7 月 31 日,中科院昆明动物所 / 生物物理所 / 南医大的王建红 / 刘宁 / 王纯团队在 Research 发表最新研究论文,深入研究恒河猴自发性自伤行为。一湾生命科技也作为该研究的参与作者之一,为该论文提供了AI精细非人灵长类行为解析的技术支持。
为什么一些青少年会在没有自杀意图的情况下,刻意伤害自己的身体?这种高发的非自杀性自伤(NSSI)常伴精神障碍,自杀风险更高,病因成谜,主要是缺乏可模拟人类NSSI特征的动物模型。猕猴因 11%-15% 的自发自残率、与人类超 93% 的基因同源性及相似行为脑结构,成为突破口。
2025 年 7 月 31 日,中国科学院昆明动物研究所王建红正高级工程师、中国科学院生物物理研究所刘宁研究员、南京医科大学附属脑科医院王纯主任医师团队在 Research 发表了题为“A Study of Spontaneous Self-Injurious Behavior and Neuroimaging in Rhesus Macaques”的研究论文。该论文通过对自发自残恒河猴(猕猴)的多模态评估发现,其存在行为缺陷、神经内分泌及代谢异常、脑结构和功能连接改变,阐明了该模型的神经生物学表型,为人类非自杀性自伤的病因研究和治疗开发提供了价值。一湾生命科技为该研究提供了 AI 精细动物行为解析的技术支持。
01 自伤猕猴的行为特征
研究发现,自伤猕猴四肢存在自伤创口,对 10 只猕猴的录像分析显示,5 只主要表现为爆发性咬手行为,另 5 只则表现为咬腿行为。自伤行为(SIB)以发作簇形式出现,猕猴重复进行自咬,平均单次发作持续时间约为 1.50 秒,具序贯特征:起始安静→重复、爆发性自咬(一次或多次发作)→终止于安静或刻板行为。
自伤猕猴表现出其身体主要部位(头部、颈部、肩部、四肢、膝盖等)在35分钟内的三维(3D)运动速度有降低的趋势(图1A,B)。与对照组相比,自伤猕猴在无明显位移时的坐姿行为显著增多(图1C)。社交测试中呈现臀部和凝视行为频率降低(图1F,G)。日常活动监测显示最大运动矢量幅度及每小时活动频次均下降(图1H,I)。这些结果与先前在非自杀性自伤(NSSI)个体中观察到低水平身体活动的报告一致。
猕猴表现出具有生物节律,更多发作发生在早晨;随着测试次数的增加,自伤行为的持续时间(图1J)和频率(图1K)趋于下降,表明存在轻微的适应性。此外,与下午相比,自伤行为在早晨的持续时间更长(图1L),频率也更高(图1L)。这与临床研究相似,表明昼夜节律调节着包括癫痫在内的各种病理生理学和神经系统疾病。
与大量对照组相比(n=18),自伤猕猴存在严重的神经功能紊乱(图1M),这种差异体现在感觉功能受损上(图1N),痛觉敏感度降低可能有助于诱导动物和人类NSSI中的重复性自伤行为。自伤猕猴对移动激光图标进行探索的持续时间比对照组长(图1O),这表明自伤猕猴存在异常的探索行为,可能是由于感觉功能障碍所致。
02 自伤猕猴出现异常的情绪反应
实验通过不同刺激物(橡胶蛇/蜘蛛/中性物)测试猕猴情绪反应(图2A)。对照组面对橡胶蛇的潜伏期显著长于面对橡胶蜘蛛、中性刺激和无刺激条件,且回避取食橡胶蛇前的食物(对蜘蛛/中性/无刺激的取食显著多于橡胶蛇)。自伤猕猴对橡胶蛇的适应性反应快于对照组(图2B),且在各刺激下的潜伏期(图2C)与奖励获取行为(图2D)均无差异,表明其防御行为与情绪处理功能受损(对照组对橡胶蛇的潜伏期显著延长且回避取食)。
人类侵入者测试中(图2E),无眼神接触(NEC)条件下自伤猕猴在笼前停留时间更长(图2F)、自伤行为(咬自身)频率更高(图2G);但对侵入者位置变化的警戒行为(图2H)、威胁反应(图2I)及运动活跃度(图2J)均弱于对照组。该结果证实自伤猕猴对威胁刺激的防御反应与焦虑反应减弱。
03 自伤猕猴的空间工作记忆受损
猕猴接受空间工作记忆(SWM)任务训练(图3A),在零延迟条件(B=0秒)下,自伤猕猴需更多训练次数达标(图3B);前 7 次训练中第 5-7 次正确率显著低于对照组(图3C)。延迟任务(B=3秒)中,自伤猕猴正确率随延迟时间延长快速下降,在 3-15 秒各延迟点表现均劣于对照组(图3D)。逆转学习任务中,2 只自伤猕猴未能通过辨别训练达标(图3F,G);奖励目标逆转后(实心圆→菱形),猕猴逐渐学习新规则,但自伤猕猴的学习速度显著缓慢且未能达到标(图3H),第 12-16 次表现持续低于对照组,但首次训练异常高于对照组(图3I)。
奖励规则逆转后,自伤猕猴选择偏倚显著增强(图3J),在"win–stay–lose–shift"范式中"win–shift 和 lose–shift"比例更高(图3K),具体表现为"win–stay"行为减少、"win–shift"行为增加及反应时缩短趋势(图3L)。该模式印证强迫性与冲动性驱动自伤的病理机制,与人类非自杀性自伤(NSSI)研究一致。
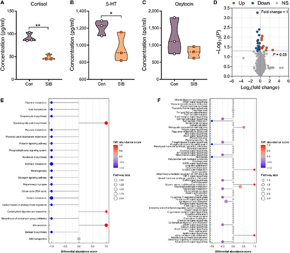
04 自伤猕猴的血浆中皮质醇、血清素和催产素水平较低,脑脊液中存在代谢组模式失调
考虑到激素对自发性自伤行为的影响,研究检测了外周循环中与情绪相关的激素,发现自伤猕猴的血浆皮质醇(图 4A)和血清素(5- HT )(图 4B)水平显著降低, 催产素 也有降低趋势(图 4C),这与部分临床和动物研究结果一致。此外,代谢组分析显示猕猴体内共检测到 969 种代谢物,自伤组与对照组之间共有 30 种差异代谢物,其中包括肌醇、花生酸等 20 种下调代谢物,以及磷脂酰胆碱、甘油三酯、二酰甘油等 10 种上调代谢物(图 4D);结果还显示,与对照组相比,自伤猕猴体内与碳水化合物消化相关的通路明显上调,而多巴胺能突触活性和磷脂酰肌醇信号通路则显著下调。
05 自伤猕猴表现出脑结构的显著改变
该研究采用一般线性混合模型(GLMM)比较了表现出自发性自伤行为的猕猴与对照猕猴的皮质下体积,发现自伤猕猴皮质下总体积显著大于对照组(图 5A),其中杏仁核、中脑、外侧和腹侧大脑皮层、苍白球及顶盖前区这 5 个结构体积显著更大(未校正,图 5B),且脑室显著扩大(图 5C)。比较灰质体积(GMVs)显示,自伤猕猴全多个脑灰质体积显著减少(图 5D-G),白质(WM)体积无显著差异(图 5H),但在弥散张量成像标量指标中,自伤猕猴的轴向扩散系数(AD)、径向扩散系数和表观扩散系数均显著更高(图 5I 至 L),这些结果表明自伤猕猴的白质可能存在微观结构变化。综上,与对照猕猴相比,自伤猕猴存在显著的脑结构变化。
06 自伤猕猴的脑结构与功能连接增强
与对照组相比,自伤组全脑结构连接(SC)强度呈增加趋势(图 6A),多数脑叶间结构连接更强(图 6C),其中顶叶与枕叶间、额叶与皮质下结构间显著更强(图 6B)。对 101 个预设脑区分析显示,自伤猕猴结构连接强度较高的区域主要在多模态区域,如内侧眶额皮层等,12 个皮质区结构连接强度显著更高(图 6D 和 E),仅 2 个皮质下区降低。静息态功能磁共振显示,全脑平均功能连接(FC)呈增加趋势(图 6F),顶叶 - 额叶、枕叶 - 顶叶间显著更高(图 6G),脑叶与皮质下结构连接值更高(图 6H);18 个区域功能连接密度较高(图 6I、J)。总之,自发性自伤行为的猕猴存在结构连接和功能连接增强的情况。
07 总结
总之,该论文通过对自发自伤猕猴的多模态评估发现,其存在行为缺陷、神经内分泌及代谢异常、脑结构和功能连接改变,阐明了该模型的神经生物学表型。非人灵长类动物(NHPs)的机制研究对于弥合临床前研究与治疗成果之间的差距至关重要,本文为跨物种自发性自伤行为的转化研究提供了见解,为人类非自杀性自伤的病因研究和治疗开发提供了价值。
本研究论文应用了一湾生命科技(BAYONE)自主研发的 3D-AI 非人灵长类行为分析系统,解析猕猴的精细行为变化。一湾生命科技致力于通过 AI 技术,为脑科学及脑疾病研究等领域提供新一代更高效、更精准的仪器、软件、服务和标准。一湾生命科技专注于推动 AI 精细行为学技术在神经疾病模型的研究中发现新的生物标志物、表型鉴定及愈后评估等方面的应用。如果您对这一技术感兴趣,欢迎了解更多关于BehaviorAtlas 3D-AI非人灵长类行为分析系统。
本系统可以允许猴子自由移动,并可以在三维层面分析猴子的精细行为。本系统是国内首家3D-AI精细行为学分析系统,超越传统动物行为分析技术,创新应用前沿的3D-AI技术;多个视角同步拍摄,避免遮挡和视角偏差,采集精度达毫米级;无需物理标记,追踪21+个身体点,实现行为全面量化;精准的多种动作识别( 攀爬、跳跃、悬挂、散步、站立、抬头等),构建行为谱,捕捉猴子行为的每个细节;计算多种参数,全三维多身体部位轨迹可视化,多种行为指标的分组对比,专业级可视化图表输出,满足SCI论文发表要求。如果您对 BehaviorAtlas 3D-AI 非人灵长类行为分析系统感兴趣,欢迎通过公众号私信或扫描下方的微信二维码联系我们,我们将竭诚为您提供更多信息和帮助。
超链接:https://mp.weixin.qq.com/s/fPqgLyeMgHm4dR8082oE4A
参考文献:
Zhang YL, Qiao YC, Ji YC, Huang HD, Zhang L, Ruan JX, Li CY, Xie HH, Zhang BL, Zhou Q, Yue SS, Yu XM, Qiu MH, Yu CK, Wu SC, Zhou YF, Li YL, Zhu HM, Dong SZ, Huang K, Wang Y, Wang Q, Li YJ, Xie Y, Chen HL, Lv LB, Liu S, Yao YG, Wang C, Liu N, Wang JH. A Study of Spontaneous Self-Injurious Behavior and Neuroimaging in Rhesus Macaques. Research. 2025 Jul 31;8:0782. doi:10.34133/research.0782.










