疼痛,是一种高度复杂的个体化感觉。在啮齿类动物模型中,疼痛通常表现为特定的行为,如快速的爪部退缩(flinching)、舔咬(licking / biting)以及理毛(grooming)行为的改变。 传统疼痛评估主要依赖人工观察,不仅耗时耗力,还容易受到主观偏差,导致实验可重复性差,且常规的二维视频分析难以捕捉如“爪部退缩”这类快速、微小、垂直方向的疼痛行为。
针对以上技术痛点,来自波士顿儿童医院 F. M. Kirby 神经生物学中心和哈佛医学院神经生物学系的 Clifford J. Woolf 团队,引入一个新颖的、融合机器学习和光强分析的三维深度特征 ,能够自动化、客观且高精度地量化评估疼痛行为,打破传统方法的瓶颈。
该研究介绍了一种结合了二维姿态估计与基于光的深度分析的机器学习工具 ARBEL ,用于自动化分类自由活动小鼠的三维疼痛行为。该工具通过追踪动物身体部位的运动,并结合底部投射近红外的反射强度变化,来检测身体部位与表面的接触强度和垂直距离,从而更精确地识别如“抽搐”等疼痛相关行为。另外,使用 XGBoost 算法训练分类器,对三种经典的疼痛行为进行精准评分:爪部退缩(paw flinching)、爪部舔咬(paw licking / biting) 和 自我理毛(self-grooming) ,实现高准确性和稳定性的行为分类。这一研究为疼痛研究提供了快速、客观且可重复的自动化行为分析平台,有助于提高药物筛选和疼痛机制研究的效率。
01 从实验到自动化行为评估
动物实验与行为记录 - 姿态估计与特征提取 - 行为分类器训练 - 多视频行为分析
该系统首先使用 近红外(NIR)LED 照明 和 NIR 相机 在黑暗环境中记录小鼠行为(图1A)。随后,利用 DeepLabCut(DLC) 进行姿态估计并提取三类特征:空间、运动学特征以及核心的亮度特征 ,用于分类器训练(图1B)。其次,利用人工标注的数据对机器学习分类器进行监督式训练和验证,并生成分类器评估指标 F1-score(图1C)。最后,训练好的模型即可对新视频进行全自动、逐帧的行为分类和量化分析,实现高通量的疼痛行为评估(图1D)。
02 识别疼痛行为——爪部退缩(flinching)
爪部退缩是一种快速、短暂且幅度微小的垂直运动,为了检验光强特征的有效性,研究者们训练了小鼠爪部退缩分类器。在小鼠的左后爪注射辣椒素(0.005%),从而引发爪子自发性退缩反应(图2A)。在性能测试中,F1-score 随着阳性帧增加而提高,在 2000 帧趋于稳定(图2B),证明了模型的学习效率。在分类器识别爪部退缩反应后,研究者们进一步地在验证数据集上对不同阈值进行 F1-召回率-精确率评估,发现最佳阈值为 0.5 ,在该阈值下,模型评估性能达到均衡(图2C)。为了解释模型内部的决策机制,随后,研究者们使用了 SHapley Additive exPlanations(SHAP) 分析,可以获取每个特征对于分类器的重要性得分(SHAP 值)。 在前十个特征中,有九个都与受伤的左后爪(hlpaw)直接相关,显示了模型极高的特异性 。更关键的是,其中有四个特征是基于光强/亮度的,证明了光强特征对于准确识别爪部退缩行为的有效性 (图2D)。
03 识别疼痛行为——爪部舔咬(licking /biting)
在成功验证了对爪部退缩的分类能力后,研究者们随后又评估该系统是否也能准确的识别另一种疼痛行为——爪部舔咬。与依赖于垂直坐标的爪部退缩不同,爪部舔咬主要是一种特定的身体姿态,关注受伤爪与口部的距离 (图3A)。相较于爪部退缩分类器,该分类器展现出更高效的学习能力以及更优秀的分类能力(图3B-C)。对于舔咬行为,前十重要的特征几乎是来自空间特征,排名第一的是口鼻部与受伤左爪的距离,距离越小,对于分类器性能的贡献越大。更有趣的是,排名第二的特征是左后爪与左前爪之间的距离,SHAP 图显示该距离越小,行为发生的可能性越高。人工视频观察验证了这一发现:小鼠在舔舐/咬合事件中会用前爪将后爪拉近口部,体现了模型对行为细节的生理可解释 性(图3D)。
04 识别疼痛行为——理毛(Self-grooming)
理毛是一种比前两种行为更复杂、更多样化的行为序列。 它包含了多种不同的动作模式(如洗脸、梳理背部、舔舐身体等)(图4A),涉及的身体部位更多,且在动作过程中经常发生身体部位的遮挡(occlusion)。 与前两个行为类似,理毛行为的学习曲线也在约 2000 个阳性帧后达到平台期(图4B)。并且,在最佳阈值 0.4 下,理毛分类器获得了较好的性能,F1-score 为 0.82 ,召回率高达 0.93 ,精确率为 0.7 2(图4C) 。SHAP 分析表明,分类器在识别理毛行为过程中,除了关注距离和速度特征,一个全新的特征类别也至关重要:身体部位的可见性概率(图4D , flpaw_inFrame_p0.8)。 其背后的逻辑是:在某些理毛动作中(特别是洗脸),前爪会被头部遮挡,导致 DLC 无法高置信度地定位它。ARBEL 模型认为,当 DLC 对前爪的定位置信度变低时,反而可能是正在进行理毛的信号。
05 分类器性能评估
为了评估分类器的表现能否与人类专家的手动标注相媲美,研究者们选取了一段连续三分钟(4500帧)的视频,该视频记录了一只被注射辣椒素的小鼠行为。他们让专家进行逐帧的手动标注,同时,也让训练好的分类器对同一段视频进行自动化的逐帧预测。研究者们以时间轴的形式,逐帧地展示了退缩、舔咬、理毛的行为图谱(图5A),将模型与人工注释进行比较,结果显示两者的表现高度吻合。 在帧级分辨率下,模型对这三类行为的 F1-score 分别为退缩 0.82 ,舔咬 0.90 ,理毛 0.86 。另外,研究者们比较了每5秒内,模型预测的行为时长与人工标注的行为时长的相关性(图5B)。结果表明,模型与人类专家结果的皮尔逊相关系数(R)分别达到了:爪部退缩 R=0.89,舔咬 R=0.99,理毛 R=0.97。这些结果都表明,该系统在识别疼痛行为的准确性上,达到了专家注释的高度。
06 模型在生物学研究中的实际应用价值
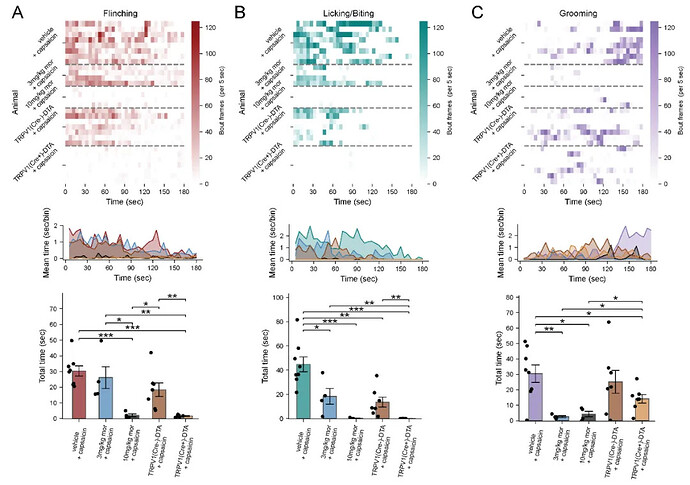
为了验证 ARBEL 在实际生物学场景中的应用价值,研究者们设计了镇痛药物筛选实验和基因突变实验,用以检验该模型是否能够作为一个高通量的筛选平台,灵敏地检测出吗啡镇痛和基因突变(TRPV1敲除)对疼痛行为的影响。
实验共设置了五组小鼠,均在足底注射辣椒素诱发疼痛:
1.对照组 (vehicle): 腹腔注射生理盐水 + 辣椒素
2.低剂量吗啡组 (3mg/kg mor): 腹腔注射 3mg/kg 吗啡 + 辣椒素
3.高剂量吗啡组 (10mg/kg mor): 腹腔注射 10mg/kg 吗啡 + 辣椒素
4.基因敲除组 (TRPV1(Cre+)-DTA): 敲除 TRPV1(辣椒素受体)+ 辣椒素
5.基因敲除对照组 (TRPV1(Cre-)-DTA): 基因正常的对照小鼠 + 辣椒素
ARBEL 对五组小鼠的 3 分钟行为视频进行了自动化分析。结果显示,与对照组相比,高剂量(10mg/kg)吗啡显著减少了爪部退缩的总时长,而低剂量吗啡效果不显著。同时,TRPV1 基因敲除小鼠的爪部退缩行为也显著少于基因敲除对照组,这验证了 TRPV1 神经元在介导该疼痛行为中的关键作用(图6A)。
对于爪部舔咬行为,低剂量和高剂量吗啡均能显著减少舔咬行为,这成功复现了吗啡的剂量依赖性镇痛效应。 同样地,TRPV1 敲除小鼠的舔咬行为也急剧下降(图6B)。
另外,吗啡已知的另一个作用是抑制理毛行为。两个剂量的吗啡几乎都完全清除了理毛行为,有趣的是,在 TRPV1 基因敲除组和其对照组之间,理毛行为没有显著差异,这提示理毛行为可能与 TRPV1 介导的急性伤害性感受关系不大,更多地反映了药物带来的系统性影响(图6C)。
07 总结
本研究的突出亮点在于其开创性地将光强作为三维深度信息的代理指标,并成功地将其整合进一个可解释的机器学习行为分析框架中 ,用于识别和量化小鼠的持续性疼痛相关行为,以较低的成本解决了疼痛行为分析领域的三维追踪难题。该算法在识别三种经典的疼痛行为的性能得到充分的验证,其表现能与人类专家注释相媲美 。并且,研究者表明,该方法也可拓展至压力、焦虑、运动障碍、神经退行性和发育障碍等需要持续观察的行为研究中。 同时,该算法在镇痛药物筛选和基因突变实验中的应用也展现了其在评估神经性疾病干预手段的可塑性。 总而言之,该研究为疼痛研究提供了快速、客观且可重复的行为评分方法,有助于提高药物筛选和疼痛机制研究的效率。
值得一提的是,一湾生命科技(BAYONE)的创新产品—— BehaviorAtlas 3D-AI 动物行为分析系统,已经在三维行为追踪方面有了非常成熟的表现,能够提供多物种、高通量的行为分析。通过无监督的行为聚类,囊括多样化的行为模式,满足广泛的场景范式和疾病造模,并且在行为特征提取和量化分析上都有出色的表现,能够提供丰富可视化图表,满足各种个性化分析需求。目前, BehaviorAtlas 3D-AI 的应用成果已经在多篇文献中发表,如果您希望深入了解其在动物行为研究中的应用,我们非常欢迎您进一步探索!
为了帮助您获取更多信息,我们提供了便捷的联系方式。您可以通过公众号私信与我们交流,或者直接扫描下方的微信二维码,我们的专业团队将竭诚为您提供更多信息和帮助。
参考文献:
————————————————
Barkai O, Zhang B, Turnes BL, et al. ARBEL: A Machine Learning Tool with Light-Based Image Analysis for Automatic Classification of 3D Pain Behaviors. Preprint. bioRxiv. 2024;2024.12.01.625907. Published 2024 Dec 2. doi:10.1101/2024.12.01.625907








