2025 年 8 月,空军军医大学董海龙 / 赵广超团队在 Fundamental Research 发表研究论文,开发了 TI-NIBS 刺激器,采用 3D-AI 动物行为分析系统结合恐惧条件反射试验 ,建立了 POD 小鼠的全面行为表型量化体系。在这项研究中,一湾生命科技(BAYONE)提供了自主研发的 BehaviorAtlas 3D-AI 动物行为分析技术支持,助力解析 POD 小鼠的精细行为动态变化。
术后谵妄(POD)是外科手术中最棘手的神经认知并发症之一 —— 尤其在老年或高危患者中,它不仅会导致术后死亡率升高、住院时间延长,还可能埋下长期认知障碍的隐患。然而,由于缺乏精准的动物模型行为评估工具,POD 的发病机制始终模糊,有效防治手段更是寥寥无几。
2025 年 8 月 16 日,空军军医大学西京医院麻醉与围手术期医学科董海龙教授 / 赵广超副教授研究团队在 Fundamental Research 发表了题为 “Intraoperative temporal interference (TI)-noninvasive brain stimulation prevents postoperative delirium in mice” 的研究论文。该研究不仅用 3D-AI 技术破解了小鼠 POD 行为评估的盲区,更开发出一种新型术中时域干涉无创脑刺激(TI-NIBS)刺激器,在术中精准靶向背侧海马齿状回(DG),显著减轻小鼠术后谵妄症状。 这项研究旨在完善 POD 小鼠的行为表征,并为 POD 的机制探索和临床转化提供了全新思路。
01 两大创新技术精准解码与干预 POD
< 3D-AI 行为分析:描绘 POD 小鼠的精细行为图谱 >
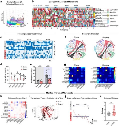
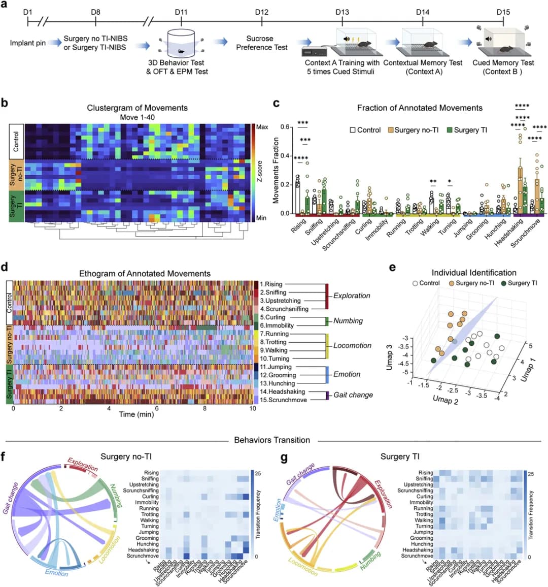
为了精准评估小鼠术后自发行为 的异常,团队使用了 BAYONE 提供的 3D-AI 动物行为分析系统 (图 1a 和 b),通过降维和无监督聚类,将复杂行为拆解为 40 种独立行为片段 ,并能根据行为特征明显区分手术组和对照组(图1c-e),随后通过详细注释归类为起身(Rising)、嗅探(Sniffing)、蜷缩(Curling)、摇头(Headshaking)等 15 种行为(图 1f)。这套系统实现了 POD 行为的量化拆解,为后续干预效果评估提供了金标准 。
将手术组与对照组的行为图谱进行比对分析,发现术后 3 天的小鼠,出现了典型的 POD 样行为改变 :探索行为锐减:起身动作减少 85%,嗅探行为减少 68%;压力/谵妄行为激增:蜷缩增加 5.8 倍,弓背增加 23.8 倍,摇头增加 3.1 倍(图 1g,h)。相应地,术后小鼠行为序列变长,行为转换模式也截然不同 :正常小鼠最常见的转换包括【起身 - 嗅探】、【伸展 - 起身】和【嗅探 - 行走】等序列,而术后小鼠以与压力和谵妄相关的行为为主,如【步态改变 - 蜷缩】和【步态改变 - 摇头】(图 1i 和 j)。
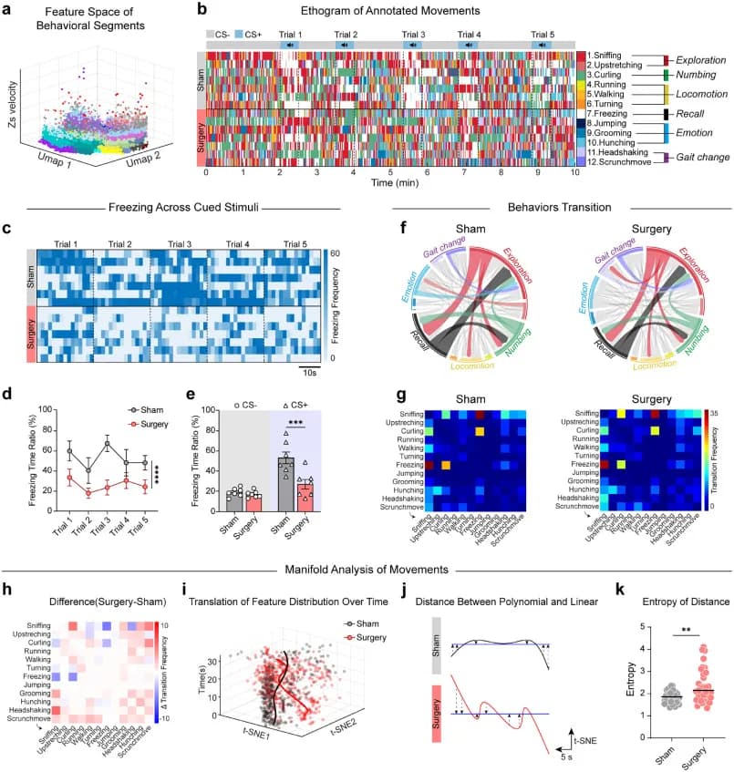
此研究使用旷场试验、高架十字迷宫等传统的行为学方法证实了术后小鼠存在焦虑样行为,值得一提的是,研究发现 3D-AI 行为分析系统能够覆盖 ANY-maze 软件所分析的指标,并能捕捉到动物更详细的活动特征 。接下来,研究通过情境恐惧条件反射测试评估小鼠线索记忆,结合 3D-AI 行为分析系统对行为片段降维聚类,首次在自发行为基础上,识别出与记忆回忆直接相关的关键行为 —— 僵立(freezing),实现对记忆相关行为的精准量化(图 2a,b)。
将手术组与对照组的行为图谱进行比对分析,发现在条件刺激期间手术组总僵立时间显著低于对照组,非刺激期间没有差异(图 2c-e)。此外,对刺激期间的行为转换分析发现:对照组的转换主要集中在僵立状态的进入和退出。相比之下,手术组的僵立相关转换减少,而与探索行为相关的转换增加(图 2f–h)。这些结果表明手术破坏了小鼠对恐惧刺激的正常行为调控,无法集中于记忆提取,呈现行为目标混乱。
研究进一步评估刺激期间的行为稳定性 ,通过流形分析发现,手术组与对照组的行为空间特征拟合曲线完全不同;进一步计算熵值(衡量行为无序度)发现,手术组的熵值显著更高(图 2i–k)。这些发现证明手术导致小鼠行为模式更碎片化,本质是注意力涣散、记忆处理能力受损 。
< TI-NIBS:可选择性无创激活背侧海马齿状回(DG) >
解决了行为解码评估问题,下一步就是找到能逆转 POD 的精准干预工具。研究团队选择的是 Grossman 等人提出的时域干涉无创脑刺激(TI-NIBS)技术 ,其核心原理是利用神经元对电刺激的差异敏感性—— 即神经元对高频刺激不敏感,但对低频刺激敏感(图 3a)。研究团队基于此开发了一款 TI-NIBS 刺激器,利用高频电流实现深层区域选择性激活,并结合逆向建模定位技术确保电场精准聚焦于 DG,即 POD 相关的核心记忆脑区(图 3b-e)。
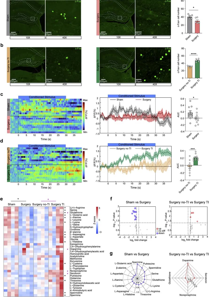
随后研究通过多维度实验层层验证了 TI-NIBS 的靶向调控效果:刺激后 DG 区 c-Fos 阳性细胞数显著增加、在体钙信号增强(图 3f),并且刺激后 3 天 c-Fos 仍维持高表达(图 3g),表明 TI-NIBS 对神经元的调控作用至少可维持 3 天;此外 TI-NIBS显著提升了海马内多巴胺水平(图 3h)。
02 关键结果:TI-NIBS 真的能预防 POD 吗?
< 术中 TI-NIBS 改善小鼠术后自发行为异常表型 >
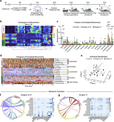
为评估 TI-NIBS 对手术诱导的自发行为缺陷的潜在治疗效果,术后第 3 天起,对小鼠进行一系列全面的行为测试,包括 3D-AI 动物行为分析、旷场试验、高架十字迷宫、蔗糖偏好试验及恐惧条件反射试验(图 4a)。分析结果显示 TI-NIBS 治疗精准针对 POD 的核心症状 :恢复探索行为(起身),减少异常步态与应激行为(摇头和蜷缩移动);并对行走、转身等基础移动行为无显著改善(图 4b,c)。说明 TI-NIBS 的作用具有针对 POD 症状的特异性,而非无差别的兴奋神经。此外,术中 TI-NIBS 还逆转了剖腹术导致的行为序列延长问题,并且将 “步态改变、情绪相关异常、动作僵硬” 的病态行为模式转回 “探索行为及部分正常步态” 的健康行为模式(图 4f,g)。这表明,术中 TI-NIBS 可改善手术相关的自发行为运动模式异常。
< 术中 TI-NIBS 改善小鼠术后神经认知功能 >
为探究 TI-NIBS 对小鼠术后认知及情绪行为的影响,研究在术后不同时间点进行了多项行为学检测。结果显示:TI-NIBS 可针对性缓解焦虑样行为 (总移动距离增加、旷场中央区停留时间恢复、高架十字迷宫开放臂的进入次数及停留时间增加),不影响快感体验,进一步证明其作用精准针对手术创伤诱导的焦虑。
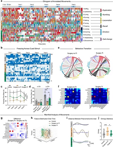
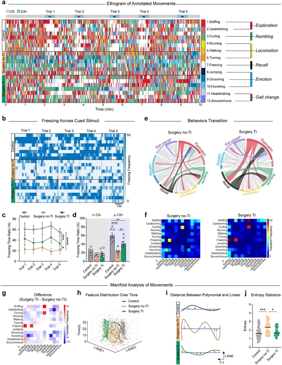
此外,在恐惧条件反射范式中,3D-AI 动物行为分析系统显示,各组标注行为的行为图谱存在显著差异(图 5a)。TI-NIBS 处理组小鼠在恐惧条件化阶段的僵立时间占比更高,在线索记忆提取阶段的僵立时间增加(图 5b–d)。刺激阶段的行为转换分析显示,手术无 TI 组的行为转换频率更高(图 5e–g);流形分析发现,TI-NIBS 逆转了手术相关的熵值异常升高(图 5h–j)。这些结果验证了 TI-NIBS 不仅改善行为表象,更能修复深层认知障碍,恢复恐惧记忆和线索认知功能,并提升行为稳定性。
< TI-NIBS 恢复术后小鼠神经元活动及神经递质系统 >
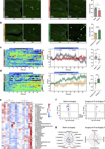
研究为了进一步探究 TI-NIBS 改善行为与认知的机制,开展海马 c-Fos 免疫荧光染色和神经递质分析。结果显示,其核心机制在于 TI-NIBS 修复了术后海马的双重损伤。
神经元活性恢复: 术后海马 DG 区 c-Fos 表达显著降低,TI-NIBS 干预后可以逆转该降低趋势(图 6a,b);术后小鼠的钙信号强度降低,术中 TI-NIBS 干预可有效提升降低的钙信号(图 6c,d)。
**神经递质稳态重建:**术后小鼠海马有 15 种神经递质减少(如多巴胺、腐胺),而 TI-NIBS 能特异性恢复 4 种关键递质,其中多巴胺的升高最明显,此外谷氨酰胺也显著升高(图 6e-g)。
03 讨论
POD 的特征为注意力不集中、意识水平改变及认知功能急性变化。然而,POD 患者的表型异质性给个体识别带来了巨大困难,严重阻碍了 POD 预防与治疗策略的创新。这一挑战同样存在于围手术期神经认知障碍的基础研究中。例如,研究人员采用新物体识别试验、Morris 水迷宫、Barnes 迷宫、恐惧条件反射测试等标准行为范式,检测术后认知功能障碍等长期认知缺陷。但 POD 症状不能简单描述为 “短期认知缺陷”。近年来,有研究尝试通过 3D-AI 动物行为分析系统监测术后情绪与认知变化,以应对上述挑战;但该方法无法捕捉其他重要行为维度,尤其是任务执行过程中的认知不稳定性与灵活性。
该研究通过 “ 3D-AI + 恐惧条件反射 ” 的组合策略 ,首次量化了手术小鼠的行为灵活性下降、记忆提取不稳定、行为转换紊乱,完美模拟了 POD 患者 “ 注意力涣散、思维混乱 ” 的临床表型,为 POD 动物模型提供了更贴近临床的评估标准,填补 POD 行为评估与干预的双重空白。
04 总结:POD 防治的新希望
西京医院团队的这项研究,用 3D-AI 解码行为 + TI-NIBS 精准干预 的技术结合,不仅揭示了海马神经元活性和神经递质稳态在 POD 中的核心作用,更为临床防治提供了可落地的新策略。
该研究全面且细致地描述了小鼠术后行为动态变化,为 POD 个体提供了数据驱动的评估与分类范式。同时,我们证实术中 TI-NIBS 可预防 POD 症状,凸显其作为临床术后管理治疗工具的潜力。
未来,随着 TI-NIBS 技术的优化和人体临床试验的推进,我们或许能看到:老年患者在手术中接受一次无创脑刺激,就能远离术后谵妄的困扰 —— 这不仅能提升手术安全性,更能守护千万患者的术后认知健康。
05 Bayone助力科研
值得一提的是,该研究论文特别致谢了一湾生命科技 CTO 黄康博士和数据分析师邹洁蒙,感谢他们为该工作提供的重要技术支持。该研究论文应用了一湾生命科技(BAYONE)自主研发的 3D-AI 小鼠行为分析系统,为 POD 小鼠的全面行为表型量化体系构建提供了重要工具支撑。 一湾生命科技致力于通过 AI 技术,为脑科学及脑疾病研究等领域提供新一代更高效、更精准的仪器、软件、服务和标准。一湾生命科技专注于推动 AI 精细行为学技术在神经疾病模型的研究中发现新的生物标志物、表型鉴定及愈后评估等方面的应用。如果您对这一技术感兴趣,欢迎了解更多关于 BehaviorAtlas 3D-AI 动物行为分析系统 的信息!
BehaviorAtlas 3D-AI 动物行为分析系统是国内首家 3D-AI 精细行为学分析系统,可以在三维层面分析动物的精细行为;追踪 16+ 个身体点,实现行为全面量化;提取 40+ 种行为亚型,包括嗅探、梳理、跳跃等行为;计算100+ 种参数,捕捉动物行为的每一个细节;输出专业级可视化图表,满足 SCI 论文发表要求。 目前,BehaviorAtlas 3D-AI 动物行为分析系统已经在大、小鼠、非人灵长类动物、犬类等模式动物上,针对自闭症、帕金森症、抑郁症、老年痴呆、脑出血等疾病模型以及精神类药物筛选上进行了多种应用。在此,我们也感谢 BehaviorAtlas 的用户对我们系统的关注和支持,希望 BehaviorAtlas 能够帮助更多的科研人员去解答生命科学中的难题。如果您希望深入了解其在动物行为研究中的应用,我们非常欢迎您进一步探索!
如果您对BehaviorAtlas 3D-AI 动物行为分析系统感兴趣,欢迎通过公众号私信或扫描下方的微信二维码联系我们,我们将竭诚为您提供更多信息和帮助。
参考文献:
————————————————
Liu L, Wang Y, Wang H, et al., 2025, Intraoperative temporal interference (TI)-noninvasive brain stimulation prevents postoperative delirium in mice, Fundamental Research, 2667-3258. Redirecting










