2021年,中科院科研团队在 Biochemical and Biophysical Research Communications 发表研究论文,应用一湾生命科技(BAYONE)自主研发的 BehaviorAtlas 3D-AI 动物行为分析技术,精准识别出应激小鼠与对照小鼠间存在显著差异的 6 种特异性行为特征 ,将焦虑动物检测精准度提升至 90%。
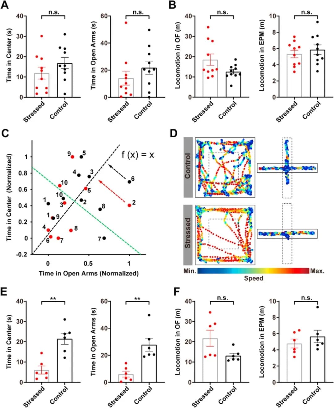
用经典的高架十字迷宫(EPM)和旷场实验(OFT)测小鼠焦虑,结果对照组和应激组却看不出行为差异 —— 是小鼠不配合,还是测试方法漏了关键信息?传统 EPM、OFT 常用于评估动物焦虑与抑郁样行为,但仅能量化动物运动轨迹,行为参数过于简化,不仅导致个体差异干扰显著,对焦虑造模动物的检测准确度也仅约 60%。
2021年,中科院科研团队在 Biochemical and Biophysical Research Communications 发表的题为 “Objective and comprehensive re-evaluation of anxiety-like behaviors in mice using the Behavior Atlas” 的研究,应用 BehaviorAtlas 自动捕捉小鼠的自发行为,将其分解为亚秒级模块,精准识别出 6 个在应激组与对照组小鼠间存在统计学显著差异的行为特征,将焦虑动物检测精准度提升至 90% 。这项研究旨在确定新的焦虑样行为生物标志物,并证实了 BehaviorAtlas 可作为经典测量范式的补充,用于客观、全面地评估小鼠的焦虑样行为。
01 经典焦虑指标无差异,BehaviorAtlas 识别出独特的行为特征
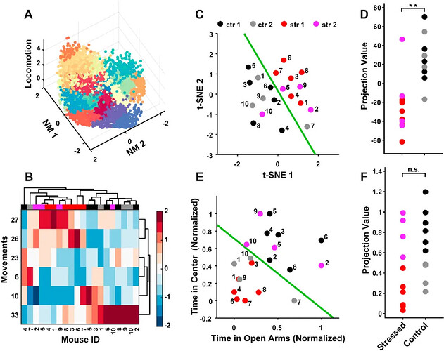
研究发现,当把 10 只应激小鼠(经 12 天捕食者暴露造模)和 10 只对照小鼠全部纳入分析时,传统指标均未发现显著差异。两组在 OFT 中央停留时间、EPM 开放臂时间,甚至总活动距离上,都未发现显著区别(图 1A,B)。传统上,在进行统计显著性检验前会剔除异常值数据。但该研究认为所有动物都不同程度地受到了焦虑造模的影响,不排除任何数据,反而将这两个焦虑参数合并,以量化组间焦虑水平的差异。研究将 20 个小鼠样本置于由两个焦虑参数构建的二维空间中,通过对两组动物进行分类发现常规的焦虑指标数值仍无法区分这两组小鼠(图 1)。因此研究通过 BehaviorAtlas 进一步识别精细行为特征以帮助该过程。
BehaviorAtlas 3D-AI 动物行为分析技术通过多视角捕捉 3D 行为,确保不会漏掉任何细微姿势,并通过算法将连续的 3D 行为拆解成亚秒级行为模块,然后表征行为模块之间的关系并对其进行聚类。 研究最终聚类出 34 个不同的行为模块,每个模块都用不同颜色标记(图 2A)。通过对比应激组和对照组的 34 个行为模块,研究揭示了 6 个运动模块在应激组与对照组间存在显著差异,将其定义为左转、右转、嗅探类型 1(贴着地面慢走嗅闻)、嗅探类型 2(频繁抬头嗅空气)、起身和直立(图 2B,C)。与对照组相比,应激组小鼠的嗅探类型 1 更少,类型 2 更多;起身行为更多,直立行为更少。
02 根据六种新的行为生物标志物对所有 20 只小鼠进行有效分析
研究团队识别出新的焦虑行为后,结合低维嵌入和机器学习算法进一步分析分类。虽然传统指标整体没差异,但通过上述二维空间投影,研究团队从两组中各选了 6 只行为典型的小鼠作为训练集,通过 t-SNE 把 12 只小鼠的 6 种显著差异的三维行为特征降维投影后发现,应激组和对照组可以被完全分类,并且两组差异极其显著,没有任何数据重叠(图3)。剩下的 8 只无法按经典焦虑参数分类的小鼠归类为测试集,研究团队设计了编码器 - 解码器神经网络(EDANN)和 K 近邻算法(KNN),将测试小鼠的运动距离特征的映射转换为行为空间的 3D 坐标,然后使用聚类图对 6 种行为特征进行排序。研究将 20 只小鼠的 6 种显著差异的三维行为特征通过 t-SNE 降维投影后发现,两组的投影值差异显著,每组中仅存在一个异常值(图 4A-D)。而研究将 20 只小鼠的行为数据映射到由经典焦虑参数构建的二维空间中分析发现,两组之间没有显著差异(图 4E,F),结果表明,BeA 可检测应激组与对照组小鼠的差异,而经典焦虑参数则无法做到。
03 总结
研究使用传统行为学测量范式(EPM 和 OFT)和 BehaviorAtlas 对焦虑模型小鼠的进行行为评估。对比发现,BehaviorAtlas 通过精确筛选焦虑相关行为,在应激组与对照组小鼠之间识别出 6 个显著的行为特征,从而能够更好区分焦虑样小鼠与正常小鼠 。研究提出的方法摒弃了手动的行为仪器设置,能够筛选出大多数自发行为,并提供多个行为特征用于客观评估焦虑状态,从而减少了个体差异和主观因素的影响。BehaviorAtlas 能够完整捕捉自发行为,并将其分解为亚秒级模块,且不会遗漏任何行为信息 。在大数据和相关算法的支持下,基于动物研究识别出的行为特征或许可应用于人类行为特征的研究。
想要一键获取实验动物的 3D 骨架吗?
想要真正“读懂”实验动物的每一个肢体语言吗?
想要让焦虑、抑郁、自闭症等精神疾病的动态表型一览无余地展现在您面前吗?
一湾生命科技(BAYONE)的创新产品—— BehaviorAtlas 3D-AI 动物行为分析系统 ,依托多视角深度摄像头和先进的 AI 算法,实现了对实验动物无标记的 3D 骨架动态追踪和无偏见的精细行为谱识别 。从焦虑、抑郁、自闭症等复杂精神疾病的动物模型评估,到神经退行性疾病的早期行为表型筛查,再到新药研发的药效评价,BehaviorAtlas 都能提供前所未有的深度和广度。我们的产品还在许多优秀的研究工作中得到验证,如果您希望深入了解其在动物行为研究中的应用,我们非常欢迎您进一步探索!
为了帮助您获取更多信息,我们提供了便捷的联系方式。您可以通过公众号私信与我们交流,或者直接扫描下方的微信二维码,我们的专业团队将竭诚为您提供更多信息和帮助。
参考文献:
————————————————
Liu N, Han Y, Ding H, Huang K, Wei P, Wang L. Objective and comprehensive re-evaluation of anxiety-like behaviors in mice using the Behavior Atlas. Biochem Biophys Res Commun. 2021;559:1-7. 2





