2022 年,中科院深圳先进院科研团队在 Neuroscience Bulletin 发表研究论文,升级三维精细行为捕捉系统,创新联合应用一湾生命科技(BAYONE)自主研发的 BehaviorAtlas 3D-AI 动物行为分析技术 与微型双光子显微镜 FHIRM-TPM 2.0,同步记录自由运动小鼠的精细三维行为和神经元的荧光活动,解码三维行为中的神经元活动。
做小鼠行为实验的研究员,可能都有过这样的困惑:明明观察到小鼠在站立(rearing)或理毛(grooming),但单相机拍的 2D 轨迹里,这些依赖高度的行为总被模糊成平面移动,基于单视角视频、简化参数的传统分析,无法精准捕捉动物三维行为;想同步记录行为和神经活动,却总被相机视角、线缆遮挡搞得手忙脚乱,严重限制大脑功能研究精度。
2022年,中科院深圳先进院科研团队在 Neuroscience Bulletin 发表的题为 “ MouseVenue3D : A Markerless Three-Dimension Behavioral Tracking System for Matching Two-Photon Brain Imaging in Free-Moving Mice ” 的研究,用一款名为 MouseVenue3D 的 3D 精细行为追踪系统,把上述痛点一一解决 —— 不仅联合 BehaviorAtlas 自动捕捉小鼠的精细 3D 骨架轨迹,还能和微型双光子显微镜联动,让 “神经活动 - 3D 行为” 的关联分析更精准。 这项研究旨在从小鼠的三维行为中解码出自发的神经元活动,并揭示了高维行为轨迹特征与神经元活动相关。
01 MouseVenue3D 实现三维精细行为分析
本论文升级三维精细行为捕捉系统为 MouseVenue3D,该系统有两个重要组成部分:自动校准和 3D 运动捕捉(图1)。MouseVenue3D 的自动校准板由一块 32 英寸方形显示屏、四个扭矩为 60 千克的伺服电机等结构组成。自动校准过程包含一个软件循环,该循环会持续运行,直至所有相机均完成高质量校准并获取最优参数,大多数情况下校准过程仅耗时约 1 分钟。MouseVenue3D 能够很容易的结合深度学习动物姿态估计技术 DeepLabCut,从不同视角相机拍摄到的小鼠图像中追踪 16 个身体关键点,并得到小鼠在三维空间中的姿态骨架。
该系统的另一个优势在于,它无需传统的顶部机位拍摄,可以有效解决行为拍摄与神经信号线缆的相互阻碍问题,使用多视角相机以实现 3D 运动捕捉,并且能够匹配由北京大学程和平院士团队开发的微型化双光子成像系统 FHIRM-TPM 2.0,同步记录自由运动小鼠的精细三维行为和神经元的荧光活动(图2)。
02 3D 行为数据比 2D 更能精准区分行为类型
研究团队在两个水平上比较 16 只小鼠的 3D 和 2D 行为数据,证明了 3D 行为数据包含更多表征行为的有效信息。在静态水平上,通过 UMAP 把 16 只小鼠的行为轨迹降维可视化发现,2D 姿态数据的 UMAP 嵌入比 3D 的 UMAP 嵌入更拥挤,在不同聚类类别中,3D 轮廓系数始终显著高于 2D 轮廓系数,这意味着 3D 姿态的 UMAP 嵌入具有更好的聚类质量,能捕捉到 2D 遗漏的细微行为差异(图3)。
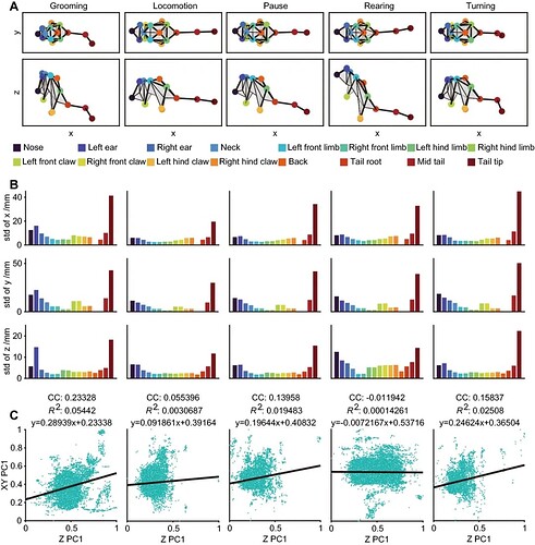
为了比较动态水平的行为数据,团队成员人工标注了 225 分钟的小鼠自发行为视频,共包含五大类行为:理毛(Grooming),运动(Locomotion),停止(Pause),站立(Rearing)和转向(Turning)。经典统计学和主成分相关分析结果显示,XY 轴所包含的信息与 Z 轴包含的信息在不同行为中不存在相关性或仅存在弱相关性,且 Z 轴包含更多区分小鼠站立行为的有效信息,而仅使用 2D 数据进行行为识别可能会将直立等站立行为与其他类型的行为混淆(图4)。该研究在小鼠上验证了捕获动物三维精细行为的优势。
03 小鼠行为同步关联神经活动
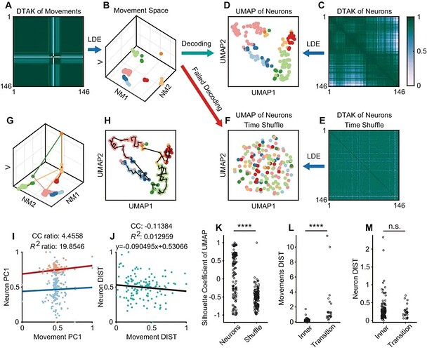
研究将 MouseVenue3D 行为捕捉系统与 FHIRM-TPM 2.0 微型化双光子显微成像系统结合,实现了在圆形旷场中自由运动小鼠三维精细行为与其次级运动皮层中数百个神经元自发活动的同步记录(图5)。使用无监督动物行为分解框架 BehaviorAtlas 同时分解小鼠的三维精细行为和对应的自发神经活动。研究基于动态时间对齐核(DTAK)构建了低维运动表征空间。通过同步分割神经元活动信号,采用相同参数构建了神经元动态特征的距离矩阵。分析发现三维精细行为和对应神经活动模式在特征、神经行为状态模块和状态模块的时间转移方面均存在相关性(图6),显示出三维精细行为对于理解大脑精细功能的重要性。
04 总结
MouseVenue3D 是一套自动化三维动物行为追踪系统,其核心特征在于多视角相机的自动校准技术,研究证实了三维数据在行为识别中的优势。研究展示了 MouseVenue3D 的一项具体应用,通过将 FHIRM-TPM 2.0 与 MouseVenue3D 整合,实现了高维度行为数据与神经元数据的同步记录。此外,借助行为图谱(BehaviorAtlas, BeA)与低维嵌入技术,将行为数据与神经元数据进行映射,成功实现了 “行为 - 神经” 解码 。这种维度匹配的行为与神经元数据,验证了 MouseVenue3D 的有效性与实用性。
想要一键获取实验动物的 3D 骨架吗?
想要真正“读懂”实验动物的每一个肢体语言吗?
想要让焦虑、抑郁、自闭症等精神疾病的动态表型一览无余地展现在您面前吗?
一湾生命科技(BAYONE)的创新产品—— BehaviorAtlas 3D-AI 动物行为分析系统,依托多视角深度摄像头和先进的AI算法,实现了对实验动物无标记的 3D 骨架动态追踪和无偏见的精细行为谱识别。从焦虑、抑郁、自闭症等复杂精神疾病的动物模型评估,到神经退行性疾病的早期行为表型筛查,再到新药研发的药效评价,BehaviorAtlas 都能提供前所未有的深度和广度。我们的产品还在许多优秀的研究工作中得到验证,如果您希望深入了解其在动物行为研究中的应用,我们非常欢迎您进一步探索!
一湾生命科技(BAYONE)的创新产品—— BehaviorAtlas 3D-AI 动物行为分析系统 ,依托多视角深度摄像头和先进的 AI 算法,实现了对实验动物无标记的 3D 骨架动态追踪 和无偏见的精细行为谱识别 。从焦虑、抑郁、自闭症等复杂精神疾病的动物模型评估,到神经退行性疾病的早期行为表型筛查,再到新药研发的药效评价,BehaviorAtlas 都能提供前所未有的深度和广度。我们的产品还在许多优秀的研究工作中得到验证,如果您希望深入了解其在动物行为研究中的应用,我们非常欢迎您进一步探索!
为了帮助您获取更多信息,我们提供了便捷的联系方式。您可以通过公众号私信与我们交流,或者直接扫描下方的微信二维码,我们的专业团队将竭诚为您提供更多信息和帮助。
参考文献:
————————————————
Han Y, Huang K, Chen K, et al. MouseVenue3D: A Markerless Three-Dimension Behavioral Tracking System for Matching Two-Photon Brain Imaging in Free-Moving Mice. Neurosci Bull. 2022;38(3):303-317. doi:10.1007/s12264-021-00778-6








