2024年,王枫 / 徐富强 研究团队在 Neuroscience Bulletin 上发表研究论文,该论文专注于自闭症谱系障碍(Autism Spectrum Disorders, ASD) 的动物模型研究利用先进技术精确描绘核心致病基因(Shank3b )突变小鼠的行为表型,并深入探讨其中的性别差异和不同基因型(杂合/纯合) 的影响。
自闭症谱系障碍(ASD)是一种复杂的神经发育障碍,其核心症状包括社交障碍和重复刻板行为。尽管 Shank3b 突变的 ASD 小鼠模型在 ASD 研究中被广泛使用,但对其自发行为谱的全面、精细描绘尚不充分,许多微妙的行为异常可能被传统方法忽略。
现有的 ASD 研究多以雄性小鼠为对象,之前有限的研究说明了雄性和雌性 Shank3b 突变小鼠在运动协调和自闭样行为上的差异,然而,目前对于雌性小鼠包括杂合子小鼠的自发性行为仍然缺乏充分的评估,影响我们对动物自然状态的理解。
2024 年 6 月 20 日,中科院深圳先进院王枫 / 徐富强团队 在《Neuroscience Bulletin 》发表了题为 “ Mapping the Behavioral Signatures of Shank3b Mice in Both Sexes ” 的研究论文。
该研究利用 3D-AI 精细行为系统分析了 Shank3b 野生型(WT)、杂合子(HE)和 纯合子(KO)小鼠的雄性和雌性自发行为,观察到 Shank3b 突变小鼠更广泛的行为特征。研究揭示,在与 ASD 密切相关的动作中,无论是雄性还是雌性,WT 组、HE 组和 KO 组均呈现出逐渐增加的趋势。同一基因型的雌雄小鼠之间也存在着明显的性别差异。这项研究不仅在 Shank3b 小鼠实验中提供了全面的行为学数据和经验支持,而且有可能为 ASD 的更准确的诊断和更特异的有效治疗策略的开发提供帮助。
01 精细、多层次的行为分类
为了评估 Shank3b 突变小鼠的自发行为模式和特征, 研究团队利用 3D 运动捕捉系统和 BehaviorAtlas 软件,首先通过无监督聚类识别出 40 种精细的动作,然后通过人工校验和整合,最终定义了 13 种核心行为 (如奔跑、行走、理毛、弓背、站立、暂停等, 图 1A, B)。进一步,这些行为被归类到 5 个功能性行为簇 中(图 1D-H):移动(Locomotion)、探索(Exploration)、维持(Maintenance)、强迫姿势(Forced posture)和休息(Nap),从而实现了从具体动作到功能状态的多层次分析。
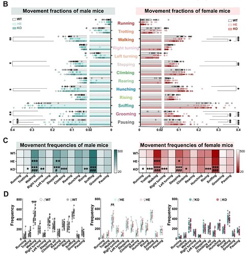
02 基因与性别决定的精细行为特征
通过分析行为的占比和频率,研究比较了三种基因型小鼠的自发行为差异。与 WT 相比,HE 和 KO 小鼠均表现出自闭症样行为,如移动和探索行为减少,而维持行为(理毛)和休息(暂停)增多。有趣的是,HE 小鼠的行为模式并非简单地介于 WT 和 KO 之间,而是呈现出自己独特的特征(例如,暂停行为显著增多),表明了其独特的病理生理状态(图 2B, C)。另外,在相同的基因型下,雄性和雌性小鼠的行为异常模式不尽相同。具体而言,WT 组表现出最显著的差异,其次是 HE 组,而 KO 组没有明显差异(图 2D)。
另外,5 个功能性行为簇在 60 分钟测试周期内随时间的变化趋势表明,三种基因型小鼠的的行为差异并非一成不变,而是随着时间演变的。与 WT 相比,KO 小鼠的 Locomotion 行为在不同时间段均明显减少,而维持/休息行为(Maintenance / Nap)则在测试的后半段显著增多。特别地,雄性 HE 只在后半段时间内表现出 Locomotion 减少和 Nap 增加(图 3)。这些发现为进一步了解三组两性 Shank3b 突变小鼠的时间行为特征提供了依据。
03
空间偏好反映的焦虑水平
开放旷场中的空间偏好也是评价啮齿动物焦虑样行为的常用方法,通常来说,在中心区停留时间的减少被认为是焦虑样水平的增加。研究评估了 Shank3b 突变小鼠在不同区域的时间和不同类型的运动。两区域的对比分析显示,与 WT 组相比,两性 KO 组小鼠在中央区停留的时间都较少,但在外周区停留的时间较多(图 4C-H)。
04
不同基因型表现出不同的行为转变模式
随后,该研究进一步分析基因型和性别对小鼠行为过渡模式的影响。通过计算一个小时内不同行为簇之间的转换概率,研究人员观察到,三组的过渡差异主要体现在前半段时间(图 5A, B)。在从 WT 到 HE 再到 KO 的各组中,Exploration 和 Nap 之间的相互过渡逐渐增加,而在维持和运动之间以及在强迫姿势和运动之间观察到相反的趋势(图 5C-F)。
05 特征数据模型区分不同的基因型
最终,该研究利用线性判别分析(LDA)来评估不同行为学指标对三种基因型小鼠的区分能力。当使用由 3D 系统捕捉到的全部 13 种行为构成的高维特征时,分类器可以近乎完美地(雄性100%,雌性92%,图 6C, G)将 WT、HE 和 KO 小鼠区分开,相比任何单一的传统指标都要更准确(图 6)。这有力地证明了高维、精细的行为分析方法在动物疾病模型表型鉴定中的优越性。
总的来说,该研究利用 3D 精细行为分析,对雄性和雌性 Shank3b 基因突变小鼠(包括 WT、HE 和 KO)的自发行为进行了全面而精细的行为图谱绘制。研究不仅证实了 KO 小鼠存在重复性理毛、停滞等自闭症样行为,更揭示了 HE 小鼠表现出与 WT 和 KO 均不相同的、独特的行为谱。另外,该研究发现了自闭症小鼠显著的性别差异,即不同性别的动物在相同基因型下表现出不同的行为异常模式。该研究证实,高维度的行为学数据比传统的单一行为指标(如理毛时间)能更准确地区分不同基因型,为 ASD 的精准分型和未来研究中纳入雌性及杂合子动物提供了强有力的证据。
想要一键获取实验动物的 3D 骨架吗?
想要真正“读懂”实验动物的每一个肢体语言吗?
想要让焦虑、抑郁、自闭症等精神疾病的动态表型一览无余地展现在您面前吗?
一湾生命科技(BAYONE)的创新产品—— BehaviorAtlas 3D-AI 动物行为分析系统,依托多视角深度摄像头和先进的 AI 算法,实现了对实验动物无标记的 3D 骨架动态追踪和无偏见的精细行为谱识别。从焦虑、抑郁、自闭症等复杂精神疾病的动物模型评估,到神经退行性疾病的早期行为表型筛查,再到新药研发的药效评价,BehaviorAtlas 都能提供前所未有的深度和广度。我们的产品还在许多优秀的研究工作中得到验证,如果您希望深入了解其在动物行为研究中的应用,我们非常欢迎您进一步探索!
为了帮助您获取更多信息,我们提供了便捷的联系方式。您可以通过公众号私信与我们交流,或者直接扫描下方的微信二维码,我们的专业团队将竭诚为您提供更多信息和帮助。
参考文献:
————————————————
Liu, J., Ye, J., Ji, C. et al. Mapping the Behavioral Signatures of Shank3b Mice in Both Sexes. Neurosci. Bull. 40, 1299–1314 (2024). Mapping the Behavioral Signatures of Shank3b Mice in Both Sexes | Neuroscience Bulletin








