近日,上海大学苏海峰团队 在帕金森病领域专业期刊 NPJ Parkinson’s Disease 发表研究论文,提出了一种基于三维运动捕捉、超图自注意力神经网络训练和支持向量机分类的自动行为分析系统,构建了涵盖正常、帕金森及运动障碍小鼠的标准化行为数据库 ,识别了 LID 的典型特定行为特征,如步态异常、扭转或肢体快速摆动,并评估了不同药物(如金刚烷胺与氯氮平)的治疗效果 ,为帕金森病相关行为研究与药物筛选提供了高效、客观、可复现的分析工具。一湾生命科技 BehaviorAtlas 行为分析系统为本论文中的行为分析提供强有力的支持!
帕金森病(Parkinson’s Disease, PD)是一种常见的神经退行性疾病,典型症状包括静止性震颤、肌肉强直、运动迟缓和姿势不稳。左旋多巴(L-DOPA)是目前治疗 PD 的金标准药物,但长期使用容易引发一种棘手的并发症——左旋多巴诱导的异动症(L-DOPA-induced dyskinesia,LID),表现为舞蹈样或肌张力障碍样的不自主运动。
目前,临床和科研中对 LID 的评估主要依赖 “异常不自主运动量表”(Abnormal Involuntary motion scale, AIMs)。然而,这种传统方法存在明显的局限性:
- 主观性强:依赖观察者的经验,容易产生人为偏倚。
- 效率低下:主要靠人工逐一打分,耗时费力,难以处理大规模数据。
- 缺乏标准化:针对不同物种的标准可能不一致,导致数据难以横向比较。
因此,开发一种高通量、客观、可量化 的自动化行为分析工具,对于深入理解 LID 机制以及筛选有效的抗异动症药物具有重要的临床和科研意义。
2025 年 11 月 26 日,上海大学苏海峰团队 在 NPJ Parkinson’s Disease 期刊发表了题为 “A spatiotemporal hypergraph self-attention neural networks framework for the identification and pharmacological efficacy assessment of Parkinson’s disease motor symptoms ” 的研究论文。
该研究提出了一种整合了 3D 运动捕捉技术 与超图自注意力神经网络(Hypergraph Self-Attention,HyperSA)的自动化行为识别框架。研究团队利用该系统采集了野生型(WT)、帕金森病(PD)及异动症(LID)小鼠的大规模运动数据,重构了高精度的 3D 骨架轨迹,并建立了一个包含 15 种标准行为的数据库 。通过这一框架,研究不仅精准区分了不同疾病模型的小鼠行为表型,还深入比较了金刚烷胺(AMAN)和氯氮平(CLZ)两种药物对异动症的不同治疗效果,展示了该方法在药理学研究中的强大应用潜力。
01 3D-AI 行为分析:识别 LID 核心行为特征
研究人员首先利用 6-OHDA 注射构建了 PD 小鼠模型,并通过慢性左旋多巴给药诱导了 LID 模型。为了获取高质量数据,团队搭建了四相机同步采集系统,利用 DeepLabCut 追踪小鼠全身 16 个关键点,重建了 3D 骨架(图 2A-C)。通过 BehaviorAtlas 的无监督聚类配合人工矫正,最终确定了 15 种行为类别,包括正常的行走、梳理,以及 LID 特有的异常行为(如头部快速旋转HD-H、轴向扭转AT-OD等) (图 2D, E)。
通过对比 WT、PD 和 LID 小鼠,研究发现 LID 小鼠在特定的 5 种异常行为上表现出显著上调,包括不平衡的轴向扭转 AT-PI, 头部低速旋转 HD-L,头部中速旋转 HD-M,头部快速旋转 HD-H, 面部运动障碍的轴向扭转 AT-OD ,这些行为被认为是 LID 表型的核心诊断特征。此外,PD 小鼠表现出显著增加的 Turn Grooming(转向梳理后毛)和 AT-OD 行为,提示单侧损伤导致的运动整合障碍(图 2E)。
为了验证这些行为特征是否能有效区分三组小鼠,研究人员使用支持向量机分类,三类小鼠在 PCA 空间中呈现明显分离(图 3F),证实了该框架在行为表型区分上的有效性。
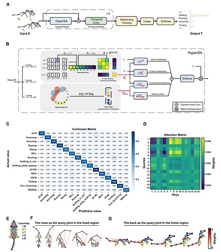
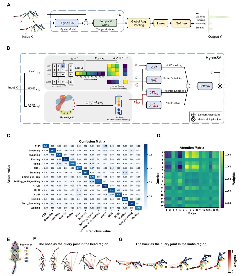
02 时空超图自注意力网络:读懂复杂的动作
为了从复杂的 3D 骨架数据中自动识别行为,研究人员引入 HyperSA 网络(图 4A),该网络通过构建 “超边(Hyperedge)” 来模拟身体部位(如四肢、头部)的协同运动,并引入注意力机制,显著提升了复杂行为(如AT-OD)的识别准确率 (图 4C)。
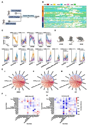
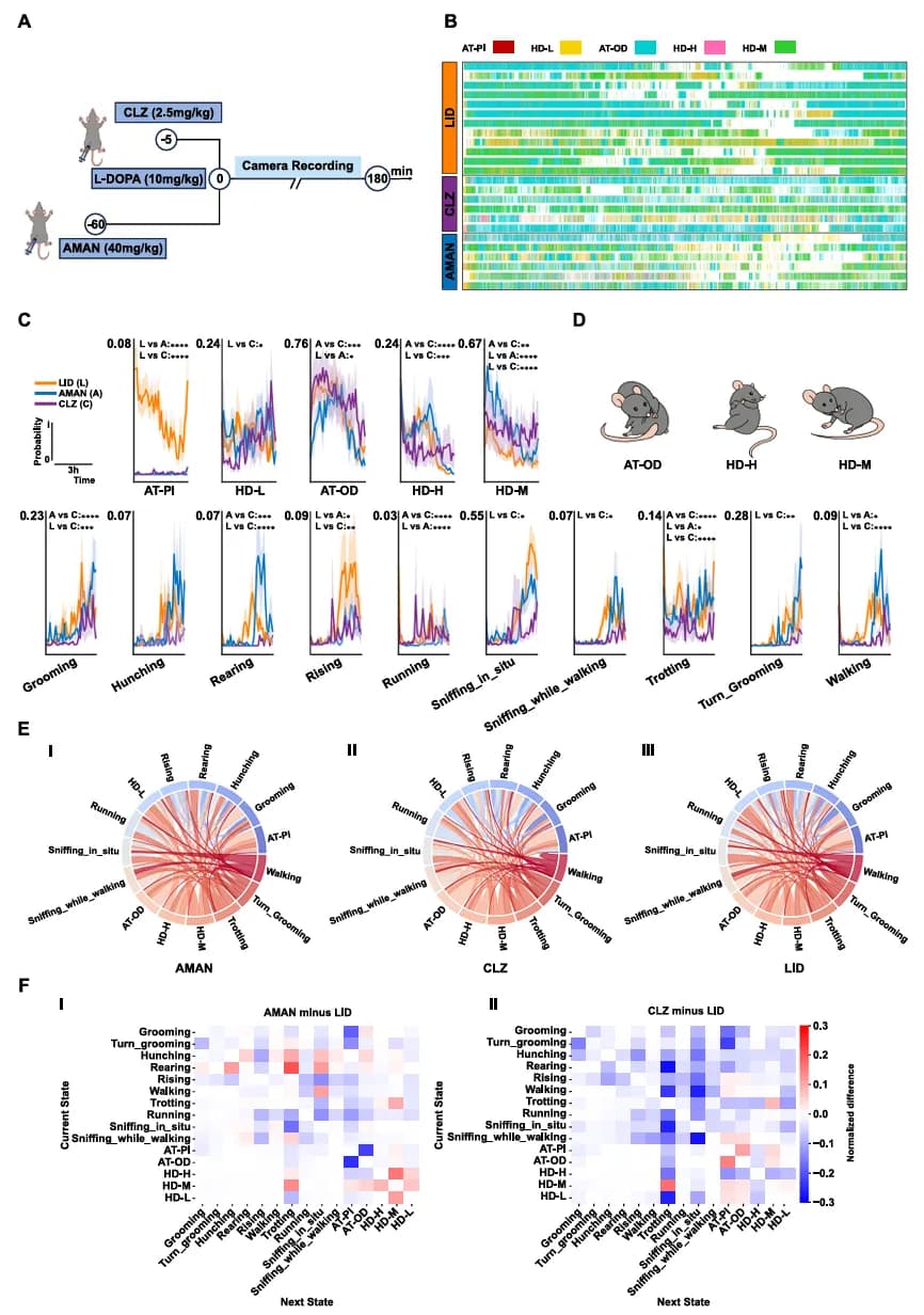
03 药物疗效的精细化评估:金刚烷胺 vs 氯氮平
研究进一步应用该框架评估比较了金刚烷胺(AMAN)和氯氮平(CLZ)对运动障碍小鼠的干预效果。结果表明,两者都能显著降低 LID 小鼠的异常行为评分,但展现出不同的干预模式(图 5C)。通过行为转移图谱发现,AMAN 主要通过改善肢体协调性(AT-PI 的转变频率显著降低),促进小鼠恢复正常的生理性运动 ;而在 CLZ 治疗组中, CLZ 虽然抑制了身体扭转,但也增加了从其他 LID 特征动作向更严重的 AT-PI 行为转变的概率,此外,CLZ 降低了绝大多数非 LID 动作的转移概率,表现出广泛的镇静副作用,提示 CLZ 治疗缺乏靶点特异性 (图 5E, F)。这些结果与药物的临床特点一致。
本研究成功开发了一套基于 3D 运动捕捉技术 与超图自注意力神经网络 的帕金森病运动症状自动化分析框架。该框架不仅克服了传统 AIMs 评分的主观性和低效率问题,还通过“时空超图”技术深入挖掘了行为数据中的高阶关联。
研究结果证明,该系统能够灵敏地捕捉到药物治疗下的细微行为变化,区分出不同药物(如金刚烷胺与氯氮平)在改善异动症时的不同行为策略(恢复功能 vs 镇静抑制 )。这为未来解析 LID 的神经环路机制、筛选新型抗帕金森病药物提供了一个强大、客观且高通量的分析工具,有望加速相关领域的转化医学研究。
在本论文中,助力研究者精准捕捉并量化分析小鼠行为的利器,正是一湾生命科技(BAYONE)的创新产品—— BehaviorAtlas 3D-AI 动物行为分析系统 。它利用多视角深度摄像头和先进的 AI 算法,实现了对实验动物无标记的 3D 骨架动态追踪和无偏见的精细行为谱识别 ,并基于 3D 姿态和动态参数,将多种行为模式进行清晰的分析和量化,为后续的药物评估提供了高质量的行为学数据 。从焦虑、抑郁、自闭症等复杂精神疾病的动物模型评估,到神经退行性疾病的早期行为表型筛查,再到新药研发的药效评价,BehaviorAtlas 都能提供前所未有的深度和广度。我们的产品还在许多优秀的研究工作中得到验证,如果您希望深入了解其在动物行为研究中的应用,我们非常欢迎您进一步探索!
为了帮助您获取更多信息,我们提供了便捷的联系方式。您可以通过公众号私信与我们交流,或者直接扫描下方的微信二维码,我们的专业团队将竭诚为您提供更多信息和帮助。
参考文献:
————————————————
An, X., Su, L., Yang, Q. et al. A spatiotemporal hypergraph self-attention neural networks framework for the identification and pharmacological efficacy assessment of Parkinson’s disease motor symptoms. npj Parkinsons Dis. 11, 338 (2025). https://doi.org/10.1038/s41531-025-01187-6








