我将在这里汇总关于小鼠瘙痒行为相关的知识~
自动识别:瘙痒scratching行为亚型
基于BehaviorAltas系统-动态姿态特征进行无监督聚类,最终识别出15种不同的动作模式。正常对照组小鼠有14类动作,但是急性应激小鼠新增scratching后肢搔抓行为。
Ye, Jialin et al. “Hierarchical behavioral analysis framework as a platform for standardized quantitative identification of behaviors.” Cell reports vol. 44,2 (2025): 115239. doi:10.1016/j.celrep.2025.115239
手动计算一般计算10/15/20/30分钟/1小鼠内瘙痒的次数、单次时间、累计时间、随时间的次数/时长变化
在当代瘙痒研究中,抓挠往往是了解瘙痒感的唯一窗口,因此被用作评估瘙痒增加或减少的关键、客观行为指标,通常仅基于抓挠发生率或抓挠次数。然而,在常用的瘙痒模型(如组胺、氯喹(CQ)或血清素(5-羟色胺[5-HT])中,抓挠频率/强度/质量的任何变化情况尚不清楚,尽管这些化合物通过独立的机制起作用,并且在某些情况下作用于不同的感觉神经元亚群。
抓挠行为在急性瘙痒模型和慢性瘙痒模型之间存在差异
为了说明测量多种瘙痒抓挠参数的重要性,我们重新分析了先前发表的有关急性期和慢性期瘙痒模型中抓挠行为的实验数据。不同模型中的抓挠行为存在定量和定性差异。首先,在急性期瘙痒的面颊模型中,CQ 或 5-HT 注射动物的抓挠总次数没有显著差异(图 2A)。然而,CQ 引起的平均抓挠持续时间显著长于 5-HT,导致 CQ 引起的总抓挠时间更长(图 2B 和 2C)。此外,尽管两种致痒物质引发的抓挠次数相同,但抓挠的时间模式差异很大。例如,5-HT 在注射后 10 分钟内引发许多短时抓挠,并在接下来的 20 分钟内逐渐减少,而 CQ 引发的抓挠时间更长,且在整个 30 分钟的记录期间分布较均匀(图 2D)。此外,与 5-HT 或溶剂相比,CQ 引起的爪子舔舐和咬啮行为增加。 有趣的是,两种瘙痒原都引起了注射部位同侧和异侧的抓挠,而注射溶剂的动物仅表现出少数同侧抓挠行为。
计算1小时/30分钟内的瘙痒次数
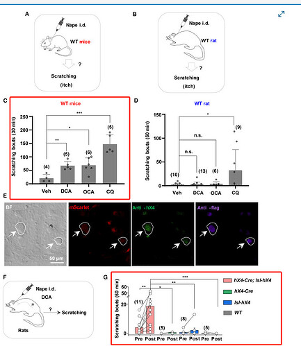
Yang, Jun et al. “Structure-guided discovery of bile acid derivatives for treating liver diseases without causing itch.” Cell vol. 187,25 (2024): 7164-7182.e18. doi:10.1016/j.cell.2024.10.001
实验结果
实验方法
Science advances 30分钟内的瘙痒次数
Guo, Su-Shan et al. “A thalamic nucleus reuniens-lateral septum-lateral hypothalamus circuit for comorbid anxiety-like behaviors in chronic itch.” Science advances vol. 10,33 (2024): eadn6272. doi:10.1126/sciadv.adn6272
论文中关于图:30分钟内的瘙痒次数
论文中关于瘙痒行为的计算:手动计算
2023 IF>10 30/15分钟内的瘙痒次数
Tamari, Masato et al. “Difelikefalin suppresses itch and reduces scratching independent of inflammation in a murine model of atopic dermatitis.” The Journal of allergy and clinical immunology vol. 152,4 (2023): 927-932. doi:10.1016/j.jaci.2023.06.022
2023 IF>10 1小时内的瘙痒次数
Chen, Ouyang et al. “Mechanisms and treatments of neuropathic itch in a mouse model of lymphoma.” The Journal of clinical investigation vol. 133,4 e160807. 15 Feb. 2023, doi:10.1172/JCI160807
有趣的是,在肿瘤生长开始之前,我们观察到了瘙痒的早期发作:明显的抓挠行为从第 5 天开始(~50 次抓挠/小时),并在第 20 天达到顶峰(>100 次抓挠/小时)(图 1B)。值得注意的是,在晚期(CTCL 第 40-60 天),瘙痒持续处于高水平(>100 次抓挠/小时),突出了慢性瘙痒的存在(图 1B)。
2024 IF>10 30分钟内的瘙痒次数
Balzulat, Annika et al. “Discovery of a Small Molecule Activator of Slack (Kcnt1) Potassium Channels That Significantly Reduces Scratching in Mouse Models of Histamine-Independent and Chronic Itch.” Advanced science (Weinheim, Baden-Wurttemberg, Germany) vol. 11,15 (2024): e2307237. doi:10.1002/advs.202307237
2024 IF>10 30分钟内的瘙痒次数
Xu, Yao et al. “Propionate alleviates itch in murine models of atopic dermatitis by modulating sensory TRP channels of dorsal root ganglion.” Allergy vol. 79,5 (2024): 1271-1290. doi:10.1111/all.15998
2019 Scientific reports 1小时/10分钟的瘙痒时间
Fujii, Masanori et al. “Brain allopregnanolone induces marked scratching behaviour in diet-induced atopic dermatitis mouse model.” Scientific reports vol. 9,1 2364. 20 Feb. 2019, doi:10.1038/s41598-019-38858-3
ALLO 的全身给药在特殊饮食喂养的特应性皮炎模型中引起强烈的抓挠,而它不会影响正常小鼠的自发性和瘙痒原诱导的抓挠
其他文献:














