11月7日 - 11月8日,由上海交通大学上海高级金融学院(高金/SAIF)校友会主办、广州越秀资本控股集团股份有限公司、广东一湾生命科技有限公司共同承办,SAIF 校友会终身学习部、SAIF 华南校友会协办的“校友引擎计划 · 产学思享会”顺利举行。SAIF 校友总会常务副会长、华南校友会会长曲咏海,校友事务部负责人方佳携手近 50 位校友嘉宾一同走进广州,“资本赋能产业升级”,“科创引领技术革命”,“生命科技前沿突破”,开启了一场深度浸润式的产业创新探访之旅。
在11月8日下午,校友团抵达国产首创的 3D-AI 技术企业——广东一湾生命科技有限公司(品牌 “BAYONE 一湾生命科技”)。活动伊始,董事长赵剑华先生致欢迎辞。为帮助校友们快速了解公司,现场播放了两段短片:一段是央视专题微纪录片,直观呈现了公司在脑科学与 AI 交叉领域的深耕与成果;另一段是赵剑华先生做客《全因友您》的专访,他深入分享了公司的创立背景、行业定位与未来愿景。
随后,公司 CTO 黄康博士带来了题为《构建动物行为图谱,用 AI 解码动物行为语言》的核心技术分享。作为 BehaviorAtlas 技术的核心研发者与推动者,黄康博士系统阐释了该技术如何引领动物行为观测领域从“经验观察”迈向“数据驱动”的范式变革。
从“二维观测”到“三维解析”的行为研究革命
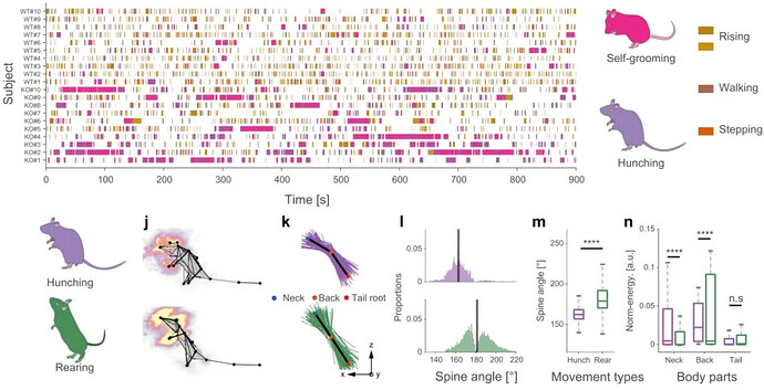
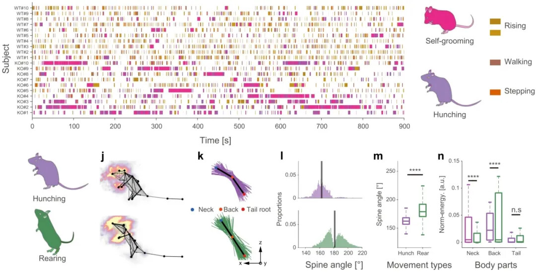
黄康博士在分享中指出,传统动物行为研究多依赖于单视角二维拍摄和有限的身体特征点追踪,极易因动物身体遮挡导致数据偏差。一湾生命科技所采用的 BehaviorAtlas 技术,突破了这一瓶颈,其创新性体现在三大层面:
- 多视角三维自动化采集:通过部署多视角相机,对实验动物进行无干扰式三维立体数据采集,能稳定重建动物身体各部位的运动骨架,全面克服单视角遮挡与信息丢失问题。
- 层次化行为图谱构建:受人类语言“字母-单词-语句”结构的启发,该技术构建了“姿态-动作-行为谱”三层行为解析框架。此框架能将连续的复杂行为先分解为最基本的身体姿态(字母),再组合成有意义的动作单元(单词),最终形成完整的行为谱(句子),从而实现行为的客观、精细化解读。
- 无监督学习与自动化识别:采用无监督时间动态序列分割算法,无需依赖海量人工标注数据,即可直接从连续行为序列中自动识别并量化出不同时间长度的行为模块,极大地提升了行为分析的效率与客观性。
精准解码,驱动脑疾病研究与新药研发
黄康博士结合其科研背景及公司产业实践,进一步展示了 BehaviorAtlas 的应用价值。其技术应用覆盖脑疾病研究、神经退行性疾病模型评估等前沿领域。例如,在自闭症模型小鼠的研究中,传统行为学参数难以精准量化其与正常小鼠的差异。而通过 BehaviorAtlas,研究人员成功发现了 8 种具有差异的亚秒级自闭样刻板行为,这使得仅凭行为参数就能清晰区分基因敲除小鼠与正常小鼠。
这一技术突破了传统行为学分析的局限,为精神类疾病机理研究、药物疗效的临床前精准评估提供了强大工具。实践证明,该技术能高效处理动物行为学数据,驱动脑科学研究实现量化跃升。
响应国家战略:以 AI 引领科研范式变革
当前,我国正加速推进 AI for Science 这一科研新范式的专项部署。科技部已将“人工智能驱动的科学研究”列为国家重点研发计划颠覆性技术创新重点专项,旨在形成一批人工智能与科学实验相结合的颠覆性技术,推动科学研究范式变革。与此同时,工业和信息化部也已于近期启动 “2025年人工智能产业及赋能新型工业化创新任务揭榜挂帅工作” ,明确将 “生物医药研发智能工具” 列为重点攻关方向之一。一湾生命科技的核心业务与这一政策导向紧密对齐,彰显了其作为领域内创新力量的前瞻性与技术实力。
一湾生命科技深刻理解并积极响应国家“以人工智能引领科研范式变革”的战略号召。一湾将持续加大基础研究投入,致力于将最前沿的 AI 技术深度融入生命科学研究的全链条,持续投入基础研究与核心技术攻关,推动 AI 在生命科学领域的深度应用与范式革新。
此次参访不仅让 SAIF 校友们深入解码了“动物行为图谱”的硬核技术逻辑,更亲身感受到,一湾生命科技正立足于“AI for Science”这一革命性科研范式的浪头,通过自主研发的智能仪器与解决方案,为提升我国生命科学原始创新能力、赋能脑疾病药物研发贡献着不可或缺的力量。








