近日,上海新型烟草制品研究院借助一湾生命科技 BAYONE BehaviorAtlas 3D-AI 动物行为分析系统 ,追踪小鼠 30 分钟内 16 个身体位点的轨迹,量化出 40 类行为集群,证实咖啡因可通过剂量依赖性的奖赏效应诱导偏好行为,同时显著影响动物的运动模式与探索行为 ,结合神经生理学与转录组学实验,研究揭示咖啡因成瘾完整机制:通过剂量依赖奖赏效应驱动行为,特异性激活 mPFC 神经元,且该脑区钙信号、尼古丁成瘾等通路富集,形成 “行为 - 神经 - 分子” 完整证据链,为成瘾物质研究提供理论支撑。一湾生命科技 BehaviorAtlas 3D-AI 动物行为分析系统为本论文中的 AI 精细动物行为解析提供强有力的支持!
咖啡因是全球消费量最高的精神活性物质之一,广泛存在于咖啡、奶茶等日常饮品中,其提神醒脑的功效深受大众依赖。但长期以来,人们对咖啡因的依赖究竟是单纯习惯还是存在明确成瘾机制,一直缺乏系统性的实验佐证。与此同时,成瘾物质的研究多聚焦于尼古丁、可卡因等,针对咖啡因成瘾的机制解析较为匮乏,亟待开展针对性研究以填补这一空白。
2025 年 12 月 21 日,上海新型烟草制品研究院有限公司 Yihan Gao 团队在 Addiction Biology 发表了题为 “Behavioural, Neural and Molecular Effects Underlying Caffeine’s Addictive Properties” 的研究论文。该论文揭示咖啡因通过剂量依赖性奖赏效应驱动成瘾行为、特异性激活 mPFC 神经元、富集钙信号及尼古丁成瘾相关通路的成瘾机制 ,为解析咖啡因依赖的临床特征、制定针对性干预策略及探究多物质成瘾共性机制提供了重要依据。
01
行为学双重验证—— 咖啡因诱导奖赏偏好与行为模式改变
采用经典条件性位置偏好(CPP)范式评估咖啡因的成瘾奖赏效应(图 1A)。实验设置低、中、高三个剂量组(0.16mg/kg、0.32mg/kg、0.64mg/kg),记录小鼠对咖啡因配对隔间的偏好程度。结果呈现所有剂量组后测试评分都比预测试显著升高,中高剂量效果最突出,说明咖啡因的奖赏感越浓,小鼠越偏爱和它绑定的环境(图 1B)。
借助 BAYONE BehaviorAtlas 3D-AI 动物行为分析系统,对自由活动小鼠的 16 个身体位点进行 30 分钟轨迹追踪,量化分析 40 类行为集群的动态特征 (图 1C)。基于运动特征生成的行为谱及降维聚类分析显示:咖啡因组(中等剂量)与生理盐水对照组的行为模式在低维空间中完全分离。观察期内,咖啡因组小鼠冲刺、前肢直立等探索性、兴奋性行为频次显著增加,尾摆动速度、中央区域停留时间等核心运动学参数均明显上调(图 1D, E,F)。该结果证实咖啡因并非单纯增加动物运动总量,而是从质性层面改变行为模式,体现出典型的精神兴奋效应,为成瘾行为的发生发展提供了关键行为学支撑。
02
神经靶点精准定位—— 内侧前额叶皮层为核心调控中枢
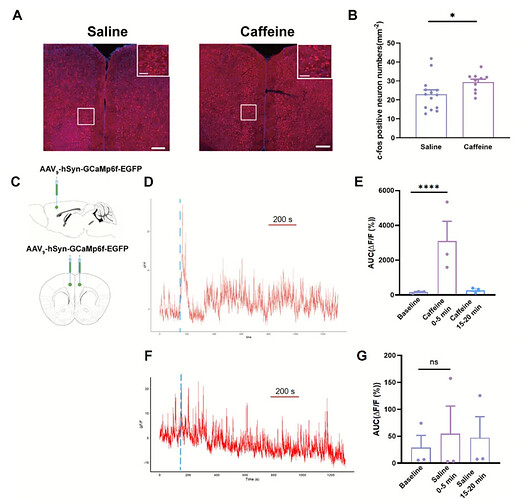
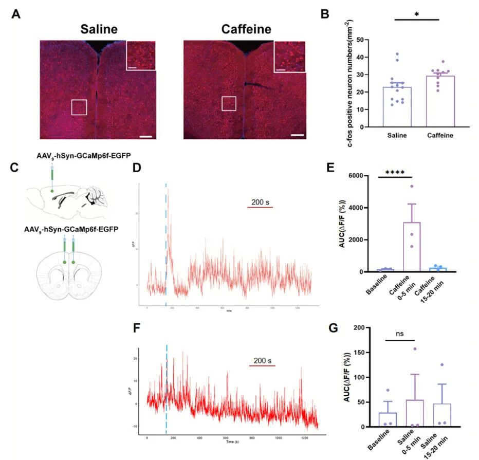
内侧前额叶皮层(mPFC)作为奖赏决策与行为调控的核心脑区,其神经元活性检测结果显示:咖啡因处理组 mPFC 区域 c-Fos 阳性神经元数量及占比显著高于生理盐水对照组(图 2A, B),提示咖啡因可选择性激活该脑区的神经环路。
通过病毒介导的钙信号标记结合光纤记录技术,对 mPFC 神经元的动态活性进行实时监测。结果显示:咖啡因给药后 5 分钟内,mPFC 区域钙信号振幅快速攀升至峰值,随后在 20 分钟内逐步回落至基线水平(图 2C, D),表明咖啡因对 mPFC 神经元存在瞬时、特异性的激活作用。钙信号的初期激增,反映神经元兴奋性与突触传递效率的提升,与成瘾行为中的奖赏感知和偏好形成密切相关;后期信号回落则体现脑区自身的稳态调节机制,避免神经元过度兴奋导致的功能损伤。该结果明确了咖啡因神经调控的核心脑区靶点,为解析成瘾行为的神经环路机制提供了关键实验依据。
03
分子调控机制解析—— 差异基因与通路介导成瘾效应
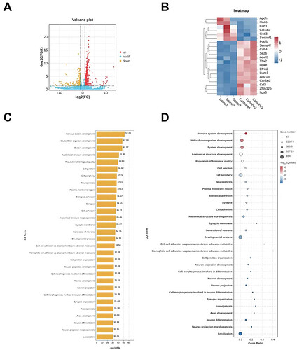
随后对 mPFC 组织进行高通量 RNA 测序分析,系统解析咖啡因对脑区基因表达的调控作用。测序结果显示:咖啡因组相较生理盐水组存在大量差异表达基因,火山图和热图清晰呈现显著上调与下调的基因分布特征(图 3A, B),核心差异基因集中于钙信号传导、突触可塑性、转录调控及尼古丁成瘾相关通路。GO 功能富集分析进一步揭示,差异基因显著富集于 “离子转运活性”“突触结构发育”“神经元信号传导” 等关键生物学过程(图 3C, D)。
04
核心通路深度挖掘—— 钙信号与尼古丁成瘾通路存在关联
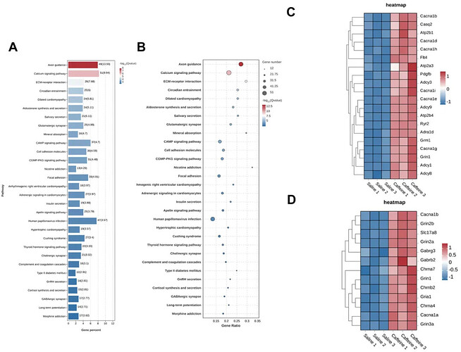
KEGG 通路富集分析则明确 “钙信号通路” 与 “尼古丁成瘾通路” 为咖啡因调控的核心通路(图 4A, B, C, D),关键基因如钙通道蛋白编码基因、突触相关蛋白编码基因的表达水平发生显著改变,直接影响神经元的突触通讯效率与信号传递功能。该结果从转录组层面揭示了咖啡因可广泛重构 mPFC 的分子调控网络,与前述行为学异常、神经环路激活的结果形成 “行为 - 神经 - 分子” 的完整机制闭环。
05
总结
本研究通过行为学、神经生理学与转录组学多维度实验,系统阐明了咖啡因成瘾的核心作用机制。研究证实,中高剂量咖啡因可通过剂量依赖性奖赏效应诱导动物成瘾样偏好行为,并质性改变其精细行为模式;同时,咖啡因能够特异性激活内侧前额叶皮层(mPFC)神经环路,调控钙信号通路与尼古丁成瘾相关通路的基因表达,进而影响神经元兴奋性与突触可塑性。分子与神经层面的调控变化,与行为学异常表现高度吻合,明确了 “行为偏好 - 神经激活 - 分子调控” 的咖啡因成瘾作用链条。本研究为深入理解咖啡因依赖的生物学基础提供了完整实验证据,也为探究多物质成瘾的共性与特异性机制提供了重要理论支撑。
06
Bayone 助力科研
该研究论文应用了一湾生命科技(BAYONE)自主研发的 3D-AI 小鼠行为分析系统,为咖啡因成瘾小鼠行为表型的精细化研究提供了重要工具支撑。 一湾生命科技致力于通过 AI 技术,为脑科学及脑疾病研究等领域提供新一代更高效、更精准的仪器、软件、服务和标准。一湾生命科技专注于推动 AI 精细行为学技术在神经疾病模型的研究中发现新的生物标志物、表型鉴定及愈后评估等方面的应用。如果您对这一技术感兴趣,或者需要进一步了解 “如何通过专业行为学软件,复现类似研究中的小鼠行为检测范式”,或针对特定行为学实验定制分析方案 ,欢迎了解更多关于 BehaviorAtlas 3D-AI 动物行为分析系统 的信息!
BehaviorAtlas 3D-AI 动物行为分析系统是国内首家3D-AI精细行为学分析系统,可以在三维层面分析动物的精细行为;追踪16+个身体点,实现行为全面量化;提取40+种行为亚型,包括嗅探、梳理、跳跃等行为;计算100+种参数,捕捉动物行为的每一个细节;输出专业级可视化图表,满足SCI论文发表要求。目前,BehaviorAtlas 3D-AI 动物行为分析系统已经在大、小鼠、非人灵长类动物、犬类等模式动物上,针对自闭症、帕金森症、抑郁症、老年痴呆、脑出血等疾病模型以及精神类药物筛选上进行了多种应用。在此,我们也感谢 BehaviorAtlas 的用户对我们系统的关注和支持,希望 BehaviorAtlas 能够帮助更多的科研人员去解答生命科学中的难题。如果您希望深入了解其在动物行为研究中的应用,我们非常欢迎您进一步探索!
如果您对BehaviorAtlas 3D-AI 动物行为分析系统 感兴趣,欢迎通过公众号私信或扫描下方的微信二维码联系我们,我们将竭诚为您提供更多信息和帮助。
参考文献:
Li X, Fei F, Liu X, Cui P, Sheng H, He Y, Shen Y, Gao Y. Behavioural, Neural and Molecular Effects Underlying Caffeine’s Addictive Properties. Addict Biol. 2025 Dec;30(12):e70114. doi: 10.1111/adb.70114. PMID: 41422803; PMCID: PMC12718699.







