BioRxiv | AI 行为分析 + 光遗传学验证:腹侧海马体神经元亚群精准调控不同焦虑行为
近日,瑞士伯尔尼大学 Kaizhen Li 与 Stéphane Ciocchi 团队通过 3D 行为追踪、神经元亚群特异性在体钙成像及光遗传学调控技术,在高架十字迷宫中精准识别出保护性伸展-警觉姿势、非保护性伸展-警觉姿势、探头等核心焦虑相关行为表型,证实腹侧海马体三类神经元功能特化,差异化调控焦虑相关的各类精细行为表型。3D 行为追踪及行为图谱分析为本论文的精细化行为解析提供了关键技术支撑!
焦虑,作为一种进化保守的适应性情绪,核心作用是帮助动物识别环境威胁、优化趋近-回避决策——看似简单的“紧张、警觉”,背后却隐藏着复杂的神经环路调控机制。腹侧海马体(vH)作为焦虑调控的核心脑区,已被证实通过整合空间、感觉和情感信息,调控内侧前额叶皮层、外侧隔核等下游脑区功能,参与焦虑行为调制。
但长期以来,传统研究存在两大关键局限,阻碍了焦虑调控机制的深入探索:一是行为评估维度单一,多依赖高架十字迷宫(EPM)中 “开放臂停留时间” “开放臂进入次数” 等宏观指标,忽视了焦虑状态下动物表现出的精细化、差异化风险评估行为(如伸展-警觉姿势、探头等);二是神经环路解析不充分,腹侧海马体中锥体神经元与不同亚型中间神经元(小白蛋白PV阳性、生长抑素Sst阳性),在特定焦虑相关行为中的功能分工尚不明确,难以建立 “神经元亚群-行为表型” 的精准对应关系。
2026 年 1 月 24 日,瑞士伯尔尼大学 Kaizhen Li 与 Stéphane Ciocchi 团队在 BioRxiv 发表题为" Integration of ethologically defined anxiety-related behaviors in the ventral hippocampus" 的预印本研究。研究团队整合 3D 行为追踪、神经元亚群特异性在体钙成像及光遗传学调控技术,系统探究腹侧海马体微电路的焦虑调控机制。 结果证实,腹侧海马体三类神经元存在明确功能特化:PV 中间神经元选择性调控直接威胁暴露相关行为,Sst 中间神经元主导趋近 - 回避冲突决策过程,锥体神经元则泛化编码焦虑相关信息。 该研究为焦虑障碍的精准干预提供了全新的理论依据与潜在靶点。
01 焦虑相关行为的精细化分类
高架十字迷宫(EPM)是评估啮齿动物焦虑样行为的常用工具,其利用动物探索新环境的本能与回避开放、高架且潜在威胁空间的天性之间的冲突。小鼠在 EPM 中会表现出复杂的微行为,反映其在环境中穿梭时的瞬时状态。传统的小鼠重心 2D 追踪往往无法区分不同的行为模式,如特定的探索行为或威胁评估行为。为解析焦虑行为的精细结构,并系统表征 EPM 中除开放臂停留时间、开放臂进入次数等粗略指标外的焦虑相关行为库,本研究采用高分辨率 3D 行为追踪结合基于行为图谱的分类方法。
在 10 分钟的 EPM 自由探索过程中,通过三台同步相机以 30Hz 频率记录小鼠行为:一台顶视相机捕捉完整的轨迹,两台水平相机对准开放臂远端,捕捉精细的姿势动态(Fig. 1A)。研究识别出六种主要的符合行为学定义的行为:梳理、行走、攀爬、保护性伸展 - 警觉姿势(protected stretch-attend posture, pSAP)、非保护性伸展 - 警觉姿势(unprotected stretch-attend posture, uSAP)和探头(head dipping)(图 1B,C)。
- 梳理: 指面部和身体的清洁动作,通常被视为内源性导向行为
- 行走: 指沿迷宫臂或中心区的移动;攀爬指前爪接触 EPM 壁的直立行为,代表对环境的探索性参与
- 探头: 指小鼠将头部伸出开放臂边缘,探查下方环境
- 伸展 - 警觉:姿势的特征是身体和尾巴向前伸展,反映主动的环境监测和警觉性升高。
pSAP 与 uSAP 的区别在于,pSAP 时小鼠身体向前伸展,而后躯仍留在闭合臂或中心区,且常与墙壁接触;而 uSAP 时小鼠全身暴露在开放臂中。
研究量化了每种行为占总 EPM 测试时间的比例、发生频率和单次行为持续时间中位数。结果显示,行走占总时间比例最高(16.4%),探头最低(2.3%),梳理、攀爬、pSAP 和 uSAP 的占比相近,均在 6%-8% 之间(图 1D)。行走也是发生频率最高的行为,平均每分钟 3.9 次,其次是攀爬(每分钟 2.8 次)(图 1E)。梳理的发生频率最低,仅每分钟 0.6 次。进一步分析单次行为持续时间发现,梳理的变异性较大,而其他行为的持续时间相对稳定(图 1F)。值得注意的是,探头是持续时间最短的行为,中位数为 0.7 秒,其余行为的持续时间均在 2 秒左右。这些数据表明,小鼠在 EPM 中会表现出一组稳定且可量化的、不同的探索和焦虑相关行为,远超简单的开放臂 / 闭合臂停留指标。
02 焦虑相关行为的时空分布特征
明确了精细化行为表型后,研究进一步探究:这些行为在EPM中是否存在空间分布规律?不同行为之间的时间转换是否有章可循?
为探究威胁暴露对行为的调控作用,研究首先在 EPM 中定义了空间梯度,范围从受庇护的闭合臂到完全暴露的开放臂。闭合臂和开放臂均被等分为四个 8cm×8cm 的子区域,加上中心区共 17 个区域。在闭合臂中,从 C1 到 C4 的安全性逐渐升高,其中 C4 位于远端,被三壁环绕,是最安全的区域;C1 虽仍属于闭合臂,相对安全,但处于小鼠能完全看到外部开放空间的边界位置,常引发向焦虑相关开放臂探索的决策。开放臂根据暴露程度和与闭合臂的距离,同样分为四个子区域(O1-O4),其中 O4 是最暴露、最危险的区域,退回安全区的路径最长。这种划分形成了一个整合了不同安全和威胁成分的空间梯度(图 2A)。
空间分布分析显示,六种行为沿 “安全-风险” 梯度呈现显著的选择性分布(图 2B):
- 梳理、攀爬主要发生在最安全的C4区,说明自我维持和探索行为多出现于安全环境;
- 行走主要发生在闭合臂,包括单个闭合臂内移动或通过中心区转换;
- pSAP 显著富集于闭合臂与开放臂的边界区域(C1、CE、O1区),这正是小鼠进行风险评估、预判威胁、决策“趋近/回避”开放臂的关键区域;
- uSAP 在 O4 区(高威胁)持续时间更长,在 O1 区(低威胁)发生频率更高——提示小鼠在低焦虑区域 “频繁短暂” 评估,高焦虑区域“低频持久”评估;
- 探头在开放臂所有子区域均有发生,但在 O1 区最为频繁,与 uSAP 类似,均为直接暴露于威胁的风险评估行为。
随后,研究通过马尔可夫链模型,分析六种行为的时间转换规律:标注每种行为的起始与终止时间,计算行为间的转换概率,揭示行为序列的组织方式(图 2C)。设定 25% 的阈值后,研究识别出三个功能明确的行为转换集群(图 2D):
- 集群 1(探索集群): 包括攀爬、梳理、行走,主要在闭合臂表达,三者间转换频繁(如行走与攀爬双向转换强烈),核心是自我维持与环境探索;
- 集群 2(风险暴露集群): 包括 uSAP 和探头,主要在开放臂表达,48% 的 uSAP 后会跟随探头行为,体现高威胁环境下的持续风险评估;
- 集群 3(决策集群): 仅包含 pSAP,相对独立,最强转换指向行走——因 pSAP 发生在安全-危险边界,小鼠需通过行走完成 “退回闭合臂” 或 “前进开放臂” 的决策。
综上所述,研究分析表明,符合行为学定义的探索和焦虑相关行为并非随机表达,而是在空间和时间维度上系统组织。在空间上,这些行为沿 EPM 的安全 - 风险梯度分布:梳理、行走和攀爬等自我维持和探索行为局限于闭合臂;与风险评估和决策相关的 pSAP 集中在中心区附近;与焦虑相关但涉及风险参与的 uSAP 和探头则出现在开放臂。在时间上,这些行为以结构化和刻板的转换序列展开,呈现出功能不同的行为集群和明确的转换方向。
03 神经亚群的选择性激活特征
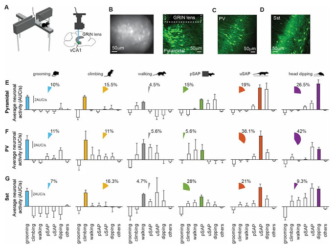
行为的精细化与时空有序性,必然对应着神经环路的特异性调控。为明确腹侧海马体(vH)神经元亚群的激活特征,研究通过梯度折射率(GRIN)透镜结合头戴式微型显微镜,对 vH CA1 区三类核心神经元——锥体神经元、PV中间神经元、Sst 中间神经元,进行特异性在体钙成像记录,精准捕捉其在不同行为中的激活规律(图 3A-D)。
实验结果清晰揭示了三类神经元的功能特化,呈现出截然不同的激活特征:
- 锥体神经元: 泛化编码焦虑信息激活呈现 “威胁强度依赖性”:非焦虑相关行为中激活比例较低(行走 4.5%、梳理 10%、攀爬 15.5%);焦虑相关行为中激活比例显著升高(pSAP 15%、uSAP 19%、探头 26.5%)(图 3E)。这表明其广泛编码焦虑相关信息,激活强度与环境威胁水平正相关,为各类风险评估行为提供基础信号支持,与腹侧海马体 “编码刺激特征和内部行为状态” 的已知功能高度一致。
- PV 中间神经元: 特异性响应直接威胁功能特异性极强:非风险行为中,激活比例与锥体神经元相近,维持神经网络基础稳定性;焦虑相关行为中,仅选择性激活于 uSAP 和探头(直接威胁暴露行为),在 pSAP 中激活比例仅 4.2%,微弱且无统计学意义(图 3F)。这与其 “快速周围抑制调控神经元活动” 的功能相符,提示其核心作用是参与高风险环境中的风险评估,不直接介入决策边界的趋近-回避冲突处理。
- Sst 中间神经元 : 主导冲突决策过程激活模式与 PV 中间神经元形成鲜明对比:在 pSAP(趋近-回避冲突决策行为)中激活比例最高(28%),uSAP 中次之(21%),探头中最低(9.3%)(图 3G)。结合 Sst 中间神经元 “通过树突抑制调节锥体神经元突触整合功能” 的已知特性,提示其核心功能是调控决策边界区的风险评估与决策过程,为小鼠权衡趋近与回避选项提供神经环路支持。
为验证这一分工的可靠性,研究在互补性焦虑测试(强迫焦虑转换任务,FAST)中重复实验,结果一致:高焦虑负荷下,PV 中间神经元仍在 uSAP 和探头中高激活,Sst 中间神经元激活相对较弱——跨任务一致性,进一步证实了两类中间神经元的功能特异性。
04 神经元激活与行为启动的时间锁定关系
明确了神经元亚群的激活与行为的对应关系后,研究进一步探究:神经元激活与行为启动之间,是否存在因果关联?为解答这一问题,研究将钙信号与行为起始点进行 ±1.5s 窗口的时间锁定分析,通过计算曲线下面积(AUC)量化激活强度,精准捕捉神经元激活与行为启动的时间关联。
分析结果进一步细化了三类神经元的功能分工,明确了其与行为启动的因果关联性:
- 锥体神经元: 在 pSAP、uSAP、探头三种焦虑相关行为启动后,均出现显著钙信号升高(p<0.001),且激活与行为启动严格时间锁定(图 4A-C)。这提示,锥体神经元为焦虑相关行为的启动和维持提供前馈驱动信号,通过向下游脑区传递威胁相关信息,支撑行为持续执行。
- PV中间神经元: 时间锁定激活具有极强行为特异性——在 uSAP 和探头行为启动后,快速出现钙信号升高, AUC 值显著高于行为启动前(p<0.05),激活速度快、峰值明显,契合其快速周围抑制功能(图 4E-F);而在 pSAP 启动时,无显著时间锁定特征(p>0.05),仅表现出微弱波动的活动(图 4D),进一步印证其仅参与直接威胁响应。
- Sst 中间神经元: 时间锁定激活呈现独特选择性——在 pSAP 启动瞬间,出现明确激活峰值(p<0.01),钙信号迅速升高并维持稳定(图 4G),提示其在 pSAP 启动过程中发挥关键触发作用;而在 uSAP 和探头启动时,无显著时间锁定激活,仅表现为持续缓慢的激活模式(图 4H-I),表明其主要参与这两种行为维持阶段的神经环路调控。
05 光遗传学干预的因果验证
为进一步验证腹侧海马体神经元亚群对焦虑相关行为的因果调控作用,研究采用光遗传学技术,在目标神经元亚群中表达抑制性视蛋白 eNpHR3.0,以 594nm 激光,在小鼠处于 EPM 中心区或开放臂时(121s-240s、361s-480s、601s-720s),选择性沉默三类神经元,观察其对焦虑相关行为的影响——这一实验,直接证实了三类神经元的功能必要性。
沉默实验结果与钙成像结果高度一致,进一步明确了三类神经元的调控作用及相关微电路机制(图 5):
- 沉默锥体神经元: 对 pSAP 的持续时间和发生频率无显著影响(p>0.05)(图 5A),但显著增加 uSAP 和探头的持续时间及频率(p<0.05)(图 5B-C)。这表明,锥体神经元对直接威胁暴露相关行为具有抑制作用,其功能缺失会导致小鼠过度参与高风险环境中的威胁评估。
- 沉默 PV 中间神经元: 结果与锥体神经元沉默完全相反—— uSAP 和探头的持续时间及频率显著降低(p<0.05)(图 5E-F),对 pSAP 无显著影响(p>0.05)(图. 5D)。双通道微型显微镜记录证实,沉默 PV 中间神经元后,锥体神经元活性显著升高 40%(图 5K),表明 “PV 中间神经元-锥体神经元” 微电路,是高风险环境行为调控的核心,通过抑制锥体神经元活性,控制风险暴露行为的强度与持续时间。
- 沉默 Sst 中间神经元: 表现出高度特异的行为影响——仅显著减少 pSAP 的持续时间和发生频率(p<0.05)(图 5G),对 uSAP 和探头无显著作用(p>0.05)(图 5H-I),且沉默后锥体神经元活性升高 35%(图 5L)。这与 Sst 中间神经元 “通过树突抑制调控锥体神经元活动” 的机制一致,表明 “ SSst 中间神经元-锥体神经元”微电路,是 pSAP 维持的必要条件,通过抑制锥体神经元过度激活,稳定决策边界区的风险评估行为。
06 总结
核心结论
- 焦虑行为的精细化本质: 焦虑并非单一维度的情绪状态,而是由一系列具有明确生态功能的精细化行为微状态构成的动态过程。这些行为沿 EPM 的 “安全-风险” 梯度呈现空间选择性分布,通过结构化时间序列有序转换,形成探索、风险暴露和决策三大功能集群,支撑动物灵活应对环境威胁。
- 神经元亚群的精准分工: 腹侧海马体三类神经元存在严格功能特化:锥体神经元泛化编码焦虑相关信息,激活强度与威胁水平正相关;PV 中间神经元仅调控直接威胁暴露行为(uSAP、探头);Sst 中间神经元专注于趋近-回避冲突决策(pSAP),三者协同构成焦虑行为调控的核心神经基础。
- 微电路的调控机制: 腹侧海马体通过两条功能特异的微电路实现焦虑行为精准调控——“锥体神经元-PV 中间神经元” 调控直接威胁暴露行为,“锥体神经元- Sst 中间神经元” 主导冲突决策行为;PV 中间神经元通过快速周围抑制、Sst 中间神经元通过树突抑制,分别调节锥体神经元的活性增益与突触整合功能,实现焦虑状态下回避与探索行为的灵活转换。
科学意义
- 方法学突破: 建立 “高分辨率 3D 行为追踪-行为精细化分类-时空特征分析” 一体化研究范式,突破传统焦虑行为评估依赖宏观指标的局限,首次实现焦虑相关行为的生态化、精细化解析,为情绪相关行为量化分析提供新技术框架,让“行为微状态-神经环路” 精准映射成为可能。
- 理论创新: 首次明确腹侧海马体不同神经元亚群与特定焦虑相关行为的一一对应关系,揭示焦虑调控的模块化微电路机制,修正 “腹侧海马体全局调控焦虑” 的传统认知,证明情绪调控依赖局部微电路的功能特化,丰富了情绪神经科学的理论体系。
- 应用价值: 为焦虑障碍精准干预提供明确潜在靶点——Sst 中间神经元可作为病理性过度风险评估(如焦虑性犹豫不决、持续警觉)的干预靶点,PV 中间神经元可用于调控特定恐怖症等以过度回避为核心的焦虑障碍,为开发替代传统广谱抗焦虑药物的精准疗法提供理论基础,有望突破当前焦虑治疗 “一刀切” 的局限。
07 Bayone 助力科研
该研究论文引用了一湾生命科技(BAYONE)自主研发的 3D-AI 小鼠行为分析系统,为焦虑模型小鼠自发行为的精细化研究提供了重要工具支撑。 一湾生命科技致力于通过 AI 技术,为脑科学及脑疾病研究等领域提供新一代更高效、更精准的仪器、软件、服务和标准。一湾生命科技专注于推动 AI 精细行为学技术在神经疾病模型的研究中发现新的生物标志物、表型鉴定及愈后评估等方面的应用。如果您对这一技术感兴趣,欢迎了解更多关于 BehaviorAtlas 3D-AI 动物行为分析系统 的信息!
BehaviorAtlas 3D-AI 动物行为分析系统是国内首家3D-AI精细行为学分析系统,可以在三维层面分析动物的精细行为;追踪16+个身体点,实现行为全面量化;提取40+种行为亚型,包括嗅探、梳理、跳跃等行为;计算100+种参数,捕捉动物行为的每一个细节;输出专业级可视化图表,满足SCI论文发表要求。 目前,BehaviorAtlas 3D-AI 动物行为分析系统已经在大、小鼠、非人灵长类动物、犬类等模式动物上,针对自闭症、帕金森症、抑郁症、老年痴呆、脑出血等疾病模型以及精神类药物筛选上进行了多种应用。在此,我们也感谢 BehaviorAtlas 的用户对我们系统的关注和支持,希望 BehaviorAtlas 能够帮助更多的科研人员去解答生命科学中的难题。如果您希望深入了解其在动物行为研究中的应用,我们非常欢迎您进一步探索!
如果您对 BehaviorAtlas 3D-AI 动物行为分析系统 感兴趣,欢迎通过公众号私信或扫描下方的微信二维码联系我们,我们将竭诚为您提供更多信息和帮助。







