Translational Psychiatry丨3D-AI 行为学技术解析帕金森病小鼠的自发行为异常
帕金森病(Parkinson’s Disease, PD)是一种以黑质致密部(SNc)多巴胺(DA)神经元丢失为特征的神经退行性疾病。MPTP模型因其能够可靠地模拟黑质-纹状体通路的多巴胺能退行性变,成为研究PD病理机制和药物筛选的重要工具。传统行为测试(如旷场实验、转棒实验和平衡木实验)常用于识别PD模型的运动异常,但因依赖主观判断且操作繁琐,其可靠性和可扩展性受限。 近年来,人工智能技术发展为行为分析带来了革命性突破。通过机器学习算法,研究人员能够精确量化动物行为的细微变化,从而揭示传统方法难以检测的细微行为特征。最新的一篇论文,系统地研究了 PD 模型小鼠的精细行为差异。
2025 年 4 月 3 日,中国科学院深圳先进技术研究院刘雪梅、蔚鹏飞 研究团队和南方医科大学王万山 团队合作,在Translational Psychiatry 发表了题为"Subtle behavioral alterations in the spontaneous behaviors of MPTP mouse model of Parkinson’s disease"的研究论文。本研究通过3D多视角行为捕捉与先进的机器学习技术,精准捕捉到MPTP帕金森病模型小鼠的自发行为差异,发现PD小鼠的站立(Rearing)、行走(Walking)、弓背(Hunching)等行为出现异常,为帕金森病动物模型构建与疗效评估提供了高灵敏度的行为学工具。
1 MPTP模型小鼠的自发行为异常
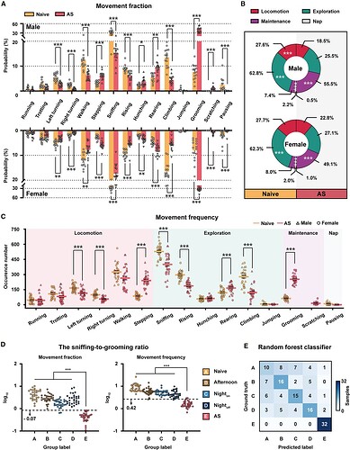
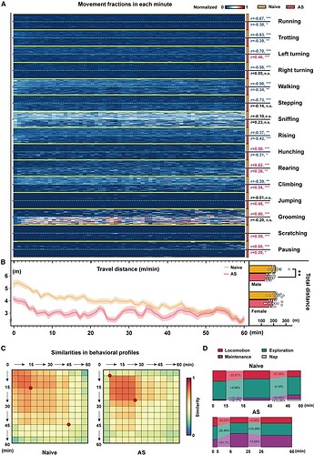
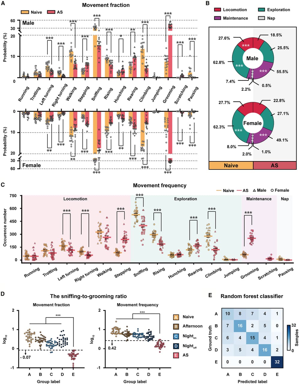
MPTP注射后一周,研究人员利用多视角摄像头结合机器学习技术对小鼠行为进行分析,将其分类为 40 个行为亚型(图 1A–C)。通过比较各行为亚型的时间占比(即运动分数)发现,与对照组相比,MPTP 模型组小鼠(5/9)和对照组呈现明显不同的聚类分布(图 1D)。具体来言,与对照组相比,MPTP 模型组小鼠的三种行为动作占比显著降低 —— 站立行为(Rearing)、行走行为(Walking)及弓背行为(Hunching) (图 1E–G)。进一步分析表明,MPTP 组小鼠站立和弓背行为的发生频率显著下降,但单次行为的持续时间无显著变化(图 1H–K)。上述结果表明,MPTP模型小鼠出现了自发行为异常 。
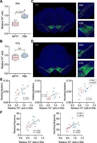
02 站立、弓背行为与黑质致密部多巴胺能神经元数量的相关性
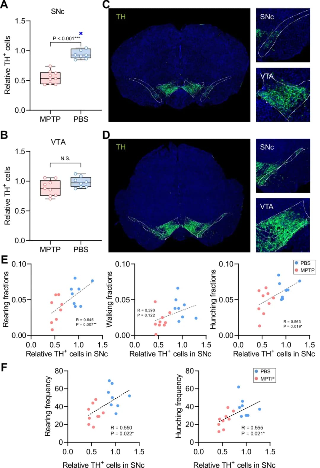
免疫荧光结果表明,MPTP 组小鼠黑质致密部(SNc)的酪氨酸羟化酶阳性(TH+)多巴胺能神经元数量显著减少,而腹侧被盖区(VTA)未见明显变化,这一结果与PD的病理特征一致(图 2A-D)。鉴于 MPTP 组小鼠 SNc 区 TH+ 神经元的明显丢失,研究人员进一步探索了行为学改变与神经元数量的相关性。结果表明,SNc 区 TH+ 神经元数量与站立、弓背行为动作占比及发生频率呈强相关性,但与行走行为无显著关联 (图 2E, F)。综上,SNc 区多巴胺能神经元数量与站立、弓背行为之间存在显著相关性。
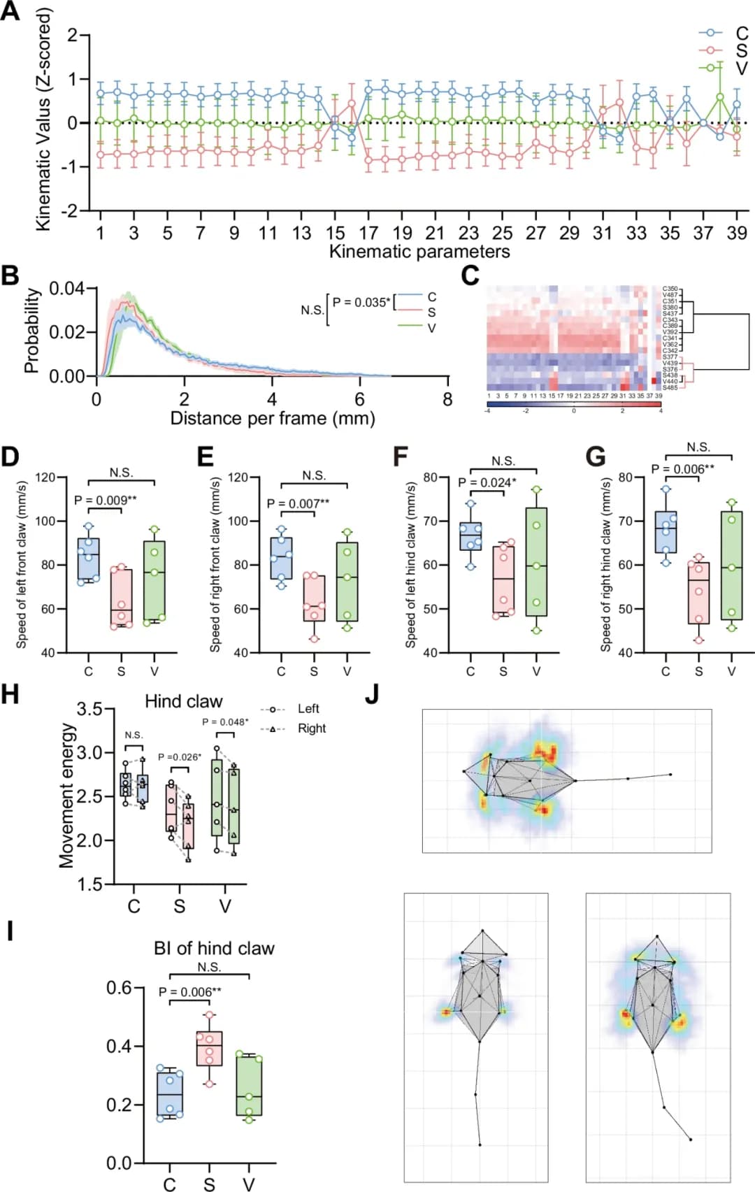
03 MPTP模型小鼠的多项运动学指标显著升高
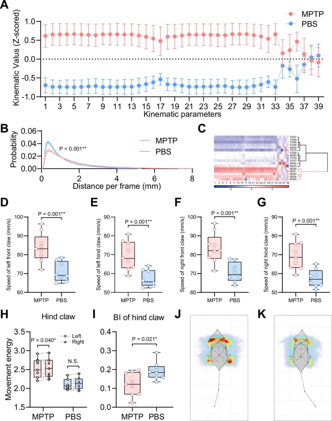
研究人员应用机器学习算法对小鼠身体关键点进行追踪并分析,结果表明,与对照组相比,MPTP 小鼠的多项运动学指标显著升高 (图 3A),这与自发行为中观察到的多动表型高度吻合。身体中心点速度的概率分布函数分析进一步证实了上述升高趋势(图 3B)。基于运动学特征的聚类分析显示,5/9 的 MPTP 小鼠被明确聚为同一组别,提示 MPTP 小鼠出现了独特的多动行为模式 (图 3C)。具体而言,MPTP 小鼠表现出四肢运动速度加快及运动强度增加的特征(图 3D–G)。
04 MPTP模型小鼠的行为偏侧化改变
PD 患者临床上常呈现运动不对称的典型症状,因此研究人员深入探究 MPTP 模型小鼠中是否存在类似的表现。结果显示,相较于左后爪,MPTP 模型小鼠右后爪的运动强度呈现出显著升高的趋势 ,而在对照组中没有观察到上述运动偏侧化特征(图 3H)。为了对行为偏侧化进行更为精确的量化分析,本研究针对肢体及爪部运动设计并计算了偏侧指数(Bias Index, BI),发现对照组和 MPTP 模型组小鼠仅在后爪的偏侧指数上存在显著差异 ,表明MPTP 处理能够导致小鼠行为偏侧化发生明显改变(图 3I)。身体骨架热图进一步证实了 MPTP 小鼠模型中存在持续的右侧偏侧化倾向(图 3J、K)。综上所述,与对照组相比,MPTP 模型小鼠表现出行为偏侧化改变 。
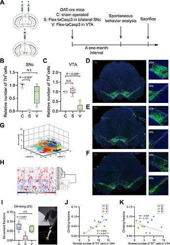
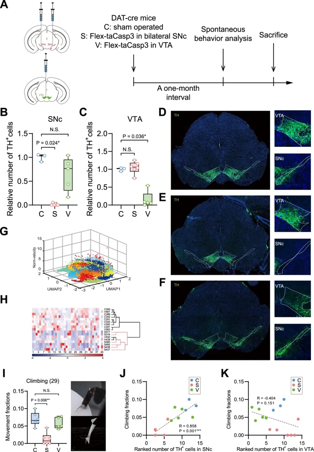
05 黑质致密部(SNc)而非腹侧被盖区(VTA)TH+ 神经元靶向清除显著影响站立相关行为
已有研究表明,MPTP 腹腔注射可能通过影响外周递质系统导致行为改变。为排除非脑区特异性神经元损伤的可能性,本研究采用 DAT-Cre 品系小鼠,通过向 SNc 或 VTA 区域注射 AAV2-Flex-taCasp3-TEVP 病毒载体,诱导靶向性 TH+ 神经元清除。免疫荧光染色结果显示,SNc 清除组小鼠 SNc 区 TH+ 神经元数量显著减少,VTA 清除组小鼠 VTA 区 TH+ 神经元数量显著减少,证实了靶向清除的特异性(图 4A–F)。
与对照组相比,SNc 清除组小鼠表现出独特的行为模式 (图 4G, H),其攀爬行为显著减少,而 VTA 清除组未出现该变化(图 4I)。进一步分析显示,上述行为改变与 SNc 区 TH+ 神经元数量有明显的相关性,表明黑质致密部 TH+ 神经元特异性调控攀爬行为 ,而 VTA 区域未观察到此类相关性(图 4J, K)。
06 黑质致密部TH+神经元清除明显影响运动功能及行为偏侧化
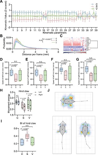
为明确特定脑区神经元丢失对运动功能的影响,本研究追踪小鼠 16 个身体关键点并分析 39 个运动学参数。结果表明,与对照组相比,SNc 清除组小鼠大多数运动学参数显著降低,而 VTA 清除组未出现显著变化 (图 5A)。身体中心点速度的概率分布函数分析进一步确认了上述差异(图 5B)。
基于运动学特征的聚类分析显示,4/6 的 SNc 清除组小鼠被明确聚为同一组别(图 5C)。具体而言,SNc 清除组小鼠表现出四肢运动速度及运动强度均低于对照组(图 5D–G)。SNc 和 VTA 清除组后爪均表现出偏侧化趋势(图 5H)。与对照组相比,SNc 清除组小鼠前肢、前爪及后爪的偏侧指数(BI)显著升高,提示 SNc 区多巴胺能神经元丢失导致行为偏侧化改变 (图 5I)。相反,与对照组相比,VTA 清除组小鼠的偏侧化特征无明显差异。综上,黑质致密部 TH+ 神经元清除明显影响运动功能及行为偏侧化。
07 总结
本研究基于 3D 多视角行为捕捉系统与机器学习算法,对 MPTP 帕金森病模型小鼠的自发行为特征进行了量化分析。研究揭示,黑质致密部(SNc)多巴胺(DA)神经元数量与后肢站立(rearing)、行走(walking)及弓背(hunching)行为的发生频率降低和持续时间缩短呈显著相关。站立行为作为多巴胺能神经元健康的关键标志物具有重要意义,该行为频率的降低与黑质致密部多巴胺能神经元的丢失呈强相关性,为监测PD的进展提供了有价值的行为标志物。总之,上述精细行为表型(如站立行为减少及运动偏侧化)为 PD 的早期诊断、动物模型构建及药物疗效评估提供了高灵敏度的行为标志物 。
08 BAYONE 助力科研
值得一提的是,该研究论文特别致谢了一湾生命科技(BAYONE)公司,以及一湾生命科技 CTO 黄康博士和算法组组长陈可,感谢他们为该工作提供的重要技术支持 。
一湾生命科技致力于通过 AI 技术,为脑科学及脑疾病研究等领域提供新一代更高效、更精准的仪器、软件、服务和标准。一湾生命科技专注于推动 AI 精细行为学技术在神经疾病模型的研究中发现新的生物标志物、表型鉴定及愈后评估等方面的应用。一湾生命科技(BAYONE)的创新产品——BehaviorAtlas 3D-AI动物行为分析系统 ,不仅能够实现前文提到的复杂3D精细行为分析,而且在行为参数提取和图表可视化上都有出色的表现。
BehaviorAtlas 3D-AI 动物行为分析系统是国内首家3D-AI精细行为学分析系统,可以在三维层面分析动物的精细行为;追踪16+个身体点,实现行为全面量化;提取40+种行为亚型,包括嗅探、梳理、跳跃等行为;计算100+种参数,捕捉动物行为的每一个细节;输出专业级可视化图表,满足SCI论文发表要求 。目前,BehaviorAtlas 3D-AI 动物行为分析系统已经在大、小鼠、非人灵长类动物、犬类等模式动物上,针对自闭症、帕金森症、抑郁症、老年痴呆、脑出血等疾病模型以及精神类药物筛选上进行了多种应用。在此,我们也感谢 BehaviorAtlas 的用户对我们系统的关注和支持,希望 BehaviorAtlas 能够帮助更多的科研人员去解答生命科学中的难题。如果您希望深入了解其在动物行为研究中的应用,我们非常欢迎您进一步探索!
如果您对 BehaviorAtlas 3D-AI 动物行为分析系统感兴趣,欢迎通过公众号私信或扫描下方的微信二维码联系我们,我们将竭诚为您提供更多信息和帮助。
参考文献:
————————————————
Zhong H, Lu K, Wang L, Wang W, Wei P, Liu X. Subtle behavioral alterations in the spontaneous behaviors of MPTP mouse model of Parkinson’s disease. Translational psychiatry. 2025;15(1):119. Published 2025 Apr 3. doi:10.1038/s41398-025-03312-8






































































































