合集 | AI 赋能行为科学:前沿文献精读

「Ethogram/行为谱」是什么?

01 Ethogram 名词基本解释

Ethogram 这个单词的直接中文翻译是“行为谱;行为一览表;行为详述”。

它的中英文解释分别为:

Ethogram is a list of typical behaviors performed by an animal, including how often and how long the animal does them [1].

行为谱是动物行为学中用来描述动物行为的目录或清单。依据动物行为的姿势、动作和环境(posture-act-environment,PAE)编制而成 [2]

形象一点来说,可以认为 Ethogram 是动物的日常吃喝拉撒、生活作息的记录表(图1)。在早期行为生态学(behavioural ecology)时代就成为科学家研究动物行为的重要方式和工具。

图1 Ethogram 示意图[1]

02 行为谱的重要意义

同一个物种的动物,当其性别、年龄、所处环境一致时,物种的个体都会表现出相似的行为模式。因此,编撰某一物种的行为谱对于了解动物的习性、健康及精神状况具有重要意义。编撰某一物种的行为谱时要尽可能全面和准确:1.对动物的各种行为模式进行分类,若必要,把它们归入基本的类别;2.大多数动物的行为不是单个出现,而是形成系列的,必须分析其各个成分以及时间的因素。

对于神经科学家来说,获取动物的行为谱也具有重要意义。一方面,神经科学家会采取各种手段记录动物的神经活动,也会在特定的时间去干预神经活动。在这个过程中,行为谱是否会随着神经活动的变化产生关联变化,是神经科学家解析大脑认知机制的基本方式。另一方面,动物是否患有精神疾病,以及精神疾病是否能够被治愈,也都可以将动物正常状态下的行为谱作为参照。

03 如何获取动物的行为谱

正如图 1 所示,早期的行为生态学采用最为原始的人工记录方式,比较粗糙的记录动物的日常活动。而随着技术的进步,进入到计算行为学时代,将基于计算机视觉和机器学习技术来获取动物的行为谱。

计算行为学的一个目标是更精准、更全面的获取动物的行为谱。目前常用的方法是用摄像机采集动物行为视频,从视频中提取动物的行为特征后,再采用有监督或者无监督的机器学习算法,将动物的行为序列提取出来。

在一般的实验中,通常会设置对照组(例如:野生型WT)和实验组(例如:基因敲除型KO组)。获取入组的所有动物的行为谱,并对比两组的动物是否在某些行为类型之间存在差异,这是鉴定实验组的行为生物标记物的有效手段。

例如图 2 中展示的是 Shank3B 基因敲除小鼠(KO)和正常小鼠(WT)的 Grooming 的行为谱。图中蓝色的小片段表示该样本中 Grooming 行为出现的时间。通过对 Grooming 行为谱的可视化,可以很容易的发现 Shank3B 动物会表现出更多的 Grooming 行为,且每次持续时间较长。

图2 两组动物的其中一种行为的行为谱可视化。图中,上面10个样本为KO组,下面10个样本为WT组;右侧曲线表示两组中样本该种行为的占比分数(fraction)。

04 对行为谱研究有帮助的资源推荐

尽管计算行为学有了很大的进步,但计算机算法只能辅助人们更高效的对动物行为进行归类。而这些归类后的动物行为究竟具备什么样的生物学意义,还是需要靠人的经验知识。实验动物物种繁多、品系复杂,且同样一个行为动作,在不同人眼中它可能会有不同含义。因此对于多数人来说,赋予行为谱的生物学意义还是很具有挑战的。

明确定义行为谱有两点需要特别注意,第一,定义的行为必须客观,如果你所定义的行为在实际观察的时候,你的实验对象压根不会执行,那你所定义的行为就是无效的。第二,定义的行为需要有可重复性,可重复性的概念就是,当你拿着你的实验报告给另外一个人看的时候,别人根据你定义的行为标准观察你的实验对象,能够看到同样的行为发生,这样的定义才被认为是有效的。

为此,我们分享一些对常用的实验动物的行为谱研究有帮助的资源网站。

Mouse Ethogram 网站

Mouse Ethogram 网站是斯坦福大学斯坦福医学院的 Dr. Joseph Garner 实验室所开发的,Garner 博士在实验室小鼠行为和健康以及动物异常行为方面有着丰富的经验,是国际公认的专家。该网站列出了大约100种实验室小鼠的行为,大致可分为行为谱、实验方法及研究方案、背景信息三个区域。(https://mousebehavior.org/)

首先我们来看一下 Mouse Ethogram 界面,在这里,该网站把老鼠的行为分成了活动行为、非活动行为、未知行为三大类,我们可以直接点击大类查看行为介绍。或者我们可以直接在搜索栏中搜索某一动作,还可以在行为谱索引中查看完整的行为谱,完整的行为分类列出了大约100种行为。

描述行为的页面由行为动作含义、描述、分类、情境描述以及变体五大部分组成,以顺从直立为例。在这里,我们可以了解到小鼠顺从直立的动作的含义,会呈现出怎样的姿势,该如何对这一动作分类,会在哪些场景中出现,以及其他行为动作是否会出现相似的姿势(部分页面末端会附上相似姿势的视频展示,视频合集可在导航栏 “Videos” 处查看)。

接下来我们看一下 Methods and Protocols 界面,页面提供了方法背景(例如关于行为谱的介绍、一些针对常见研究问题的简单观察方法等)、一般方法(例如有关用于记录小鼠行为视频设备的一些基本信息),以及特定研究问题的操作SOP(例如标记动物SOP、使用直接观察进行现场记录的SOP等)。该页面旨在突出收集相关数据时的常见问题和解决方案,而不是作为小鼠行为观察的最终方案。

注:图片均源自 Mouse Ethogram 网站

Observational ethogram activity 网站

Observational ethogram activity 是美国威斯康星国家灵长类动物研究中心的一个网站(https://primate.wisc.edu/outreach/observational-ethogram-activity/)。

该网站对狨猴 (Marmoset) 的行为定义提供了一个较为完善的参考(如下图所示),并提供了日常观察狨猴行为谱的一些实验操作流程。

注:图片均源自 Observational ethogram activity 网站

参考资料
————————————————
1.Lesson Plan: Building an Ethogram

2.杨业勤等. 黔金丝猴的行为谱及PAE编码系统[J]. 四川动物, 2014(6).

3.https://mousebehavior.org/

P为啥一定要<0.05?ScienceNews 发文解释“统计显著性”由来

社会和生物医学科学的研究经常使用一种被称为零假设检验的统计学方法来确定结果是否“具有统计学意义”。P值小于0.05被认为有显著性。

在 20 世纪中期,心理学领域发现由于曼哈顿计划和太空竞赛,所谓的“硬科学”正在产生切实的科研成果。心理学家和科学家很羡慕这种可以量化科研成果的方式,他们的结果很含糊,难以量化。因此心理学家们积极寻求一种统计方式来量化成果,心理学教科书作者和出版商创造了一个称为统计显著性的算法。

他们的实验结果需要计算一个被称为 P 值的数字,研究人员可以通过 P 值认为这些结果具有“统计学意义”。从此这个方式开始流行起来,很快大批研究人员报告了具有统计学意义的结果,心理学期刊也开始只允许发表具有统计学意义发现的论文。这促使大量研究人员开始篡改数据,以使其最终结果的 P 值小于 0.05,如此往后就出现了更多的虚假发现。

作为 Memory & Cognition 杂志 1993 年至 1997 年的编辑,华盛顿大学的 Geoffrey Loftus 试图把心理学家从统计的桎梏中拉出来。在任职之初,Loftus 发表了一篇社论,告诉研究人员不要盲目地计算实验结果是否具有统计学意义。他警告说,这种常见的做法阻碍了科学进步。

Loftus 建议科研需要保持简单,一幅图胜过一千次统计意义的计算。本着这种精神,他建议在心理学实验中报告直接的平均值以做比较。图表可以显示样本分数是分散覆盖还是聚集在平均值附近,从而可以在重复研究中计算平均分数发生的微小或巨大变化。Loftus 的呼吁没有太大效果,大多数研究人员继续吹捧他们研究结果的统计学意义。Loftus 后来在回顾他试图改变心理学家做研究的方式时表示:“显著性检验是关于世界不是怎样的,而不是关于世界是怎样的。

20 世纪中期的心理学教科书作者和出版商捏造了一堆相互矛盾的统计技术的显著性检验后几十年里,他们别的怪异创造同样被许多其他学科所接受。事实证明,这种计算方法在社会科学、生物医学和流行病学研究、神经科学和生物人类学领域非常流行。

是人类对确定性的渴望推动了这场学术运动。由于缺乏统一的理论来构建可验证的预测,研究大脑和其他与人类相关主题的科学家们围绕着一种统计学惯例展开了研究。该实践被正式称为零假设显著性检验,假设零假设(在感兴趣的测量指标上,实验组之间无差异或无相关性),如果观察数据的 P 值小于 5% (P<0.05)就拒绝该假设。盲目地执行这一程序使研究人员可以不用开发出可证伪预测的理论——这是优秀科学的基本要素。拒绝零假设并不能提供任何新信息,它只是创造了一个机会来推测为什么会出现这种效应。

心理学家 Gerd Gigerenzer 认为将无效假设显著性检验称为“无效仪式”更为准确。

图1:P值是观察到的(或更极端的)结果仅由偶然产生的概率。

下面是一个无效仪式的例子。2012 年发表在 Science 上的一项研究得出结论,志愿者在观看了奥古斯特·罗丹(Auguste Rodin)的雕像《思想者》的照片后宗教信仰水平下降了,这与心理反思导致人们质疑他们对超自然实体信仰的观点一致。在这项研究中,零假设假设这个著名的雕塑对观众的精神信念没有影响,预测志愿者在看了《思想者》后,他们的宗教信仰平均会保持不变。无效仪式要求研究人员计算在观看雕像前后的宗教信仰差异是否会在不超过 20 次试验中的 1 次或不超过 5% 的情况下偶然发生。这就是<0.05。达到这一阈值后,结果就被标记为具有统计学意义,而不太可能是纯粹的偶然。但是即使在达到统计显著性的任意 5% 的阈值后,这项研究也没有证明雕像观众正在失去他们的宗教信仰。研究人员只能猜测为什么会这样,因为无效仪式迫使他们假设没有影响。

对思想者的一项独立重做研究发现,这尊沉思雕像观众的宗教信仰在统计上没有显著下降。对有统计学意义结果的频繁确认失败引发了一场与无效仪式相结合的科学信任危机。一些期刊现在要求研究者在提交研究论文供同行评议之前交出他们的研究设计和实验数据。这样做的目的是阻止数据造假,提高发表结果的准确率,从而可以得到其他研究人员的证实。

但真正的问题在于无效仪式本身,Gigerenzer 说。在 20 世纪早期,在没有计算任何统计意义的情况下,Wolfgang Köhler 发展了知觉的格式塔定律,Jean Piaget 提出了关于儿童思维如何发展的理论,Ivan Pavlov 发现了经典条件反射的原则。那些开创性的科学家通常使用几十年后 Loftus 认可的简单统计数据类型来研究一个或几个人。

从 1940 年到 1955 年,心理学家致力于证明他们领域的实用价值,他们寻求一种客观的工具来从偶然发现中区分真实。Gigerenzer 说,心理学教科书的作者和出版商并不承认存在相互矛盾的统计方法,而是将这些方法混合成一个通用的 P 值。与此同时,统计学家 Jerzy Neyman 和 Egon Pearson 认为,检验单一的零假设是无用的。相反,他们坚持要确定至少两个备选假设。Neyman 和 Pearson 计算了实验接受一个真实假设的概率,这是 Fisher 零假设检验中未考虑的。

心理学家的“无效仪式”将两种方法混合成一个大杂烩。研究人员通常没有意识到,统计上显著的结果并不能证明已经发现了真正的效应。在接受调查的医学、生物学和心理学研究人员中,约有一半人错误地认为在一项研究中发现无统计学意义就意味着没有实际效果。当原始结果刚好低于统计显著性的任意临界值时,更深入的分析可能揭示与真实效应一致的发现。

图2:统计误差

德国心理学教授团队的一项研究发现,大多数人同意P值的含义至少有一种错误的说法。

威尔士卡迪夫大学的心理学家和应用统计学家 Richard Morey 说,早该抛弃这种无效仪式了,研究人员需要专注于发展心智和行为理论从而得出可验证的预测。在这个崭新的科学世界里,研究人员将从众多的统计工具中选择最适合他们需要的工具。Morey 说:“统计学提供了一种方法,让我们知道如何去怀疑你所看到的东西。

毫无疑问,在统计显著性中找到真相的错觉仍然吸引许多领域的研究人员。Morey 希望无效仪式的错误可以在几十年内停止。

拓展

p 值为什么重要?

我们先来解释一下什么是零假设。它意味着不存在与测试集、组、变量等有关的显著影响、模式或关系,观察结果是由于抽样或实验误差。如果零假设为假,则存在与观察数据有关的显著影响。但是什么决定观察结果的显著性,以接受或拒绝零假设呢?这就是 p 值的重要性所在:它提供了一个衡量标准,基于此,结果可以被认为是统计上显著或不显著。

p值用于显示在零假设为真的情况下,研究中所观察到的影响、差异或关系的可能性有多大。p 值的范围为 0 到 1 。

P 值的正确使用:

p 值并不暗示任何影响、差异或关系的强度或大小。添加相关系数或平均值可以帮助读者更好地理解你的研究结果。

为主要结果写上精确的 p 值,以维护科学的严谨性。如果确切的 p 值小于 0.001,你可以写“p<0.001”。

由于 p 值不能等于 0,请将“p =0.000”替换为 p<.001”,因为后者被视为标准做法。

  • E N D -

原文链接:https://www.sciencenews.org/article/statistical-significance-p-value-null-hypothesis-origins

STTT | 暨南大学李晓江等团队发现 Tau 蛋白病促进脊髓依赖性产生有毒的β淀粉样蛋白

Tau蛋白病以微管相关蛋白Tau的过度磷酸化和积累以及Aβ低聚物的积累为特征,构成了阿尔茨海默病的主要病理标志。 然而,这两种病理变化在神经退行性疾病中的关系和因果作用仍有待确定,即使它们在几种与认知和运动障碍相关的神经退行性疾病中共同或独立发生。

2023年9月22日,暨南大学李晓江、Tu Zhuchi及Yan Sen共同通讯在Signal Transduction and Targeted Therapy(IF=39)在线发表题为“Tauopathy promotes spinal cord-dependent production of toxic amyloid-beta in transgenic monkeys”的研究论文,**该研究发现在转基因猴子中,Tau蛋白病促进脊髓依赖性产生有毒的β淀粉样蛋白。**该研究通过慢病毒感染猴子胚胎,建立了表达Tau (P301L)的转基因食蟹猴模型。这些猴子出现了年龄依赖性神经变性和运动功能障碍。此外,对成年猴和小鼠的大脑进行立体定向注射,通过AAV9感染表达Tau (P301L)。

重要的是,该研究发现胚胎转基因Tau表达或立体定向脑注射AAV-Tau导致的Tau病变选择性地促进了猴脊髓中Aβ低聚物的产生。这些Aβ低聚物被几种Aβ1-42抗体识别,并导致神经退行性变。然而,在Tau转基因猴子的其他脑区或注射AAV9-Tau (P301L)的小鼠脑中未观察到Aβ低聚物的产生,这表明Aβ低聚物的产生是物种和脑区域依赖的。该研究首次证明了Tau蛋白病可以触发灵长类脊髓中的Aβ病理,并为Tau蛋白病的发病机制和治疗提供了新的见解。

微管相关蛋白Tau由MAPT基因编码,在神经元轴突中高表达,参与轴突的微管组装和功能。在多种神经退行性疾病,包括阿尔茨海默病(AD)、进行性核上性麻痹(PSP)、皮质基底变性(CBD)、嗜银性谷物病(AGD)、皮克病(PD)以及遗传性额颞叶痴呆(FTDs)的大脑中,Tau蛋白的病理或遗传改变导致其过度磷酸化和细胞内积聚形成神经原纤维缠结(NFTs)。因此,人类Tau蛋白病变是一组异质性疾病的病理标志,这些疾病表现出从运动障碍到痴呆等不同的神经表型。

阿尔茨海默病的神经病理特征是Tau病变和由β-淀粉样蛋白(Aβ)聚集体组成的细胞外斑块。这两种病理标志的发展与临床疾病的严重程度密切相关,人们普遍认为Aβ积累导致疾病晚期的Tau病变。然而,长期以来人们也认识到Tau的消耗对Aβ介导的缺陷具有保护作用。尽管有这些有趣的发现,但Tau蛋白病是否可以作为触发Aβ相关神经病理的主要原因仍有待研究。

动物模型对于研究Tau蛋白病的发病机制至关重要。FTD中MAPT基因突变的发现,为建立转基因动物模型阐明Tau在神经退行性变中的作用带来了巨大的努力。转基因Tau动物模型,特别是啮齿类动物模型,显著地概括了Tau病,并为Tau病相关疾病的发病机制提供了重要的见解。然而,Tau蛋白在人脑中通过选择性剪接表达,导致6个含有3个重复(3r)或4个重复(4r)的亚型,而在成年啮齿动物大脑中只有4r Tau蛋白表达。众所周知,脑损伤也发生在非人类灵长类动物的老年大脑中,但在老年小动物(包括啮齿动物)的大脑中不存在。

灵长类动物的大脑,随着神经元数量的增加和大脑皮层的扩大,拥有更复杂的神经结构来决定认知能力。这些差异也会影响神经退行性疾病研究中使用的动物模型的病理和行为表型。不同动物物种的衰老过程也有很大差异。例如,啮齿动物的寿命通常不到3年,这可能不足以发生神经变性或其他重要的病理变化,而这些变化通常需要几十年才能在人类中发展。小动物的快速发育和加速衰老可能使它们的大脑或神经元细胞不易受到有毒蛋白质的影响,导致尽管存在大脑功能受损,但缺乏强大的神经退行性变。

Tau- p301l转基因(Tau)猴的产生(图源自*Signal Transduction and Targeted Therapy* )

因此,利用非人类灵长类动物来研究人类Tau蛋白及其相关病理的作用是合乎逻辑和重要的,因为它们与人类大脑的结构和功能更相似。在早期研究中,作者采用CRISPR/Cas9靶向方法来产生转基因猴子,目的是模拟重要的脑部疾病。研究结果表明,猴子模型更准确地复制了在患者大脑中观察到的神经病理,并提供了可能无法从小动物身上获得的疾病发病机制的有价值的见解。例如,PINK1基因突变的猴子会导致帕金森病的早期发作,表现出神经变性,而PINK1基因敲除的小鼠则不会表现出这种变性。同样,CHD8基因突变的猴子表现出异常的胶质细胞生成,而这种现象在突变小鼠模型中是不存在的。CHD8基因是导致人类自闭症行为和大头畸形的原因。这些发现为使用非人类灵长类动物作为研究与AD相关的神经病理学和发病机制的基本模型提供了令人信服的证据。

该研究建立了非人类灵长类动物模型,通过胚胎慢病毒转导和AAV立体定向脑注射表达突变的人类Tau P301L (0N4R P301L)。该研究发现突变的Tau引发神经退行性变,并伴有典型的Tau病和运动功能缺陷。此外,转基因Tau选择性地促进Tau转基因猴和注射AAV-Tau (P301L)的成年猴脊髓中毒性Aβ低聚物的产生。该研究首次证明了Tau可以以脑区域依赖的方式引起内源性毒性Aβ的形成,并为Tau如何参与AD相关发病机制提供了致病的见解。

  • E N D -

参考文献:

Tu, Z., Yan, S., Han, B. et al. Tauopathy promotes spinal cord-dependent production of toxic amyloid-beta in transgenic monkeys. Sig Transduct Target Ther 8, 358 (2023). Tauopathy promotes spinal cord-dependent production of toxic amyloid-beta in transgenic monkeys | Signal Transduction and Targeted Therapy

精神病学顶级期刊 World Psychiatry(IF 73.3)发表洞见:计算精神病学可以帮助理解和治疗强迫症

强迫症(OCD)患者的行为习惯常常令人困惑。例如,刚刚锁门的强迫症患者可能会反复回来检查门是否锁住;洗手后可能会再次洗手,等待模糊的“刚刚好”的感觉才停止。

目前已经提出了许多模型来解释这些症状。著名的理论认为,强迫症是由试图减少潜在威胁或焦虑所驱动的,这些理论源于患者对灾难性情景的痴迷。其他理论认为,强迫症与实现任何工具性目标无关,而是与难以停止重复的习惯行为有关。后者主要依赖于患者在神经心理任务上的习惯表现,但目前很少研究关于它们在现实生活中的症状和经历中的作用。这些理论涉及不同的假设和方法,很少有机会将它们一起正式评估或整合,目前仍不清楚如何用这些理论建设性地有助于理解和改善强迫症的药理学和心理社会治疗。

有一种明确机制可以克服这些僵局——将症状、神经认知任务的表现和现有治疗方法的作用模式联系在一起。这是计算精神病学领域的首要目标。强迫症的计算模型可能首先会问:大脑通常会进行哪些计算来解决诸如决定何时停止洗手或检查门是否锁上之类的日常问题?一类基于贝叶斯推理原理的模型强调了期望和预测的重要作用。例如,锁门时不仅依赖于感官信息(看到、听到和感觉到咔嚓声),而且还依赖于一种预测,即锁门决定了它是锁着的,除非有人打开它,否则它将保持这种状态。这种从预期结果推断行动实际后果的必要性在洗手的例子中更为明显。考虑到我们没有可靠的感官证据来证明没有细菌,我们仍然仅从刚洗过的事实就推断我们的手是干净和消毒的。

图1:贝叶斯 Thomas Bayes

无法依赖这种“自上而下”预测的后果可能包括需要反复核实这些行动的目标是否已经实际实现的。此外,它会自然导致对世界的不稳定和不可预测的体验,从而也解释了强迫症患者对灾难性情景的过度关注。这种观点也将这些症状和经验与需要整合预测和感觉证据的神经认知任务中的患者行为联系起来。

除了解释人们通常整合预测和感官信息来计划和推断他们行为后果的方法外,贝叶斯框架可以洞察人们有时会坚持做他们习惯的事情而不顾后果的原因,以及为什么强迫症患者似乎更容易出现这种情况。基本观点是人们依赖习惯,尤其是当他们无法可靠地预测一项行动的结果时。因此,某些强迫行为或患者在神经认知任务中表现出的某些行为的重复性、习惯性,可能反映了一种补偿机制,使患者能够避免不确定性和优柔寡断。

这种机械的、计算的视角让我们能够整合不同的、表面上不一致的强迫症解释。强迫行为可以是试图减少被高估的威胁,也可以是顽固习惯的表现。这两种原因都源于相同的核心损伤,区分它们变成了一个环境问题而不是理论立场。

这一观点也具有重要的治疗意义。原则上,它可以让临床医生跨过类似什么对谁有效,为什么,什么时候等常见问题。例如最近的一项研究表明(图2),选择性血清素再摄取抑制剂(SSRIs)可以减少患者维持其行为和结果预测模型的困难。一个计算模型可以解释这有助于减少强迫的方法。而经过足够的时间和重复一些强迫行为可能会达到一个临界点,使它们变得如此根深蒂固,以至于它们不再仅仅由这个核心缺陷来维持。这种强迫行为也可能对认知干预不那么敏感,这些干预试图说服患者强迫行为不执行也不会产生伤害。由于习惯性强迫和非习惯性强迫可能同时发生在同一患者身上,这种干预可能减轻某些症状,但不能减轻其他症状。行为“结果贬值”测试可以帮助区分:例如,即使看到门是锁着的,也要检查的冲动仍然存在,这可能意味着一种基于习惯的强迫行为。这种强迫行为的动态概念化也强调了早期干预的重要性,旨在防止目标导向的强迫行为转变为习惯性强迫行为。总的来说,这些考虑有助于强调需要进行更多的研究,以检查不同的治疗干预措施对由不同推定的近端原因引起的强迫的有效性。

图2:Marzuki AA, Vaghi MM, Conway-Morris A et al. J Child Psychol Psychiatry 2022; 63: 1591-601.

计算方法的优点在于研究人员通过进行计算机模拟,可以检查关键因素的操纵如何影响特定的病理动力学;反过来,这可以建议关注新颖的、有针对性的干预措施。例如对许多患者来说,完全停止强迫行为是无法忍受的。模拟实验可以用来检验,推动病人偶尔避免某种强迫行为,或者以不断变化的方式执行这种强迫行为,是否有助于减少习惯性支配的出现,提高行为的灵活性。同样,强调某些强迫行为造成的伤害的临床实践也得到了模拟的支持。因此,计算模拟可以有效地揭示各种潜在干预措施的效果和机制。然后,这些预测可以在受控的实验环境中进行检验(例如,通过在简单的决策任务中引入不同的微观干预),并随后转化为个性化的体内干预,为强迫症管理的精确精神病学方法铺平道路。

一般来讲,计算精神病学视角有助于促进临床医生和基础研究人员视角的更大整合,允许使用明确的、可证伪的模型来测试常见的临床直觉,即症状可以随时间和环境而变化。最终,计算模型将推动诊断和治疗。

参考文章:How computational psychiatry can advance the understanding and treatment of obsessive-compulsive disorder. World Psychiatry (IF 73.3 )

原文链接:https://doi.org/10.1002/wps.21116

Biological Psychiatry 综述:侵入性计算精神病学

摘要

计算精神病学是一个相对较新但又多产的领域,旨在用关于大脑的正式理论来理解精神疾病,在过去的十年中看到了巨大的增长。尽管一开始很兴奋,但计算精神病学取得的实际进展似乎停滞不前。与此同时,对人脑的了解也得益于颅内神经科学的最新进展。具体来说,侵入性技术,如立体定向脑电图、皮质电图和深部脑刺激,提供了一个独特的机会来精确测量和因果调节的人类大脑中的神经生理活动。在这篇综述中,我们总结了计算精神病学和侵入性电生理学的进展和缺点,并提出它们的结合提出了一个非常有前途的新方向——侵入性计算精神病学。这种方法的价值至少有两方面。首先,它通过提供对神经活动的时空精确描述,推进了我们对心理状态的神经计算的机制理解,这是传统上使用非侵入性技术无法实现的。其次,它提供了一种直接和间接的方法,通过刺激算法定义的神经区域和回路(即算法靶向)来调节大脑状态,从而提供因果和治疗的见解。然后,我们将抑郁症作为一个用例,其中计算和侵入性方法的结合已经显示出了最初的成功。最后,我们概述了这一令人兴奋的新领域的未来发展方向和路线图,并对诸如伦理问题和研究发现的普遍性等问题提出了警告。

1. 计算精神病学:十年过去了,现在呢?

认识到计算方法和理论可以对我们理解大脑和相关疾病做出有意义的贡献,这已经改变了精神病学的游戏规则。计算精神病学是由计算神经科学和精神病学结合而来的一个新的研究领域,旨在用最先进的计算模型和理论来改变精神病学研究。事实上,已经取得了大量令人印象深刻的进展,从使用机器学习(ML)的生物标志物研究到发现更丰富和更深入的内表型的机制研究。在文化上,计算科学家和临床医生之间日益增加的对话已被证明是互利的,这使得基础研究更加与临床相关,而临床研究更加严格和机械性。在接下来的章节中,我们将讨论计算精神病学需要什么,以及它可能如何向前发展,并考虑到某些障碍。

1.1 精神病学中的计算模型:一本入门书

计算精神病学在很大程度上依赖于Marr的三重分析框架(图1A),该框架提出,要研究任何智能系统(例如,人类大脑),必须考虑多个层次的解释,包括系统的目标(“为什么”),算法层次(“如何”),最后,物理实现(例如,神经基质,“在哪里”)。这一想法在神经科学中得到了广泛的影响,因为它为绘制计算、行为和它们的神经基质之间的关系提供了一个明确的蓝图。基于这个框架,今天的计算精神病学涵盖了3个主要的研究领域(图1B):认知模型解释行为(例如,强化学习[RL],贝叶斯推理、漂移扩散模型),直接解释神经活动的生物物理模型(例如,动态因果模型[DCM],神经网络),和使用ML进行数据挖掘的统计模型(例如,预测生物标志物研究)。

认知和生物物理模型都被认为是自上向下的,因为它们通常需要明确的基于理论的假设检验;它们还需要在精心设计的实验范式(例如,决策任务)下收集神经行为数据。RL是计算精神病学研究中最流行的认知和行为建模方法之一。这些模型通常旨在通过寻找一个基于学习而更新的价值信号来解释人们的选择行为(例如,使用预测错误)。相比之下,生物物理模型通常关注于直接解释神经活动。作为这样一个例子,DCM使用生成模型来对神经元种群之间的有效连通性或方向性进行统计推断。在认知模型和生物物理模型中,人们通常可以比较各种各样的模型的设置(即模型比较),它们代表了关于正在研究的认知或神经过程的不同假设。

图1. 一本关于计算精神病学的入门书。

(A)有影响力的Marr的三重分析为计算精神病学奠定了理论基础,它提出,要研究大脑,人们必须考虑多个层次的解释,包括目标(“为什么”),算法表示(“如何”),最后是物理实现(例如,神经基质,“在哪里”)。(B)认知模型,如贝叶斯和强化学习,生物物理模型,如动态因果模型(DCM),以及机器学习模型,如支持向量机或深度学习,构成了神经精神病学研究中常用的3个主要模型类别。

ML通常被认为是数据驱动的和自下而上的,可以包括在实验室环境中通常收集的数据类型(例如,电子病历)。ML技术主要有两个类:无监督学习和监督学习。无监督学习通常用于识别未标记数据中的隐藏结构。一个例子是聚类分析(例如,k-means),它将数据标记为同一组中的个体彼此最相似,与其他组中的个体最不相似。在计算精神病学研究中,无监督的方法已被用于发现患者中的新亚型。在有监督的学习中,算法需要一个训练数据集来学习如何对不可见的数据进行预测(因此是有监督的)。例如,通过在现有数据集(训练数据)中找到对选择性5-羟色胺再摄取抑制剂有反应者和无反应者的分类模式,我们可以预测一个数据未被模型看到的新患者是否会对选择性5-羟色胺再摄取抑制剂有反应。有许多算法可供选择,如支持向量机和神经网络(包括卷积神经网络)。

1.2 障碍

尽管取得了这些进展,计算精神病学的几个方面仍然停滞不前。首先,迄今为止,大多数基于ML的研究还不能提供可解释性或机制性的解释。其次,理论驱动的计算精神病学研究大多采用了一种与心理健康相关的特定类型的模型和范式,即那些围绕RL和基于奖励的任务的模型。尽管它们最初取得了成功[例如,解释快感缺乏症],但它们提供了一个单一主题的观点,不能解释精神障碍中主观状态的复杂性,即各种强调错误信念的重要性和不确定性在调节精神病理学中的作用。第三,大多数人类研究仍在使用功能磁共振成像(fMRI)或其他非侵入性神经技术(如脑电图[EEG])时间或空间分辨率,并在很大程度上保持相关性。因此,对于神经精神疾病中潜在的神经激活的详细描述和计算参数(如预测错误)的真实因果关系的证明仍然缺乏。最后,采用计算范式、模型或理论的治疗研究(即临床试验)仍然稀缺,这限制了我们将研究结果转化为精神卫生保健的能力。

1.3 展望未来

鉴于上述现状,计算精神病学的迫切需要是提供神经精神疾病的机制见解,也可以直接告知因果索赔和治疗策略。人类颅内研究提供了一种独特和互补的方法,可以在更精细的时间和空间分辨率(例如,单个神经元峰值),因果操纵(例如,作为扰动,刺激),以及重要的治疗潜力(例如,刺激作为治疗)。在这篇文章中,我们的目标是提供一个路线图,说明这两个领域如何成为侵入性计算精神病学(ICP)的一个新领域,为这两个领域产生切实的改进,最终有利于精神病学治疗策略。

2. 人类颅内神经科学:不寻常的嫌疑人

最近神经科学研究的一个特别富有成果的路线来自于人类颅内研究,它利用了功能性神经外科干预。在这些过程中,患者被植入具有高解剖精度的电极,以允许电生理监测和/或靶向对受损脑区域的电刺激。这些记录与功能磁共振成像等无创神经成像技术相比,具有主要优势。具体来说,颅内信号提供了神经元活动的直接读出,具有优越的空间(毫米)和时间(亚毫秒)分辨率和更高的信噪比,并且更容易在生物学上解释。在这里,我们讨论了最常用的颅内方法(深部脑刺激DBS和颅内脑电图iEEG)(术语表见表1,每种方法的解剖目标和患者群体见表2)。也存在其他侵入性干预措施,但他们的在人类神经科学中的应用仍在很大程度上未被探索,并且超出了本综述的范围。

表1.人类颅内神经生理学术语表

表2.颅内干预、解剖目标和临床/研究应用

本表概述了目前用于治疗神经和精神疾病的颅内干预措施,包括最常见的解剖靶点。

2.1 人类颅内干预措施的类型

DBS主要用于治疗运动疾病(帕金森病[PD])、肌张力障碍、特发性震颤)的症状,尽管人们对其在强迫症(OCD)和治疗难治性抑郁症中的应用越来越感兴趣。DBS干预通常针对皮层下结构,如丘脑下核和邻近区域,但也可用于针对深层皮层结构,如胼胝体下扣带皮层。DBS提供了对大脑区域的途径,这些区域对于行为的许多方面都很重要,因此提供了一个非常有价值的研究机会。局部场电位(LFPs)、单单位神经元峰值和神经化学信号都可以用DBS平台记录下来。

皮质电图(ECoG)和立体定向EE图(sEEG)主要在顽固性癫痫患者中进行,对电生理活动的有创监测有助于确定局灶性癫痫发作的来源。与DBS相比,iEEG具有几个独特的优势。首先,患者监测通常持续几天或几周,这为研究提供了一个相当宽的时间窗口。其次,iEEG比DBS提供了更广泛的解剖覆盖范围,如眶额叶、颞叶和扣带-岛叶皮质(表2)。典型的植入可以包括跨越多个区域的几十到几百个电极,允许研究全电路的活动。

2.2 神经生理学信号的类型

使用侵入性的方法可以记录几种不同类型的神经活动。DBS手术可能允许进行LFP、单单元和快速扫描循环伏安法(FSCV)记录,而iEEG手术目前允许进行LFP和单个单元记录。

LFPs,反映了电极附近数十万个神经元的协调激活,提供了一个大脑活动的中尺度测量。lfp可以揭示认知过程中神经活动的振荡成分(例如,啮齿动物、猴子和人类的空间导航和探索中的[4-8Hz]振荡]。此外,sEEG记录的分布式特性为检查整个电路范围内的活动和跨区域的功能通信(例如,振荡相干性)打开了大门。对LFP活动的频率成分的检查可以为了解神经元激活的不同方面对计算的贡献提供更多的见解。考虑到LFPs和fMRI血氧水平依赖性(BOLD)信号之间的复杂关系,这一点尤其相关,后者是计算精神病学中最常用的神经测量方法。一些研究表明,LFPs的高频活动(或高伽马,通常是70-200Hz)成分是皮层激活的关键标志,反映了单单位峰值和BOLD活动。其他的研究也将这种关系扩展到高频活动之外,并显示了BOLD信号与伽马(30-70Hz)和较低频率的功率之间的关联,较低频率的激活主要反映了BOLD的增加。最后,这种关系可能在不同的皮质区域而有所不同。综上所述,这些结果强调了分布式LFP记录可以很好地揭示更详细和复杂的神经元活动描述,并强调了对神经元激活的精确解剖定位的必要性。

在癫痫手术中,使用专门的研究电极(即LFP)电极与多电极探针(即Behnke-Fried电极)或以研究为重点的植入。这些方法为单个神经元的编码特性提供了独特的途径,揭示了神经元在记忆、抽象、空间导航和其他认知过程中的作用,并在脑机接口应用中得到了更广泛的研究。

最后,在DBS手术中使用特殊碳纤维电极的新型电化学方法允许对神经化学信号进行亚秒估计,这些信号对认知和行为的几个方面至关重要,即多巴胺和血清素。

2.3 现有的人类侵入性计算神经科学研究

最初的努力是将颅内记录与人类行为的计算模型相结合。脑电图研究揭示了使用RL模型和侵入性LFP记录的纠正和惩罚相关计算的神经生理学基础。研究也已经开始使用FSCV方法来研究神经化学信号,如多巴胺、血清素和奖赏计算之间的关系。这些研究表明了将计算行为描述与颅内方法相结合的可行性,并为本文提出的计算精神病学方法奠定了重要的基础。

3. ICP的机理值

由在本节中,我们将讨论与ICP相关的机遇和挑战,这是神经精神病学研究中计算建模和颅内记录的新组合(图2和表3)。

图2.侵入性计算精神病学的机会。

计算精神病学提供了定量模型,描述行为并指定潜在的计算(1),并允许识别受疾病状态影响的区域和计算(2)。与现有的颅内入路(3和4)的结合,为更详细地描述行为的神经生理学基础(即跨频带的活动、精细的时间分辨率)及其相关计算(5),以及解剖靶向神经刺激范式的发展(6)打开了大门(6)。目前,这种方法可以通过利用接受神经外科干预的患者中存在的精神共病,或者如果有足够的证据支持新的侵入性临床试验,则通过开发临时干预来进行。DBS,脑深部刺激;sEEG,立体定向脑电图。

表3.侵入性靶向的经诊断计算认知结构

因为大多数精神症状都是经诊断的,在这里,我们列出了特定症状维度、计算定义的结构和相关的大脑区域/回路之间的初步映射,这些区域可以通过人类颅内记录或刺激来定位。随着计算精神病学和人类颅内研究的发展,我们对这些映射的知识将继续发生变化。DBS,脑深部刺激;vmPFC,腹内侧前额叶皮层。

3.1 对计算精神病学的好处

迄今为止,计算精神病学的研究主要依赖于基于模型的脑成像分析(例如,功能磁共振成像)和行为数据。尽管与生物精神病学研究中对这些数据类型的传统无模型分析相比,这是一个重大进步,但仅用计算建模并不一定提供一种方法来检验因果关系或大幅提高成像数据的可解释性。因此,计算精神病学可以从多个方面受益于侵入性神经科学。

首先,增加的生物细节获得的时空分辨率的颅内记录将允许推理超出功能定位(例如,腹内侧前额叶皮层受损障碍X)通过提供一个更细致的视图的神经计算潜在的行为(例如,高频活动值计算腹内侧前额叶皮层受损障碍X)。高信噪比和时空分辨率也使神经数据更适合于生物物理建模,这是计算精神病学研究中常用的另一类重要模型。来自iEEG的多区域记录对于这一目的尤其重要,因为许多这些生物物理模型旨在理解大脑中的局部和全局电路级机制。例如,目前,DCM主要应用于fMRI或头皮脑电图数据。相比之下,颅内记录的神经信号为DCM的单个神经元和种群水平的活动提供了更好的代理,这是基于对神经元种群的假设而建立的。由于类似的原因,其他类型的生物物理模型也可以受益于颅内信号。

接下来,能够直接剧烈地扰乱人类大脑中的神经元活动,为计算精神病学提供了一个独特的机会,以精确地提出关于神经计算机制的因果主张。我们可以想到的一个直接的例子是,在确定了计算参数(例如,预测错误)和神经记录之间的关联后,我们现在可以对目标神经元应用瞬时(通常是亚临床阈值)刺激,并检查该任务参数的编码现在是否受到干扰。如果后行为(例如,奖励学习)发生改变,从而模仿人们在特定患者群体中看到的情况,那么这个结果可以提供因果证据,证明在该患者群体中观察到的行为障碍可能是由于目标脑区神经元的扰动造成的。

最后,随着慢性刺激已经成为一种越来越流行的治疗方式,ICP可以直接在相关的行为背景下解决与治疗相关的问题,特别是对于那些被认为有治疗困难的患者(这个概念称为算法靶向)。例如,治疗强迫症患者现在可以受益于长期植入DBS设备提供刺激神经电路的行为控制,同时执行神经计算通知任务,如那些旨在探测毅力可以证明DBS是否确实有效地减少核心强迫症症状和强迫症等行为。此外,一些设备(例如,美敦力知西普PC神经刺激器[美敦力公司],神经节奏反应性神经刺激[RNS系统;神经节奏])也允许慢性记录,这为自然环境中的纵向调查打开了大门。综上所述,颅内神经科学可以有效地支持计算精神病学在时间和空间精度、因果推理和治疗机制方面提出的机制主张。

3.2 对颅内神经生理学的好处

目前,颅内干预通常是针对单一或少量的基于功能定位理念(即每个心理功能特定位于大脑的特定部位)的解剖目标(如PD的丘脑底核)。这一原理为早期的认知神经科学奠定了基础;然而,它已经开始显示出其局限性,因为通常,相同的大脑区域(或回路)似乎能够实现许多不同的功能。基于文献回顾到目前为止,我们建议应用计算框架可以有利于颅内神经科学通过允许更深层次的理解颅内神经活动机械与算法编码行为或疾病症状(例如,奖励功能障碍和快感缺乏),一种方法已经被证明是富有成效的非侵入性研究。

因此,计算精神病学方法可以有可能揭示干预的新算法目标(图2和表3)。这特别指的是在一个由特定算法实现的精神状态的背景下,针对大脑区域或其连接的目标。表3提供了一些例子,包括RL、奖励处理和快感缺乏之间的关系,以及偏不确定性计算、威胁回避和焦虑之间的关系(值得注意的是,我们在这里关注快感缺乏或焦虑等症状,考虑到障碍的异质性,这可能是经诊断的)。在这里,算法靶向策略将通过评估适当的行为背景下(如基于RL的奖励计算)的大脑活动来揭示刺激目标(如中边缘区域,如腹侧纹状体),这对于连接神经生物学和行为/症状水平的刺激效应至关重要。类似的症状激发的思想长期以来一直被用于精神病学,尽管没有考虑算法或计算机制。很有可能这样就可以确定新的刺激策略。例如,即使持续高频刺激是DBS的主要策略,其他刺激策略(例如,theta突发刺激提供颅外)可能不同有效的治疗精神疾病的参与神经振荡的认知过程在精神疾病的改变。

算法目标的概念并不限制在解剖上限制或功能上分离的大脑区域。相反,它还允许针对区域之间的功能连接或整合。这源于所有算法都需要消息传递,而消息传递则意味着连通性。由此可见,算法的目标可能是支持大脑中分布式处理的连接。精神疾病中的连接障碍可以从韦尼克分离假说精神下的白质束中断和白质营养不良,到一系列突触病变(如精神分裂症、帕金森病)所暗示的功能解体或连接障碍。在这种情况下,多区域、多电极平台(如sEEG)变得至关重要,因为机会将通过电路和网络级的记录和刺激而出现。这与目前的精神病学DBS方法形成了对比,后者几乎完全是单一的目标(表2)。方便,精神并发症如抑郁症非常高患者接受sEGG,终生患病率30%到35%的人口研究癫痫患者,甚至更高的利率(w50%-55%)的患者在三级中心。这提供了一个很好的机会来检查算法目标使用全电路记录来解决精神相关的问题。

4. 转化和临床效用

如上所述,所提出的ICP方法的主要优势在于基于模型的任务状态下的全电路大脑活动描述,具有详细的神经生理学描述以及刺激能力,提供了因果和治疗的见解。虽然我们不能详细回顾所有的临床应用,但表3提供了神经计算、症状和一些DBS或iEEG靶向的疾病例子之间的初步映射。我们使用抑郁症——一种已经使用计算和侵入性方法进行研究的疾病——来展示两者结合的优势。

4.1 案例研究:抑郁症

重度抑郁症是一种复杂的疾病,以一系列症状为特征,包括抑郁情绪低落、快感缺乏、反刍和能量下降。抑郁症的计算特征已经成功地将这些临床症状量化为异常的基于奖赏的计算,如改变的奖励预测和反事实错误、基于模型的推理、学习过程中的先前更新和获得性无助。这些都伴随着神经活动的潜在改变,如纹状体中fMRI-BOLD活动的差异,以及奖赏引导行为中脑电图波形的改变。此外,最近扩展的RL模型关注选择行为——比如那些关注情绪或主动推理模型的信念和选择——可能提供一个有价值的方法来量化和确定这些异常计算和主观状态之间的联系。这些情绪和抑郁的计算特征为揭示抑郁症的深层表型和生物标志物铺平了道路,有助于优化药物治疗,并对该疾病的病因提供了更深层次的机制理解。抑郁症临床症状的其他方面,如身体或躯体症状和社会缺陷,也是该疾病的核心,但计算模型仍然在很大程度上研究不足。

在侵入性方面,在过去的几十年里,人们已经多次尝试开发治疗抑郁症的神经刺激疗法。针对胼胝体下扣带皮层为目标的DBS治疗,基于与负面情绪相关的下胼胝体下扣带皮层激活的影像学发现。尽管这种方法的有效性各不相同,但干预在一些患者中非常成功,这表明需要更好地评估不同亚型的疾病表现,并进行更个性化的治疗。此外,正在进行的临床工作仍然集中于基于单区域的解剖靶向,这可能很快会被电路水平的个性化定位所取代(例如,识别和靶向异常计算的接触)。补充方法使用收敛建模和刺激方法,利用癫痫sEEG干预来开发治疗抑郁症的个性化刺激方法。

未来的抑郁症研究可以从几个方面受益于ICP。首先,更多的研究可以同时部署基于计算信息的任务来评估情绪和侵入性记录。与传统的行为或成像方法相比,这种方法将揭示抑郁情绪和快感缺乏的神经机制的粒度。第二,抑郁症的刺激研究可以受益于算法靶向的想法,并使用计算驱动的任务来增强刺激效果。事实上,类似的概念已经被应用于恐惧记忆的研究,即在条件刺激下刺激时,消失会增强。虽然不是计算性的,但这项工作证明了将刺激置于相关的行为环境中的可行性(例如,在消极情绪或奖励学习中特别应用DBS),以产生更好的治疗效果的可行性。最后,该联合方法提供了公开的行为指标(如情绪)和神经活动之间的中间机制联系,这可能有助于建立神经功能障碍的模型,识别潜在的计算生物标志物,并有助于概括对个别患者的见解。

5. 限制和未来的发展方向

正如在本综述中所强调的那样,迫切需要在精神病学中对计算和侵入性方法进行更系统和全面的整合。我们也认识到与ICP相关的局限性。首先,大多数参与者在ICP研究仍仅限于个人癫痫或运动障碍患者通常有神经缺陷在基线(例如,改变时间和海马活动在癫痫和多巴胺水平降低PD),减少能量水平和增加认知困难完成任务,和有限的时间参与研究(例如,通常不到20-30分钟的术中记录)。然而,人们可以通过仔细考虑实验细节(例如,通过设计稳健而快速和可访问的任务,并包括适当的控制条件)来克服这些挑战。

另一个潜在的障碍是可以获得清醒的DBS手术或4级癫痫中心(即,由全国癫痫中心协会认证的癫痫护理水平最高的中心)。对于某些方法,如FSCV方法或多电极植入法的电化学记录,这需要高度专业化的研究和临床专业知识。然而,这些挑战可以通过在计算团队和临床团队之间建立强大的合作来克服,首先是在具有临床和研究组成部分的机构内,然后随着这个新领域的发展逐步跨机构进行。

考虑到在患者中进行研究的必要性,以及必须与参与研究的患者建立双重临床-研究关系,在ICP中,伦理考虑尤为重要。特定领域的指南已经开始发展,最近审查建立原则颅内研究,如需要建立明确区分临床和研究工作(和人员角色,医生的调查人员),需要隔离临床决策从研究目标(除了研究动机的颅内研究),和健壮的和标准化的同意程序。对于这里提出的脱靶算法靶向方法,特别重要的是需要监测刺激的潜在副作用。

展望未来,我们希望ICP将在未来几年看到快速增长。ML现在是一种成熟的方法,可以常规地用于预测患者大脑中的个体“热点”,从而最有效地刺激以达到治疗效果。这一想法的一个更先进的应用是设计闭环系统,自动计算神经和行为指标,并随时优化对个体患者的刺激,这是神经调节治疗的“圣杯”。在理论驱动的建模领域,ICP将揭示在神经元和亚秒水平上关于服务于不同认知功能的神经计算的更精细的细节。最后,需要进行包括神经调节和计算表型在内的临床试验,以验证算法靶向的想法,这将有望进一步提高个体化、封闭的循环系统的有效性。

参考文献:Saez I, Gu X. Invasive Computational Psychiatry. Biol Psychiatry. 2023 Apr 15;93(8):661-670. doi: 10.1016/j.biopsych.2022.09.032. Epub 2022 Oct 8. PMID: 36641365; PMCID: PMC10038930.

Nat Medicine 最新:男女大脑有什么不同?研究报道人脑蛋白表达性别差异的重要信息

大多数人类特征受性别影响,但我们对机制了解有限。近日,Aliza P. WingoThomas S. Wingo 等人研究发现,13.2%大脑蛋白质存在性别差异,1.5%的蛋白质具有性别偏置蛋白质定量性状位点(sb-pQTLs)。性别差异在蛋白质水平影响更显著,与精神、神经系统特征关联。 性别特异性pQTL研究发现23种蛋白质在不同性别中促进特征。这些结果深化了大脑蛋白质与性别差异机制的理解。

他们的成果发表在最新一期的Nature Medicine 杂志上,名为 “Sex differences in brain protein expression and disease”

人类特征与疾病中存在明显性别差异。例如,精神和神经系统疾病如抑郁症、精神分裂症、帕金森病和阿尔茨海默病在不同性别中的发病率、表现和遗传风险均不同。研究还发现,大脑中存在基因表达的性别差异。尽管以前的研究集中于死后脑组织,但大规模研究仍然有待开展,尤其是针对大脑蛋白质表达的性别差异。这些研究有助于更深入理解性别在精神和神经系统疾病中的作用机制。

图1. 主要分析

1. 大脑蛋白质丰度的性别差异

来自1,277名欧洲祖先的深部脑蛋白质组研究涉及六个大脑区域,其中62%来自背侧前额叶皮层(dPFC)。性别通过X染色体基因型推断,与自我报告性别一致。在考虑了多项因素后,发现在10,198种蛋白质中,有1,239种在dPFC中因性别显著不同,其中4.8%由X染色体编码。这些蛋白质中,51%在女性中表达更高,49%在男性中。其他五个脑区域也显示性别差异,总体发现13.2%的蛋白质在至少一个大脑区域具有性别差异。其中4.7%由X染色体编码。

2. 大脑蛋白质丰度遗传控制中的性别差异

在dPFC区域进行了sb-pQTL分析,研究了女性和男性之间蛋白质丰度的遗传调节是否有差异。dPFC拥有大样本数据(n = 716),检查了常染色体和X染色体上的基因编码的蛋白质。通过两阶段分析,鉴定了1,036,025个pQTL和1,171个sb-pQTL,其中有166个index sb-pQTL (图2)。这些结果揭示了性别在遗传调节中的作用,其中一部分sb-pQTL与环境因素 (如教育和酒精使用)也有关。这些发现为性别差异蛋白质丰度的理解提供了新视角,强调了遗传和环境相互作用的重要性。

图2. sb-pQTL

3. mRNA和蛋白质水平的性别差异表达

作者研究了人类大脑中具有性别差异表达的基因,包括mRNA和蛋白质水平。使用了621名欧洲祖先捐赠者的dPFC转录组数据,分析了15,582个mRNA,其中有500个来自X染色体。发现4,279个mRNA在男性和女性之间具有显著不同的表达水平,其中226个来自X染色体。

有趣的是,在测量的9080个基因中,有5.5%基因在mRNA和蛋白质水平上都显示性别分化表达。这498个基因中,76.1%的mRNA和蛋白质表达呈一致性的性别偏向。蛋白质和mRNA之间性别偏向表达的一致性率为0.67。一致性性别偏向表达的基因富含参与细胞形态、细胞粘附、肌动蛋白丝组织、翻译启动和支链氨基酸降解的蛋白质。

4. 具有性别差异蛋白质表达的假定因果基因

作者研究了具有性别差异表达的基因是否与最近研究的24个精神病、神经学和大脑形态特征的因果基因有关。 通过多种方法,包括全蛋白质组关联研究、孟德尔随机化和共定位分析,鉴定了与这些特征一致的大脑蛋白质。共识别了651个因果基因-蛋白质对,其中97个具有性别差异蛋白质表达。大脑特征中25%的因果基因存在性别差异,其中33个在mRNA和蛋白质水平都有性别差异,28个方向一致。例如,CTNND1是多种精神病和神经质的因果基因,性别差异表达方向一致。

图3.具有性别差异蛋白质丰度的精神、神经和大脑形态特征的因果基因

5. 具有性别差异遗传调节的假定因果基因

为了探究蛋白质丰度的性别差异遗传调控对疾病的潜在影响,作者采用两种方法来应对有限的数据和有限的性别分层GWAS结果。首先,交叉分析了已确定与精神、神经学和大脑形态学特征相关的651个因果基因和本研究中发现的150个具有sb-pQTL的基因,发现了12个具有sb-pQTL的因果基因 (图4) 尽管进行了单一效应总和(SuSiE)回归,但没有发现每个基因存在多个独立的因果变异。这12个基因影响了多个特征,其中三个还显示性别差异的蛋白质丰度:ERLEC1、CNTN2和GIGYF2。

其次,进行了性别分层PWAS和共定位分析,以识别具有与一个性别因果关系一致的蛋白质。结果发现23种性别特异性因果蛋白,其中11种仅在女性中,12种仅在男性中显著。进一步考察这些性别特异性因果蛋白的性别遗传风险,发现其中14种具有性别差异遗传风险的暗示证据。

图4.性别特异性因果基因和蛋白质

总结

研究发现生物性别影响大脑蛋白表达和疾病,27% mRNA和13%蛋白有性别差异。仅5.5%基因在两者都有差异,76%差异一致,并确定了150种蛋白有性别差异遗传调控,与24种精神、神经病因蛋白交集。 研究揭示性别对大脑健康影响,促进未来研究。

原文链接:

https://doi.org/10.1038/s41591-023-02509-y

大脑线粒体多样性和网络组织可以预测雄性小鼠的焦虑样行为

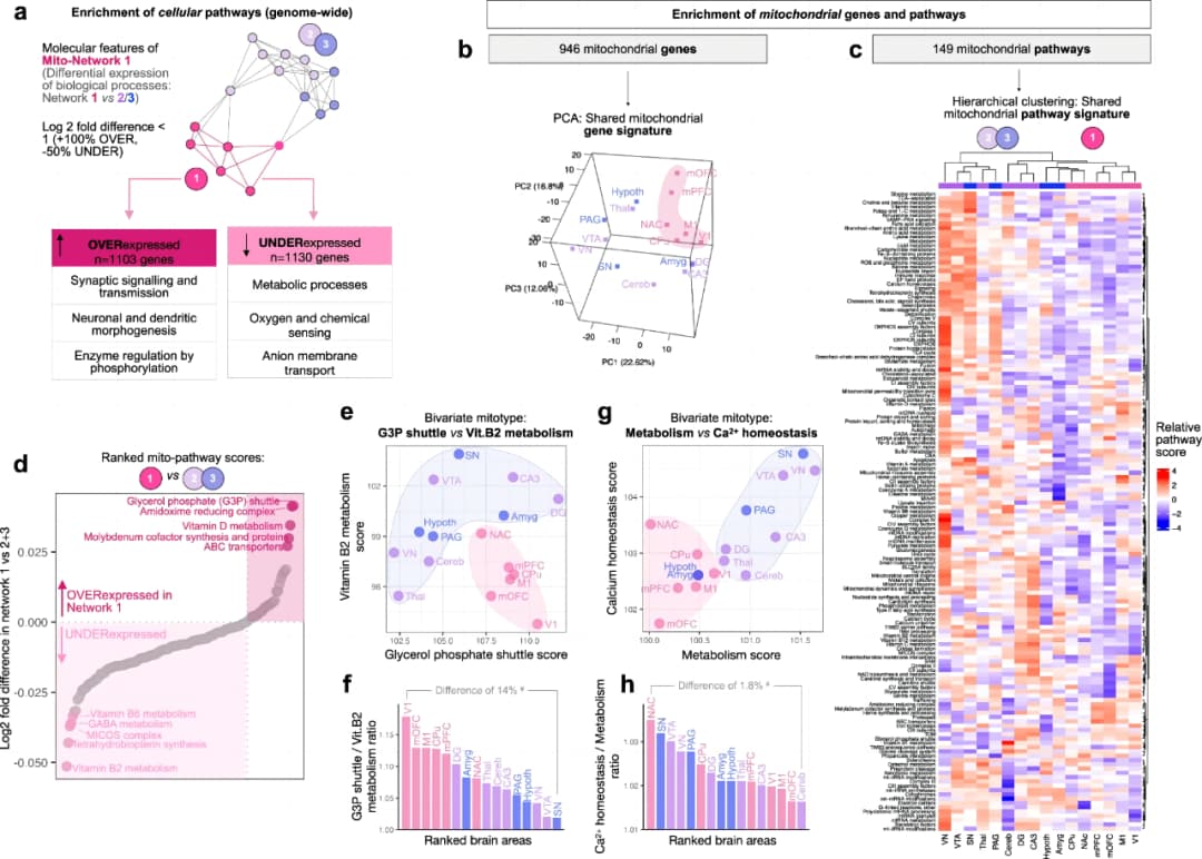
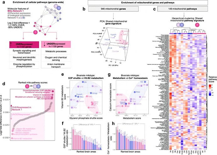
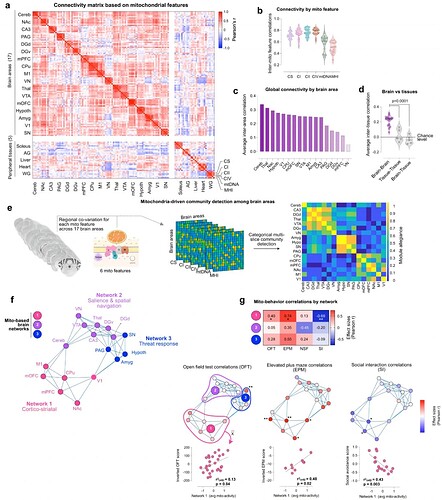
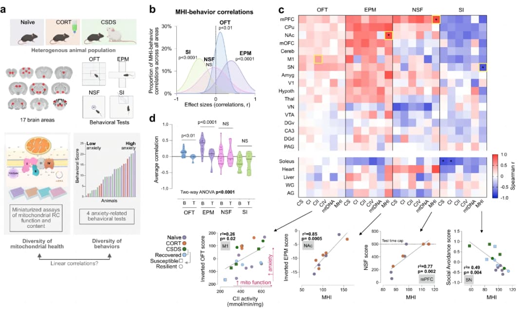
动物大脑和行为会受到线粒体能量转换能力的限制,但是目前还没有关于全脑范围内的线粒体-行为关系的系统研究报道。2023年8月10日,美国哥伦比亚大学 Martin Picard 团队在 Nature Communications(IF:16.6)发表了题为“Brain mitochondrial diversity and network organization predict anxiety-like behavior in male mice”的文章。项目研究了具有不同行为表型的雄性小鼠线粒体呼吸链的多个特征与应激相关行为之间的关系。

文章通过对 17 个脑区的 571 个样本进行线粒体呼吸链酶活性和线粒体 DNA(mtDNA)含量的小型化分析,确定了线粒体行为关联的特定模式。通过将多层网络分析应用于全脑线粒体数据集,确定了三个具有共享线粒体特征的大规模大脑区域网络。其中由皮质-纹状体区域组成的主要网络表现出最强的线粒体行为相关性,占动物与动物行为差异的 50%,表明这个基于线粒体的网络在功能上十分重要。基于线粒体的脑网络也与区域基因表达和结构连接重叠,并表现出不同的分子线粒体表型特征。这项工作为酶活性、基因表达和动物行为提供了聚合的多模态证据,表明雄性小鼠大脑中存在不同的、与行为相关的线粒体表型。

结果

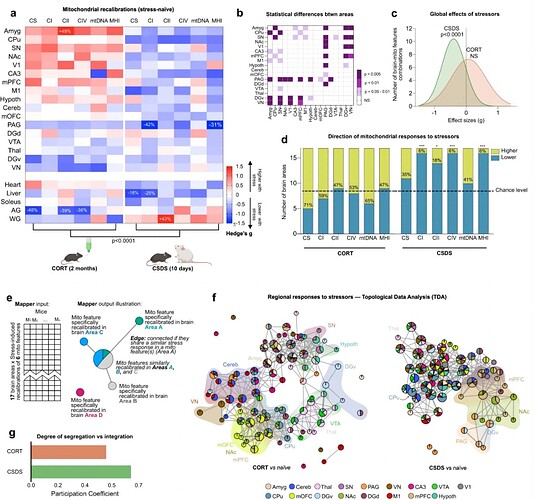
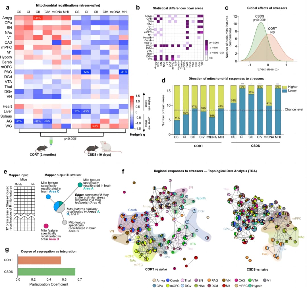
图1 行为和神经内分泌应激源增强了大脑区域线粒体表型的多样性

A CORT(皮质酮)和 CSDS(慢性社交挫败应激)对天真小鼠(没有经历慢性社交挫败应激)脑区和外周组织线粒体特征的影响。B 来自(A)的每个大脑区域对压力源的反应与其他区域之间的成对比较。C 高斯拟合 A 中对所有 17 个脑区中所有 6 个线粒体特征的效应大小的频率分布。D 相对于天真小鼠,CORT 和 CSDS 小鼠线粒体特征高于或低于天真组平均水平的脑区数量。E 映射输入和输出的范例表示。映射输出中的节点表示区域线粒体特征(来自输入矩阵的行),这些特征在小鼠中高度相似。因此,在特定线粒体特征上经历类似压力诱导重新校准的大脑区域聚集在单个节点(最相似)或相互连接的节点(适度相似)中,而经历不同重新校准的区域则不连接。基于饼图的节点注释使我们能够检查跨大脑区域的有丝分裂特征的共同调节程度。F 基于拓扑数据分析(TDA)的映射区域是否在应激诱导的线粒体重新校准中受到共同调节。G 参与系数(PC)代表所有脑区线粒体反应的均匀性。

图2 全脑线粒体表型与小鼠行为的关联模式

A 异质小鼠种群中线粒体表型和个体间变异的行为分析;OFT,旷场实验;EPM,高架十字迷宫;NSF,新奇抑制摄食实验,SI,社交互动实验。B 线粒体健康指数(MHI)与各行为测试之间所有相关性(n=102)频率分布的高斯拟合。C 17个大脑区域的个体相关性。OFT 和 EPM 行为得分被倒置,因此所有四项测试的得分越高表明焦虑程度越高。每种行为测试的最强相关性用黄色方框表示,散点图如下所示。所有测试都进行了调整,因此分数越高表示类似焦虑的行为越高。D 大脑(B)和组织(T)线粒体特征的每种行为的平均相关性。

图3 基于线粒体表型的跨解剖区域连通性分析确定了解释个体间行为差异的大规模大脑网络

A 跨脑区线粒体特征的连通性矩阵。该矩阵通过分层聚类排序。B 每个线粒体特征与每个脑区内其他 5 个指标的相互关系。C 基于每个大脑区域与所有其他区域平均相关性的连通性。D 脑区之间、外周组织之间、脑区与组织之间线粒体特征的平均相关性。E 17个脑区线粒体测量的多层切片检测分析,线粒体特征在六个独立的层中表示,从而产生三个不同的大脑网络。G 上图为每个行为测试的平均线粒体行为相关网络,中图显示每个区域根据其与行为的平均相关性进行颜色编码的网络。下图显示了网络1相关性的散点图。模块化度量与来自全脑转录组和结构连接组数据模块化的比较,显示出显著的一致性。

图4 大脑网络表现出全基因组转录和线粒体特化

A 使用 Allen 小鼠大脑图谱基因表达数据,与网络 2+3 区域的总和相比,确定了网络1区域中过表达和欠表达的生物过程。表(右)列出了相对于网络 2+3,网络 1 表达超过两倍或不到一半的基因数量。网络 1 的生物通路的前三个相应的富集类别列在表格中。B 基于线粒体定位基因基因表达特征的主成分分析(PCA)表示。C 149 条线粒体通路在脑区的表达,代表了各脑区的相对表达量。由于在参考数据集中结合了背侧和腹侧 DG 的基因表达,因此对 16 个区域进行了分析。D 线粒体途径分数由其在网络 1 与 2+3 之间的差异表达排名。E,G 选定的不同线粒体途径的原始分数说明了大脑区域之间线粒体表型(线型)的特化,颜色由网络编码。F,H 在 e 和 g 中分析的两个途径的计算比率,量化了两个并列比率之间的基因表达百分比在脑区域之间的分子专门化程度。比率来自于缩放的原位 RNA 杂交数据,因此可能不能代表转录物丰度的绝对差异。

讨论

通过高通量方法对来自不同小鼠队列的数百个脑样本进行功能表型分析,定义了线粒体表型和行为之间的全脑关联。结合以前的研究,大脑区域之间以及大脑和非大脑组织之间的不同线粒体行为关联,揭示了不同大脑区域可能表现出不同线粒体表型的可能性。尤其是功能性(MHI)和转录线粒体表型在大脑中的网络特征为线粒体在皮层和皮层下区域的模块化特化以及它们与动物行为的相关性提供了独立的、趋同的证据。基于这些数据得出,小鼠脑线粒体可能存在与行为相关的网络重叠,但不同于基因表达或结构连接等其他模式。

目前用于揭示哺乳动物神经生物学和代谢网络的方法通常是通过分析间接功能和结构。本研究开发了一种可扩展的方法,可以检查具有一系列行为表型小鼠大量大脑区域中的线粒体表型。实验表明,线粒体表型连接是非随机的,并与基因共表达和结构连接相关联,从而提供了跨模式线粒体网络的汇聚证据。开发脑线粒体生物学的空间解析理解将有助于解决大脑功能和行为的能量限制。

Nat Medicine 重磅综述:阿尔茨海默症的新兴诊断和治疗方法

自20世纪初以来,医学和公共卫生进步导致全球老龄化。到2030年,六分之一人口将年过60,到2050年,60岁以上人数将翻番。与老龄化相关的非传染性疾病,如AD,是全球第七大死因和医疗费用主要来源。治疗阿尔茨海默病(AD)的认知退化进程难以解决,尚无有效干预。尽管存在困难,AD领域在病理学和生物学方面取得了重要进展,为未来研究和干预提供了希望。

Wade K. Self & David M. Holtzman 两人发表综述,梳理生物标志物技术和治疗进展。液体生物标志物和神经成像可助病理分期,强调淀粉样蛋白、tau和神经炎症作用。新靶点可能改变疾病机制。这些最新发现或改变治疗策略,造福患者。

他们的成果发表在最新一期的Nature Medicine 杂志上,名为 “Emerging diagnostics and therapeutics for Alzheimer disease”

1. 病理生理学的生物标志物

20世纪初,Alois Alzheimer、Oskar Fischer等人的历史性化学观察,揭示了理解AD病理的重要线索,如淀粉样蛋白、tau蛋白、神经炎症、突触/神经元丧失和大脑萎缩。现在,我们知道异常淀粉样蛋白沉积在AD开始前几十年发生,而tau聚集和积累在认知障碍前几年。研究者已经开发了生物标志物技术,如PET,来帮助诊断AD。然而,淀粉样蛋白和tau相互作用的机制仍然是一个研究重点 (图1)。

图1. 在阿尔茨海默病发病过程中导致神经功能障碍和退化的机制

最近的研究使用神经成像技术来测试淀粉样蛋白和tau之间的关系,发现它们与AD症状的发展密切相关。 此外,神经成像数据表明淀粉样蛋白和tau在大脑中的相互作用方式有助于tau的传播。 这些研究为淀粉样蛋白和tau相互作用提供了新的机械见解。

液体生物标志物,如血液和脑脊液中的Aβ、tau、神经炎症蛋白和神经元功能障碍标志物,成为检测AD病理的敏感工具 (图2)。血浆中Aβ42/Aβ40比率和pTau等生物标志物表现出在AD早期诊断和预测认知衰退方面的潜力。然而,血浆中特定tau物种的检测仍然是一个挑战。

图2. 用液体生物标志物分期阿尔茨海默病病理生理学

最后,神经炎症生物标志物如GFAP在脑脊液中可检测,但在血浆中检测较少。小胶质细胞特异性液体生物标志物的开发仍然需要,以便检测AD相关的病理过程。细胞测定的生物标志物也提供了新的可能性,以更好地理解AD的免疫系统反应。

总的来说,流体生物标志物为AD诊断和预后提供了希望,但在广泛临床实践中的应用仍然有挑战。 未来的研究需要评估这些生物标志物的可推广性和诊断性能,并继续开发新的方法,以更好地理解AD的病理生理学。

2. 治疗学

抗Aβ被动免疫疗法的第2和第3阶段临床试验结果标志着阿尔茨海默病治疗的新时代。 抗Aβ抗体如lecanemab和donanemab的临床益处为减缓认知衰退提供了希望,但安全性仍需深入研究。抗Aβ疗法引发了对淀粉样蛋白斑块去除作为预防策略的兴趣,而抗tau和抗炎策略也显示了治疗潜力。

淀粉样蛋白的治疗研究为我们提供了宝贵经验,但一些抗体未能改善认知功能。长期随访研究仍然需要确认治疗效果和安全性。抗淀粉样蛋白疗法引发了安全问题,如ARIA和脑内出血。未来的研究可能需要寻求更安全的治疗方法。

在有症状的AD患者中,抗淀粉样蛋白治疗可能减缓认知衰退,支持在临床前阶段进行预防试验。尽管tau代表一个有吸引力的治疗目标,但目前尚未在临床前或早期AD中表现出明显疗效。抗tau治疗策略需要进一步改进,以靶向致病形式的tau。目前尚需更多研究来验证抗tau治疗的有效性。

当前的AD临床试验旨在治疗神经炎症,但其复杂性和多细胞互动使得分子靶点具有挑战性。单细胞转录组学揭示了对AD病理学有反应的异质小胶质细胞。 TREM2是一个控制微胶质状态的分子,其激活可能在不同AD阶段缓解或加剧病理机制。另一个潜在的治疗靶点是APOE,它在淀粉样蛋白和tau介导的神经炎症中发挥作用。 外周免疫系统成分也成为治疗靶点,例如改善脑膜淋巴功能、调节巨噬细胞和T细胞的相互作用,以及影响肠道微生物群。

最近的病理和生物学发现为生物标志物和治疗靶点提供了额外的机会,这些机会与淀粉样蛋白、tau和神经炎症分离或相互作用(图3)。这些病理可能独立地导致认知下降,并与当前治疗策略协同作用。生物标志物的发展和治疗靶点需要继续研究,以改进AD治疗策略。遗传和生活方式因素对AD风险产生影响,这些因素可能与AD共享机制。继续研究细胞功能障碍的机制将有助于识别新的治疗靶点,改进未来的治疗策略,以改变AD的多细胞疾病病理学。

图3. 淀粉样蛋白和tau以外的病理生理学

总结

疾病病理学液体生物标志物突破及lecanemab 和donanemab的临床效果代表科学家30年努力,但解决AD的最佳策略仍挑战重重。临床AD诊断类似晚期癌症,还需改善生活质量。科学家和临床医生依然还需要在这条道路上继续努力!

原文链接:

https://doi.org/10.1038/s41591-023-02505-2

实现语音传递的植入式脑机接口通过了性能里程碑测试

人与人交往中,说话表达是最基本的能力和方式,可世界上有许多人因患有神经疾病而丧失语言能力,目前迫切需要开发出一些特定的通讯设备来帮助这些「有口难言」群体进行沟通交流。发表在《Nature》杂志上的两篇文章[1][2]表明,因严重瘫痪而无法说话的人有可能通过植入式脑机接口(BCI)进行交流沟通,通过 BCI 交流的速度远高于其他交流方式。Willett 等人开发出一种使用电极穿透大脑皮层记录大脑活动的设备,而 Metzger 及其同事则开发出一种把电极放置在大脑皮层表面的新型设备。这些研究标志着 BCI 技术发展的转折点,该技术旨在帮助丧失语言能力的人恢复沟通能力。

神经系统疾病会麻痹与言语和肢体功能相关的肌肉,同时影响认知功能,最终可能导致闭锁综合征。在这种情况下,个人无法进行交流,只能通过眨眼或最小的动作来回答问题。有多种系统可以替代和增强通信技术,来帮助闭锁综合症患者进行交流,但是尚不完善。与正常沟通交流(每分钟约 150 个字)相比,这些系统说话的速度要慢得多(通常每分钟只能达到几个字),然而脑机接口有解决这些问题的潜力。

1969 年,Macaca mulatta 发表的一篇论文首次证明可以训练猕猴增加单个神经元的活动,从而使其做出意愿行为。人类实验开始于 1990 年代末,当时将电极连接到一名因运动神经元病(肌萎缩侧索硬化症,俗称渐冻症)引起的闭锁综合征患者的神经元上。随后在 2006 年进行的一项研究中,毫米级电极阵列(称为微电极)被植入脊髓损伤患者的大脑中。这种微电极阵列(MEA)通过记录运动皮层中数百个神经元的活动控制机械臂,运动皮层在大脑中负责控制自主运动。之后,MEA 被用于实现通信,例如译码笔迹。

自 1999 年以来,脑电图(EEG)技术(即沿着头皮放置电极以记录大脑中的电活动),一直被用来帮助瘫痪患者进行交流(通过控制自定义的拼写软件来实现)。大约在同一时间,人们发现在大脑放置小型圆盘电极(直径为 2-3 毫米)可以获得比使用头皮电极质量更好的信号,这种记录大脑活动的方法被称为皮质电图(ECoG)。

本世纪初,ECoG 开始用于接受手术治疗后的耐药性癫痫患者,以记录与语言和肢体运动相关的大脑信号。这最终促成了首个全嵌入式 ECoG 设备的开发,使闭锁综合症患者能够在家中就使用打字程序。迄今为止,约有 50 名不同程度瘫痪的患者通过植入 BCI 进行交流,其中大多数人使用 MEA。

Metzger 等人报告了一名瘫痪受试者的研究结果,该患者在 17 年前曾得过一次脑干中风,这导致她从此不能说清楚话。作者的 BCI 系统包含一个植入了 253 个 ECoG 电极的硅片,每个电极都记录了数千个神经元的平均活动。该装置通过手术植入大脑感觉运动皮层左侧的“面部区域”,也就是负责控制口腔,面部肌肉和声道的皮层。这项研究建立在之前的 ECoG 记录报告的基础上,其中包括在另一名脑干中风患者身上植入的类似 BCI 的记录。

大脑对文本的解码,第一种方法是通过循环神经网络与语言模型这两个系统的组合实现的,循环神经网络(RNN,人工神经网络的一种)的网络运行的算法可破译与发音器(声道的一部分)运动相关的大脑活动;语言模型以每分钟 78 个单词的速度从一组单词(1024 个)中组成句子(组成的单词错误率为 25.5%)。第二种方法是,可以通过直接将大脑信号翻译成合成语音,单词词汇量为 1024 个时,合成单词错误率为 54.4%;单词词汇量为 119 个时,合成单词错误率为 8.2%,词汇量较少错误率会降低。此外,BCI 还尝试对面部表情进行解码,并通过数字人像进行再现,从而为文本或语音提供视觉反馈,极大地丰富了参与者的交流能力。总体而言,与之前报道的 ECoG、BCI 相比,该设备在词汇量、通信速度和语音解码的多功能性方面都有很大改进。

Willett 等人报道了使用两个 MEA(共包含 128 个电极)来记录无法清晰说话的渐冻症患者的大脑感觉运动皮层左侧的“面部区域”的神经元活动。与 Metzger 及其同事的设备一样,RNN 和语言模型可以将大脑信号转化为文本,并针对不同的词汇量进行训练和测试。通过该设备,受试者能够以平均每分钟 62 个单词的速度进行交流,在 125000 个单词的词汇量中,单词错误率为 23.8%;在 50 个单词的词汇量中,单词错误率为 9.1%。

RNN 是通过训练受试者尝试说出显示器上显示的 260-480 个句子的方法来收集神经活动记录,整个训练过程平均每天耗时 140 分钟,持续 8 天。Willett 及其同事的实验分析表明,减少训练不会过多影响结果。重要的是,作者观察到,从一个被广泛认为对语音生成至关重要的大脑区域(称为布洛卡区)记录到的神经活动无法被解码,这引发了该区域是否包含对语音解码有用的信息的疑问。

这两份报道为使用植入式脑机接口(BCI)恢复通信的理论提供了有力证据,但在广泛使用前,仍需要进一步解决几个问题。首先,这两项研究中使用的语音模型都是对可以微弱发音受试者的模拟语音进行训练和测试,现在还需要更多的研究来证明对无法发音受试者的疗效,如闭锁综合征(包括 渐冻症 晚期)。另一个问题是,这两种设备都需要通过数百个电极进行高带宽记录,这些电极必须通过一个穿透皮肤的 "基座 "连接到外部放大器,这在外观上并不美观。后续需要开发出可完全植入的无线 BCI,以复刻或超越这些研究中所报告的性能。

此外,目前只选择了技能强的研究人员参与到所报道的脑机接口的培训工作,因此在家庭环境中,对于没经验的护理人员来说不太适用。未来还需要类似的、只需极少或无需研究人员干预即可运行的有效脑机接口系统。这需要以用户为中心的原则,在临床人群中进行广泛的开发和测试。目前还不清楚用户对他人语音的感知是否会导致从大脑到文本的解码错误,因为越来越多的证据表明,语音感知除语音生成外,还会激活感觉运动皮层。

最后,目前还需要观察 MEA 和 ECoG 这两种设备在实际应用中的安全性和长期有效性方面,是否可以满足用户的需求。MEA 可从一小块皮层区域中捕捉到丰富的功能信息,但信号往往不稳定,需要频繁更新语音解码模型。此外,电极材料的降解和装置的组装可能会限制 MEA 的使用寿命。与 MEA 相比,ECoG 电极需要植入的面积更大,但 ECoG 电极位于皮质组织外部,虽然会引起表层组织反应,但通常能在长时间内提供较好的信号质量。

这两种脑机接口装置代表了神经科学和神经工程学研究的重大进步,对于缓解因瘫痪性神经损伤和疾病而失声的人的痛苦有巨大的潜力。即使是最基本的脑机接口系统,也能让用户在辅助技术软件中选择字母或图标,为他们的日常生活带来极大的便利。综上所述,能够进行交流的脑机接口系统(如本文讨论的系统)有望产生更大的影响。

Science:热门减肥药经过测试可用于成瘾治疗

2005 年,当被称为 GLP-1 类似物的糖尿病治疗药物进入市场时,医生告知服用这种药物的病人可能会减轻少量体重。但在当时这种说法没有具体有力的数据支撑,很难令人信服。2023 年,一项研究[1]发现,口服 GLP-1 受体激动剂司美格鲁肽(Semaglutide)的肥胖者的体重可下降 15% 以上,其中两种药物现已被美国食品药品管理局(FDA)批准用于减轻体重。瘦身治疗需求的激增导致了减重药物的短缺。科罗拉多大学医学院的临床心理学家 Joseph Schacht 说,“这类药物正大受欢迎。”

图1 口服司美格鲁肽治疗组患者在第68周体重平均降低了15.1%,而安慰剂组患者体重平均降低了2.4%(Filip K Knop, et al. 2023)

拓展

《柳叶刀》(The Lancet)

  1. OASIS 1:OASIS 1 研究结果显示,每天口服50 mg司美格鲁肽可使超重或肥胖患者(不伴有 T2D)体重大幅度下降,治疗 68 周后,患者体重平均下降 15.1%,实现减重≥5% 的患者比例高达 85%。

原文链接:Redirecting.

  1. PIONEER PLUS:PIONEER PLUS 研究结果显示,与目前获批的口服治疗剂量(14 mg)相比,口服更高剂量(25 mg 或 50 mg)的司美格鲁肽可带来更优效的血糖控制和减重疗效,且安全性良好。

原文链接:Redirecting.

然而,患者报告和动物研究却发现了一些吸引人的现象,表明这些药物可能会产生另一种意想不到的、受欢迎的效果:对抗成瘾。大多数早期试验都令人失望,原因或许是他们使用的药物效力较弱。现在,至少有九项二期临床试验正在进行或正在计划中,以测试更强大的化合物司美格鲁肽(semaglutide)及其化学同类药物是否能帮助患者抑制香烟、酒精、阿片类药物或可卡因的使用。这几项临床试验成功的几率很高。美国国家药物滥用研究所的神经药理学家 Leandro Vendruscolo 表示,“semaglutide(商品名为 Wegovy、Ozempic 和 Rybelsus)的确是过去几十年来最令人激动的药物。”

图2 司美格鲁肽注射液

俄克拉荷马州立大学健康科学中心的临床神经科学家 W. Kyle Simmons 表示,如果新试验的结果是积极的,成瘾科学可能会迎来自己的“百忧解时刻”。20 世纪 80 年代,这种药物给精神病学带来了翻天覆地的变化,并促使抗抑郁药更广泛地使用。

长期以来,科学家们一直在寻找新的成瘾药物。尽管 FDA 已经批准了几种药物,其中包括三种用于酒精使用障碍患者的药物,但这些药物只对一小部分受试者有效。加州大学洛杉矶分校的临床神经科学家 Lara Ray 表示,“制药行业尚未推出新化合物,部分原因是公司认为患者不会坚持治疗,因此开发这些药物的投资回报率很低。” 上一种治疗酒精成瘾的“新”药物于 2006 年获得 FDA 批准,该“新”药物是纳曲酮注射剂,而纳曲酮口服药物早在 20 世纪 80 年代就已上市。

因此,当服用 GLP-1 类似物治疗糖尿病或减肥的患者报告说,他们对酒精和尼古丁等物质的嗜好有所下降时,成瘾领域的研究人员和医生都兴奋起来。Schacht 说,“你通常不会听到人们说某种药物会降低他们对饮酒的兴趣。”

研究人员仍在探索 GLP-1 类似物如何实现这一壮举。这些药物复制了胰高血糖素样肽-1 激素的作用:通过刺激胰腺中的胰高血糖素样肽-1 受体,它们能刺激胰岛素的释放并引发其他有益的反应,这也解释了它们是如何帮助糖尿病患者的。另外,大脑中的一些结构(包括与我们的奖赏通路相关的脑区)也会产生 GLP-1 或携带这种激素的受体,这些通路会驱使我们追求愉悦的活动,比如吃美味的食物或与朋友出去玩。宾夕法尼亚州立大学医学院的行为神经科学家帕 Patricia Grigson 说,“成瘾涉及劫持大脑中的奖赏通路。” 研究人员认为,GLP-1 类似物在一定程度上通过抑制这一系统的活动来刺激减肥,而同样的机制也可以解释为什么服用这种药物的人说他们喝酒和吸烟的兴趣减少了。

在啮齿类动物和灵长类动物身上进行的研究揭示了这一机制,并证实这些药物能降低对酒精、芬太尼、尼古丁和海洛因等物质的欲望。哥本哈根大学的临床精神病学家 Anders Fink-Jensen 及其同事甚至证明,这些药物对一群生活在加勒比海圣基茨和尼维斯岛上的酒精成瘾的猴子有效[2]。这些吵闹的灵长类动物因经常从游客那里偷走大量酒精饮料并饮用而臭名昭著。

图3 图片来源于 Anders Fink-Jensen, et al. 2019

然而,到目前为止,只有两项临床试验表明这些药物可以抑制成瘾。其中,休斯顿德克萨斯大学健康科学中心的临床医生兼研究员 Luba Yammine 研究团队在 2021 年发现,在佩戴尼古丁贴片并每周注射第一代 GLP-1 类似物艾塞那肽的患者中,46% 的人戒烟了;而在仅依靠贴片戒烟的人中,戒烟率仅为 27%[3]。Yammine 说,“这在戒烟研究领域是相当不错的。” 第二项针对暴饮暴食的初步试验也取得了积极成果。

图4 图片来源于 Luba Yammine, PhD, et al. 2021

其他四项临床试验均一无所获。Fink-Jensen 及其同事对 127 名酒精使用障碍患者进行了其中一项研究[4]。在为期 6 个月的试验中,所有参与者都通过行为疗法来帮助患者戒酒,其中有 62 名患者每周注射艾塞那肽。然而,研究人员去年透露,两组人的饮酒量和酗酒天数的减少量大致相同。Fink-Jensen 说,“这让我们大吃一惊。” 一项针对可卡因消费的试验结果也是负面的,其他针对吸烟和暴饮暴食的研究也是如此。但 Fink-Jensen 指出,这些试验,即使是成功的试验,都是使用了较旧的 GLP-1 类似物。与以前的药物相比,司美格鲁肽与 GLP-1 受体结合得更紧密,诱导的减肥效果更好。因此,Fink-Jensen 和其他研究人员启动了新的试验,且几乎所有的试验都使用了司美格鲁肽,他们希望这些试验能揭示更强的抗成瘾能力,帮助确定哪些患者最有可能受益,并阐明药物是如何发挥作用的。

图5 图片来源于 Mette Kruse Klausen, et al. 2022[4]

为了证实 GLP-1 类似物是否能抑制对酒精的渴望,Schacht 和其同事将在患有酒精使用障碍的受试者的面前倒满一杯受试者最喜欢的饮料,并让受试者在举杯闻香后,让患者对其自己的饮酒动机进行评分。北卡罗来纳大学医学院临床心理学家 Christian Hendershot 研究团队的另外两项研究为,受试者将尝试尽可能长时间地戒烟或戒酒,受试者坚持的时间越长,赢取的现金就越多。他说,为受试者提供衡量其上瘾程度的机会,这种方法是有效的,因为它可以提高检测药物效果的灵敏度。

目前的试验还采用了测量大脑活动的技术,包括脑电图和功能性核磁共振(fMRI),以测量大脑活动,寻找药物作用机制的线索。迄今为止,只有一项已发表的研究(Fink-Jensen 及其同事进行的艾塞那肽临床试验)收集了接受 GLP-1 激动剂作为成瘾治疗的患者数据。研究人员使用 fMRI 确定了患者观看酒精饮料照片时奖赏系统中三种大脑结构的活动,但研究结果尚无定论。与服用安慰剂的参与者相比,服用艾塞那肽的患者在一个结构(腹侧纹状体)中表现出较少的活动,但其他两个区域的活动没有变化。研究人员希望这项新研究能够更清楚地了解这些药物对大脑回路的影响。

如果 GLP-1 类似物在当前的 2 期试验中被证明有效,那么每年花费超过 12,000 美元来获取药物可能会成为一个问题。新墨西哥大学心理学家 Katie Witkiewitz 表示,“由于高昂的费用和其他障碍,患有药物滥用障碍的患者往往无法获得目前的成瘾治疗。” “我不希望司美格鲁肽成为一种只有富人才能使用的药物。”

在美国,如果这些药物获得 FDA 批准作为成瘾治疗药物,保险可能会有所帮助。而这将要求制药公司提供更大规模的三期试验的数据。在此期间,医生仍然可以开出“超药品说明书用药”的药物。但由于保险公司通常不承保“超药品说明书用药”处方,所以患者必须自己买单。

研究人员和医生还担心其他潜在的副作用,而不仅仅是常见的药物引起的恶心和呕吐等胃肠道问题。**Ray 担心它们的效果可能会影响患者的生活乐趣,这种情况称为快感缺失,与抑郁、自杀和旧病复发有关。**而且,如果患者多年服用 GLP-1 类似物,可能会出现新的问题。剑桥大学的分子神经内分泌学家 Giles Yeo 指出,“用于减肥的司美格鲁肽在 2021 年才进入市场,所以我们需要对药品长期安全有一个更好的认识。”

如果这些药物获得用于成瘾治疗的批准,医生将进一步面临一个障碍:如何确定将它们纳入治疗计划。研究人员警示说,这些药物并不会像一些热门文章所暗示的那样是万能药。它们可能更像百忧解和其他抗抑郁药,只对一小部分患者有效。但即便如此,也是一种福音。Ray 说,“即使只对五分之一的患者有疗效,也可以帮助很多人。”

参考文献
————————————————
1.Knop FK. et al. “Oral semaglutide 50 mg taken once per day in adults with overweight or obesity (OASIS 1): a randomised, double-blind, placebo-controlled, phase 3 trial” (2023) The Lancet DOI:Redirecting.

2.Thomsen, M., Holst, J.J., Molander, A. et al. Effects of glucagon-like peptide 1 analogs on alcohol intake in alcohol-preferring vervet monkeys. Psychopharmacology 236, 603–611 (2019). Effects of glucagon-like peptide 1 analogs on alcohol intake in alcohol-preferring vervet monkeys | Psychopharmacology.

3.Luba Yammine, PhD and others, Exenatide Adjunct to Nicotine Patch Facilitates Smoking Cessation and May Reduce Post-Cessation Weight Gain: A Pilot Randomized Controlled Trial, Nicotine & Tobacco Research, Volume 23, Issue 10, October 2021, Pages 1682–1690, https://doi.org/10.1093/ntr/ntab066.

4.Mette Kruse Klausen, … , Tina Vilsbøll, Anders Fink-Jensen.Exenatide once weekly for alcohol use disorder investigated in a randomized, placebo-controlled clinical trial.Published September 6, 2022.Citation Information: JCI Insight. 2022;7(19):e159863. JCI Insight - Exenatide once weekly for alcohol use disorder investigated in a randomized, placebo-controlled clinical trial.